(香港文匯報記者 黃子龍)政府近年積極推動交通運輸持續發展,包括引入「智慧綠色集體運輸系統」,並已啟動東九龍、啟德及洪水橋/厦村新發展區3個相關項目。香港特區政府運輸及物流局昨日向立法會提交文件建議引入一套技術中立、通用且標準化的規管框架,日後無須就每個系統另訂主體法例。首段專營權一般不多於50年;票價水平及調整機制將受規管,採用直接驅動方程式票價調整機制,每年按消費物價指數和工資指數變化等數據進行上下調整,無須經任何機關審批。投標者建議的初始票價將成評標考慮因素之一。政府目標今年第四季向立法會提交主體法例的草案。當新法例生效後,料明年起由行政長官會同行政會議就上述3個項目批出營運系統及進行相關設計和建造工作的專營權。
文件指出,制定可適用於不同系統技術和營運商的規管框架,能快速引進世界各地的新型集體運輸系統。新的規管框架將適用於現有框架未能涵蓋的新型集體運輸系統,包括日後通過公開招標推展的新鐵路系統及智慧綠色集體運輸系統,以及相關的營運商。如港鐵公司日後透過公開招標獲得個別項目的專營權,亦會受擬議框架規管。
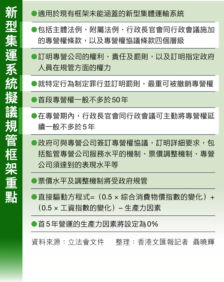
專營權設嚴格管治要求
文件建議對專營公司的公司管治提出一系列要求。擬議主體法例將要求專營公司為《公司條例》(第622章)第2(1)條所界定的公司或非香港公司,同時會賦權特首委任董事會增補董事,以監督公司日常運作,包括未得批准不得更改公司章程細則等。政府也會訂明特定行為的罪行和罰則,若有違規,政府有權暫時中止甚至撤銷專營權,並接管相關營運資產,且可要求專營公司支付補償。
票價方面,政府建議為啟德、東九龍及洪水橋/厦村新發展區的智慧綠色集體運輸系統項目採用直接驅動方程式的票價調整機制,每年按客觀和具透明度的數據運算幅度,而無需經任何機關再審批。
票價調整方程式將反映綜合消費物價指數及工資指數的變化,把票價調整與專營公司的營運成本掛鈎,以反映香港的經濟狀況及市民的負擔能力。該方程式包括一個根據專營公司的營運收入與成本比率計算的生產力因素,使乘客能夠受惠於專營公司的生產力增幅。
票價設負擔能力上限
方程式將列明整體票價調整幅度為(0.5 × 綜合消費物價指數的變化)+(0.5 × 工資指數的變化)— 生產力因素。該3個項目首5年營運的生產力因素將設定為0%,且其票價調整機制設有「負擔能力上限」安排,以限制在特定年份內可以實施的票價上調幅度,不得高於相應期間的家庭住戶每月入息中位數變動。政府會定期檢視項目的票價調整機制,如有需要會按專營權協議條款作出調整。
立法會交通事務委員會主席陳恒鑌在接受香港文匯報訪問時認為,為智慧綠色集體運輸系統立法是發展的必要步驟。香港現有鐵路的運作管制模式、相關條例及「可加可減」機制已為大眾所熟悉,新系統可借鑑這些經驗,有助公眾理解和接受。他認為起始票價至關重要,定價過低會導致系統難以持續營運,過高則可能流失客源,需精細權衡。同時,政府正考慮引入多種不同交通系統,若出現眾多小型營運商分別運營不同路線的情況,會大幅增加管理與營運成本,因此建議優先考慮逐步推廣,確保營運效益。
智慧交通聯盟理事長張欣宇認為,直接驅動方程式的票價調整機制與港鐵現有框架大致一致,屬合理安排。他指集體運輸的票價調整都應遵循相似原則,政府可依據不同營運商的實際狀況調整具體參數,確保公平適配。他相信投標者的初始票價不會過於進取,相信該機制會讓市民更便利,以更易於承擔的價格享用新型集體運輸系統。
四層規管 靈活引入技術與競爭
香港特區政府運輸及物流局在文件上指出,建議引入作批予、處理及規管新型集體運輸系統專營權的規管框架,旨在縮短引進新型集體運輸系統的籌備時間,無須就每個系統訂立主體法例,讓政府能迅速把握技術突破帶來的機遇,亦為有意在香港營運新型集體運輸系統的營運商提供確定性。擬議規管框架將包括主體法例、附屬法例、行政長官會同行政會議施加的專營權條款,以及專營權協議條款四個層級。第一層的主體法例是另外三層的依據,將指明可就相關事宜制定附屬法例、賦權特區政府在批予專營權時指明條款,以及確立政府與專營公司簽訂的專營權協議的效力。
工程界立法會議員卜國明昨日在接受香港文匯報訪問時認為,規管框架有助香港與時並進,把握全球新型集體運輸系統的科技發展機遇。他指出,本港過去引入新鐵路或運輸系統時,經常就每個項目各自訂立主體法例,既耗時又費力。新框架的「技術中立」設計,容許同一套法例適用於「雲巴」、「智能軌道快運系統」及「膠輪捷運系統」等,以及未來可能出現的不同技術而無須逐項立法,有助提速提效。四層規管框架則有助吸引本地、內地與海外企業參與投標,且法例建議首段專營權不多於50年能讓政府有足夠彈性,可因應不同系統情況訂明合適期限而令營辦商「計到數」,對吸引投資十分重要。
智慧交通聯盟理事長張欣宇認為,現有鐵路條例偏重政府與港鐵公司直接協商,難以適應新型運輸系統的招標需求,而新規管框架的主體法例與附屬法例的架構,則便於透過公開招標確定投資者與營運者。附屬法例亦可依據不同系統、營辦商的專營權、營運及移交情況靈活制定,且修改便捷,能彌補潛在漏洞。
完善細則保障服務 啟德交通痛點有望解決
多名九龍城地區人士昨日在接受香港文匯報訪問時表示,啟德及東九龍一帶現有公共交通配套不足,居民對智慧綠色集體運輸系統需求極為殷切,非常支持特區政府為新型系統建立專屬立法規管框架。他們建議在安全標準、服務穩定性、班次安排及票價可負擔性等方面完善細則,兼顧系統營運可持續性與市民出行權益。
立法會九龍中議員楊永杰表示,啟德跑道區目前依賴巴士與小巴出行,周邊兒童醫院、郵輪碼頭、啟德體育園等重要設施卻缺乏高效連接,區內逾萬戶居民未來亟需便捷的出行方式;東九龍則多地依山而建,居民出行多靠巴士且常遇塞車,新系統能有效解決交通痛點。他認為,新型運輸系統具備爬坡與轉彎能力強、建設成本低、所需空間小的優勢,契合香港現狀;新框架可規範其運作,明確票價等相關機制,保障運營順暢。
九龍城區議員林博表示,啟德與東九龍現時主要依賴巴士、小巴及現有鐵路接駁,居民日常出入相當不便,且逐漸難以應付持續增加的人口與出行需求。智慧綠色集體運輸系統存在中低運量、彈性營運、綠色智能的優勢,能有效連接住宅、商業設施與主要鐵路樞紐,彌補現有交通短板。他建議政府就規管框架立法時,必須確保系統設計、建造及營運全程符合嚴格安全標準;設立清晰的營運指標、應急機制及投訴處理渠道;以及嚴控票價可負擔性。
九龍城區議員黃文莉認為,集體運輸系統能強化區內住宅、商業、旅遊、文娛及社區設施之間的連繫,紓緩啟德核心區及連接觀塘、九龍灣的交通壓力,並帶動舊區人流和經濟。她建議清晰界定服務水平指標,並在上下班高峰期加密班次,從而確保安全可靠及無障礙設計。票價則應以短程、低收費為原則,避免成為昂貴的「小段鐵路」,同時應與現有公共交通優惠計劃銜接。
(來源:香港文匯報A01:要聞 2026/04/22)
