當科學思維碰撞奇思妙想,當創新創意點亮青春夢想,一場屬於青少年的科創狂歡如約而至。這是一場匯聚前沿智慧、綻放創造活力的科技盛宴,是展示科創成果、交流科學思想的頂級舞台,更是培育科技後備人才、弘揚科學家精神的重要陣地。
據了解,第45屆北京青少年科技創新大賽由北京市科學技術協會、北京市教育委員會、北京市科學技術委員會、中關村科技園區管理委員會、共青團北京市委員會、北京市婦女聯合會、北京市知識產權局、北京市昌平區人民政府主辦。大賽以培養青少年科學思維、創新意識、科研能力為核心,弘揚科學家精神和科學精神,讓求真務實、勇於創新的思想品格在青少年心中扎根,助力青少年樹立科技報國的遠大理想,更以賽為橋,邀請國際青少年參與交流,讓科技創新的理念在中外青年間交融傳遞。
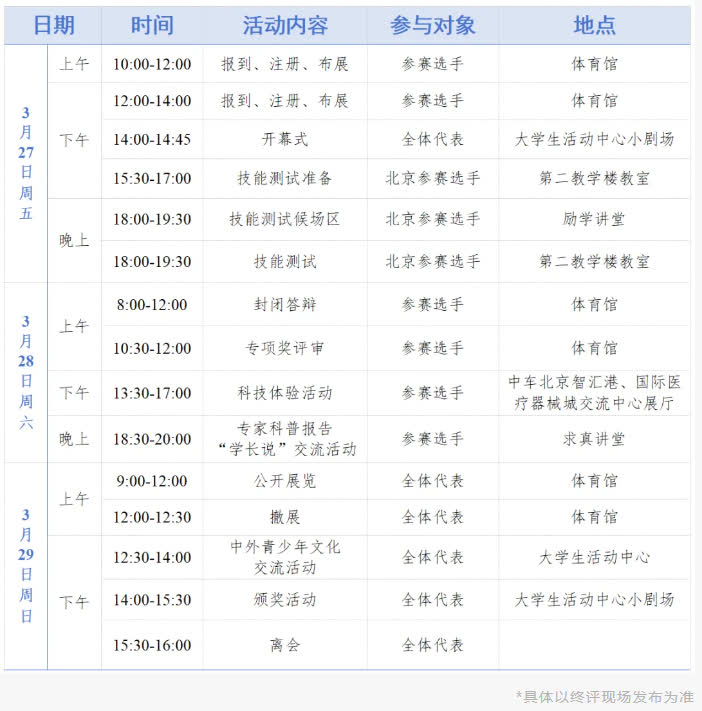
大賽分為區級賽事組織階段、北京賽事組織階段、遴選及參加國賽階段和賽事總結階段四個部分。北京賽事組織階段於2025年12月至2026年4月進行,包括項目申報、資格審查、初評、終評等一系列活動。其中,終評活動於2026年3月27日至3月29日在北京化工大學昌平校區舉行,為期3天,涵蓋開幕式、終評選手技能測試、科技體驗活動、專家科普報告、中外青少年文化交流活動及頒獎典禮等多項精彩內容。
3天的終評盛典,精彩環節層層遞進,讓科學探索充滿樂趣與挑戰。開幕式上,昌平區特色科技節目將為大賽添彩;參賽選手將迎來技能測試的硬核考驗,在動手實踐中展現知識應用能力;封閉答辯與專項獎評審環節,選手們將直面專家評委,講述科創成果背後的思考與探索;更有專家科普報告重磅開講,行業大咖帶來前沿科技知識,「學長說」 朋輩交流分享科創經驗,讓青少年在交流中成長、在學習中進步。
科技體驗與中外交流將成為本屆大賽的亮眼名片——昌平區將發揮區域優勢,組織中外師生走進高新企業、科研院所,近距離觸摸科技前沿;中外青少年文化交流活動搭建友誼之橋,讓不同文化背景的青年以科技會友,碰撞創新火花;公開展覽環節更是全民共享的科創盛宴,讓科學創意走出賽場,走進大眾視野。頒獎環節將為所有努力與創新加冕,見證科創新星的閃耀時刻。
當科學的種子在心中發芽,當創新的火花肆意綻放,每一位心懷科技夢想的青少年,都能在這片舞台上發光發熱。3月27日至29日,讓我們相約昌平,相聚第45屆北京青少年科技創新大賽。
關於「昌小科」
「昌小科」是昌平區科協為體現昌平科技創新生態,精心打造的科創使者。充滿科技感的頭盔與藍灰色調服飾象徵昌平作為北京國際科創中心承載區的探索精神與創新實力。藍色電子屏幕面部象徵着科技與未來的無限可能。局部亮黃色點綴展現科技活力與開放包容。流線型的機身設計與多角度的展示,體現了科協工作的全面性與包容性。「昌小科」是昌平區科協「普及科學知識、弘揚科學精神、傳播科學思想、倡導科學方法」的生動載體。
【來源】「昌平區科學技術學會」微信公眾號
