香港特區第八屆立法會選舉結果出爐,筆者有幸連任第八屆立法會議員(選舉委員會界別),能夠繼續為香港特區及國家服務,深感榮幸。回顧選舉政綱,積極推動香港高教發展,打造國際高等教育及人才樞紐,是本人多年來關注的重點之一,在此分享一篇嶺南大學(嶺大)就香港「再工業化」與「碳中和」進程所整合的發展方向與觀點,供大家參考與探討。
轉型與跨越:嶺南大學在香港再工業化與碳中和進程中的科研領導力評估匯報
執行摘要
本報告旨在審視並論證嶺南大學(下稱「嶺大」)在數碼時代下的戰略定位,特別是其作為傳統博雅學府,如何透過跨越式的戰略轉型,具備了主導香港「再工業化」及「碳中和」等大型工程研究項目的核心能力。
在香港特區政府積極推動《香港創新科技發展藍圖》的宏觀背景下,高等教育界正經歷前所未有的範式轉移。本報告通過詳盡分析嶺大近年的「嶺大60全球人才招聘」計劃、頂尖教員的全球學術認受性(如史丹福大學全球前2%科學家名單),以及其與倫敦帝國學院(Imperial College London)、劍橋大學(University of Cambridge)等世界級學府的戰略夥伴關係,得出以下結論:嶺南大學已成功突破傳統學科邊界,構建起以「數據科學」與「人工智能」為核心,輻射至智慧能源、先進材料及人道主義科技的強大科研矩陣。
報告特別指出,嶺大並非複製傳統理工科大學的重資產模式,而是採取了「AI+X」的輕資產高增值路徑,利用其在工業數據科學、過程控制及演化計算領域的全球領先地位,結合大灣區的產業鏈資源,精準切入智慧城市與低碳技術的關鍵痛點。這種獨特的「博雅+科技」(Liberal Arts + STEM)模式,使其完全具備能力領導跨學科、高影響力的大型工程項目。
1. 宏觀背景與戰略機遇:香港再工業化與雙碳目標下的科研新需求
1.1 香港再工業化的核心痛點與技術需求
香港推動「再工業化」(Reindustrialization)並非簡單的回歸傳統製造業,而是聚焦於利用物聯網(IoT)、人工智能(AI)、新材料及智能科技來發展高增值產業。這一進程急需解決的技術難題包括:
● 智能化生產流程管理:如何利用大數據優化供應鏈與生產線效率。
● 人機協作系統:在AI與自動化環境中,如何確保人類工人與智能機器的交互安全與效率。
● 先進材料應用:如柔性電子、儲能材料在穿戴式設備及電動車中的應用。
嶺南大學雖然沒有傳統的工程院系,但其新成立的數據科學學院(School of Data Science)及跨學科學院(School of Interdisciplinary Studies)恰恰切中了「智能化」這一核心。工業4.0的靈魂在於數據與算法,而這正是嶺大目前最強勢的領域 1。
1.2 2050碳中和目標的工程挑戰
香港致力於2050年前實現碳中和,這需要從能源生產、建築節能、綠色運輸及廢物管理四個方面進行徹底的技術革新。
● 建築節能:香港90%的電力消耗來自建築物。實現碳中和必須依賴AI驅動的智慧建築管理系統。
● 碳捕集與利用(CCUS):直接空氣碳捕集(DAC)技術是抵消難以減排行業排放的關鍵負碳技術。
本報告後續章節將詳細論證,嶺大在上述兩個領域均已擁有具備商業化潛力的核心技術與頂尖團隊。
2. 人才戰略:「嶺大60」與全球頂尖工程科學家的匯聚
評估一所大學是否具備主導大型工程項目的能力,首要指標是其是否擁有能夠定義領域標準的領軍人物。嶺南大學通過「嶺大60全球人才招聘」(Lingnan-60 Global Talent Recruitment),在短時間內徹底改變了其師資結構,建立了一支在工程、數據與科學領域世界領先的「夢之隊」。
2.1 「嶺大60全球人才招聘」的戰略意圖
隨著2027 年 60週年校慶臨近,嶺大啟動了招聘超過60名全球頂尖學者的計劃。這不僅是數量上的擴充,更是學科基因的重組。招聘重點明確鎖定在STEM及跨學科領域,包括但不限於:
● 可持續能源與材料:清潔能源、儲能、綠色材料。
● 碳中和技術:碳捕集、碳足跡分析。
● 智慧基礎設施:AI驅動材料設計、智慧傳感網絡。
● 工業數據科學:針對製造業的數據分析 3。
這一人才戰略的成功實施,為嶺大注入了強大的工程科研DNA,使其能夠在無需數十年積累的情況下,迅速具備承接國家級工程項目的智力資本。截至2025 年 11 月 30 日,通過「嶺大 60 全球人才」計劃,已招募的國際頂尖學者人數為 33 人。
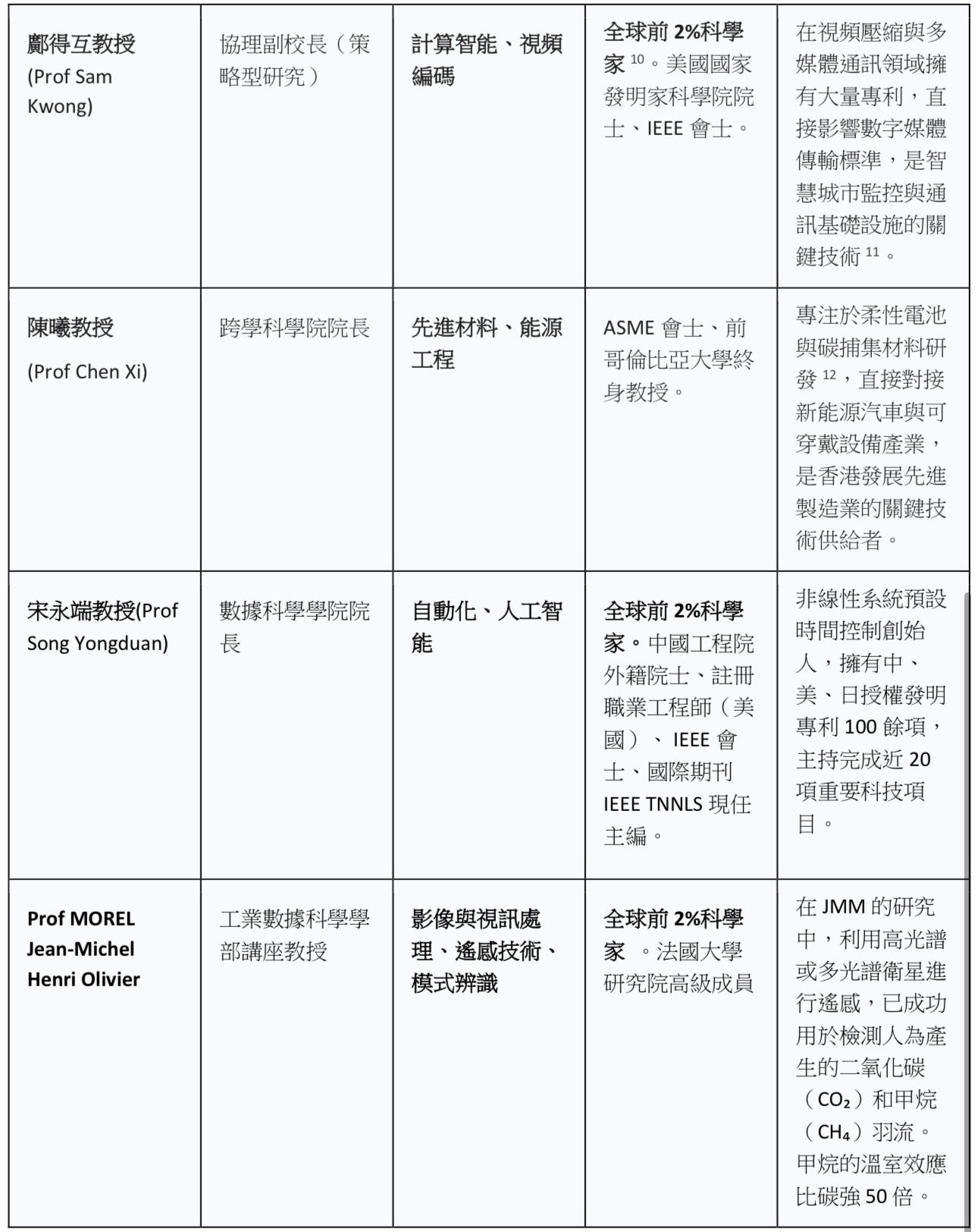
2.2 核心領軍人物的工程實力分析
嶺大目前的管理層與核心科研骨幹,均為在工程技術領域享有極高國際聲譽的科學家。他們的加入本身就是對嶺大科研轉型最有力的背書。
2.3 量化的學術影響力:史丹福全球前2%科學家名單
嶺大在2025年史丹福大學全球前2%科學家名單中的表現,提供了客觀的數據支持,證明其在工程領域的競爭力已超越許多傳統理工科院校。
● 總體增長:入選學者達到43人,同比增長近50% 6。
● 頂尖排名:
○ 秦泗釗校長在「工業工程與自動化」領域的終身科學影響力位居全中國(含港澳)第一。這意味著在工業自動化這一工程核心領域,嶺大擁有全國最頂尖的大腦。
○ 姚新教授在「人工智能與圖像處理」領域位居全港第一、全中國第四。
○ 陳漢夫教授在「數值與計算數學」領域位居全港第一。
這些數據揭示了一個常被忽視的事實——嶺大雖然規模較小,但在工業自動化、人工智能優化及科學計算這三個支撐現代工程的基礎學科上,擁有香港最頂尖的學術領導力。這使得嶺大完全有資格牽頭涉及複雜系統優化、智能製造與工業大數據的大型工程項目。
3. 全球夥伴關係:與帝國學院及劍橋大學的戰略協同
嶺南大學深知,要主導大型工程項目,必須擁有全球視野與頂尖合作夥伴。嶺大策略性地與英國G5超級精英大學——特別是倫敦帝國學院(Imperial College London)和劍橋大學(University of Cambridge)——建立了深度的科研聯繫。這些合作並非流於表面的互訪,而是基於高層次的學術對接與具體項目的落地。
3.1 倫敦帝國學院:工程與數據科學的高端對接
倫敦帝國學院以其在工程、醫學及商業領域的卓越成就聞名於世。嶺大與其合作主要體現在以下層面:
● 高層科研互訪與技術展示:
秦泗釗校長曾率團訪問帝國學院,並非僅進行行政交流,而是以科學家身份展示了其關於「多維時間序列主預測器」(Principal Predictors of Multi-dimensional Time Series)的研究成果13 。
○ 技術背景:該研究涉及複雜工業過程(如化工廠、發電廠)的實時監控與故障預測。
○ 合作意義:這種「學者對學者」的深度交流建立了雙方在工業數據科學領域的共同語言。帝國學院擁有強大的能源未來實驗室(Energy Futures Lab)及數據科學研究所,嶺大的主動對接顯示了其將自身科研標準對標世界頂尖工科院校的決心。
○ 潛在影響:這為未來雙方聯合申請跨國大型科研資助(如歐盟Horizon Europe與香港RGC的聯合項目)奠定了基礎。
3.2 劍橋大學:人道主義科技與社會創新
與劍橋大學的合作則更多體現了嶺大「博雅+工程」的獨特優勢,聚焦於將高端科技應用於解決社會問題。
● WaterScope項目合作:
嶺南大學創業行動(LEI)與劍橋大學合作,針對劍橋開發的便攜式水質測試套件 WaterScope 進行設計創新與應用推廣15。
○ 項目實質:這是一個典型的「人道主義工程」(Humanitarian Engineering)項目。劍橋提供核心傳感技術,嶺大提供基於社會科學的設計思維、用戶體驗優化及社區落地策略。
○ 戰略價值:這證明了嶺大有能力作為「轉化者」,將世界頂尖的硬科技轉化為適應亞洲或發展中地區需求的實際工程產品。這種能力在香港推動科技產品「出海」至東盟及「一帶一路」國家時顯得尤為珍貴。
3.3 英國合作網絡的全面鋪開
除上述兩校外,嶺大還與謝菲爾德大學(University of Sheffield)簽署了首份合作備忘錄(MoU)13,該校工學院在先進製造領域享譽全英。此外,通過嶺大高等研究院(LUIAS),嶺大與牛津大學及巴斯大學(Centre for Research in Education in China and East Asia)也保持著密切的學術聯繫 16。
綜合評估:嶺大通過與帝國學院及劍橋大學的合作,構建了一個「頂尖技術源頭(帝國/劍橋)+ 嶺大轉化與應用研究 + 大灣區產業落地」的國際科研合作閉環。這使得嶺大在爭取大型項目時,能夠引入國際最強外援,增強項目的技術可行性與國際影響力。
4. 基礎設施與實體項目:支撐大型工程研究的硬件基石
嶺南大學不僅在「軟實力」(人才與夥伴)上做好了準備,更在「硬實力」(實驗室與研究中心)上進行了大規模投入,建立了一系列直接服務於再工業化與碳中和的實體科研平台。
4.1 嶺南大學—達實智能智慧能源聯合實驗室:產學研深度融合的典範
這是嶺大證明其具備主導大型工程項目能力的最有力證據之一。嶺大與深圳達實智能公司(Das Intellitech)簽署協議,在深圳設立實體實驗室 17。
● 項目規模與性質:
○ 這不僅是一個學術研究項目,更是一個工業級的應用研發平台。
○ 實驗室位於達實智能大廈,直接利用該大廈及達實智能服務的數百座摩天大樓作為「活體實驗室」(Living Lab)。
● 核心研究內容:
○ AIoT冷負荷預測:利用秦泗釗校長及團隊的算法,預測建築物在不同天氣、人流下的空調需求,實現精準控溫。
○ 碳排放實時監控:建立基於區塊鏈與物聯網的碳足跡追蹤系統。
● 對碳中和的貢獻:建築節能是城市碳中和的關鍵。該實驗室的成果將直接應用於大灣區的智慧城市建設,提供可複製、可推廣的低碳建築解決方案。
4.2 碳中和技術突破:直接空氣碳捕集 (DAC) 與新型材料
在具體的硬科技研發上,嶺大展現了令人矚目的突破,打破了文科大學無法做「硬科技」的迷思。
● 直接空氣碳捕集 (DAC) 技術:
由跨學科學院李佳教授團隊研發的「低能耗環保固態胺直接空氣碳捕集技術」12。
○ 技術原理:利用新型氣凝膠與納米材料,在常溫常壓下從空氣中捕獲CO2,並利用餘熱進行釋放與封存。
○ 工程價值:傳統DAC技術能耗極高,李教授的技術大幅降低了成本,使其具備了在大規模工業場景(如發電廠、化工園區)應用的潛力。該項目已獲得香港創新及科技基金(ITF)資助,並在日內瓦國際發明展獲獎,顯示政府與業界對其工程價值的高度認可。
● 柔性電池 (Flexible Battery):
由陳曦教授團隊研發,針對可穿戴電子設備及軟體機器人12。
○ 再工業化意義:香港正積極發展微電子與高端製造業。柔性電池是下一代智能穿戴設備的核心組件。嶺大在此領域的專利佈局,為香港相關產業鏈的發展提供了源頭技術供給。
4.3 InnoHK與國家級科研平台的參與
嶺大高層直接參與了香港最高規格的科研平台——InnoHK創新香港研發平台。
● 香港心腦血管健康工程研究中心 (COCHE):
陳漢夫教授擔任該中心的首席科學家及聯合總監9。COCHE專注於開發用於早期檢測心血管疾病的智能可穿戴設備。
● 意義:這表明嶺大的科研領袖已經在管理數以億計的大型跨學科工程項目,並具備將數學模型轉化為FDA/CE認證級別醫療器械的工程轉化經驗。
5. 綜合分析:嶺南大學主導大型工程項目的獨特優勢
基於上述事實,我們可以總結出嶺南大學在爭奪及主導大型工程研究項目時的獨特競爭優勢(Unique Value Proposition):
5.1 「AI + 領域知識」的降維打擊
與傳統工科大學相比,嶺大沒有沉重的傳統學科包袱(如傳統土木、機械),而是輕裝上陣,直接以數據科學與人工智能為切入點。在秦泗釗與姚新等世界級專家的帶領下,嶺大能夠利用先進算法對傳統工業問題進行「降維打擊」——即通過數據優化來提升效率,這往往比單純更換硬件更具成本效益,也更符合「再工業化」中智慧製造的本質。
5.2 真正跨學科的碳中和解決方案
碳中和不僅是技術問題,更是經濟與社會問題。嶺大擁有強大的商學院(由秦校長親自推動與工業界結合)及社會科學院。
● 技術+政策:嶺大可以同時提供DAC技術(李佳教授)與碳交易政策研究(經濟系)、ESG標準制定(商學院)。
● 人道主義科技:與劍橋的合作證明嶺大能將科技與社會需求完美結合,確保工程項目的社會影響力(Social Impact)最大化。
5.3 大灣區的落地執行力
嶺南大學在深圳市南山區設立「嶺大科技創新研究院」,在前海設立高端智庫「文化與創意研究院」,積極發揮大學文理交融的學科特色,打造嶺大在大灣區的科研協作與項目培育平台,從而構建政、產、學、研緊密聯動的創新生態體系。
通過深圳研究院及與達實智能等企業的聯合實驗室,嶺大展示了極強的「落地」能力。它不滿足於實驗室裡的論文,而是直接將算法寫進深圳摩天大樓的控制系統中。這種「香港研發、深圳驗證」的模式,是主導大型區域性工程項目的最佳實踐。
結論
綜上所述,嶺南大學已不再是傳統意義上的博雅大學,已成功轉變為世界領先的數位時代下文理融合研究型博雅大學。近年來,嶺南大學推動「四個融合」,包括:數位化與傳統課程的融合、文理科的融合、與港澳大灣區和全球的融合,以及與嶺南文化和精神的融合。這是為了在數字時代發展成為一所文理融合型的大學。
尤其是在智慧能源、工業人工智慧、碳捕集材料等關鍵領域,嶺大不僅具備了卓越科研能力,更具備了主導大型工程項目的實力。其「輕資產、重智慧、強轉化」的科研模式,恰好契合香港再工業化對高增值技術的需求,也為實現碳中和目標提供了最具前瞻性的技術路徑,有能力勝任香港科創與再工業化重大課題。嶺南大學,正蓄勢待發,成為香港建設國際創新科技中心的一支關鍵生力軍。
參考資料
1. Lingnan University (LU), accessed December 3, 2025, https://www.ugc.edu.hk/doc/eng/ugc/activity/kt/LU23.pdf
2. Lingnan University 2023-24 Annual Report, accessed December 3, 2025, https://www.ln.edu.hk/f/annualreport/110607/Lingnan%20University%20Annual%20Report%202023-24.pdf
3. Lingnan-60 Global Talent Recruitment | Human Resources Office, accessed December 3, 2025, https://www.ln.edu.hk/hr/lingnan-60-global-talent-recruitment
4. LINGNAN-60 GLOBAL TALENT RECRUITMENT - IACMR, accessed December 3, 2025, https://eng.iacmr.org/lingnan-60-global-talent-recruitment/
5. Lingnan University | Times Higher Education (THE), accessed December 3, 2025, https://www.timeshighereducation.com/hub/lingnan-university
6. 43 Lingnan scholars in Stanford University's World's Top 2% Scientists, accessed December 3, 2025, https://www.ln.edu.hk/lingnan-touch/192/43-lingnan-scholars-in-stanford-university-s-world-s-top2-scientists
7. Lingnan scholars listed as World's Top 2% Scientists according to Stanford, accessed December 3, 2025, https://www.ln.edu.hk/lingnan-touch/149/lingnan-scholars-listed-as-world-s-top-2-scientists-according-to-stanford
8. Tutorials - gecco 2024 - sigevo, accessed December 3, 2025, https://gecco-2024.sigevo.org/Tutorials.html
9. Raymond CHAN - Lingnan Scholars, accessed December 3, 2025, https://scholars.ln.edu.hk/en/persons/raymond-chan/
10. Three Lingnan University scholars named Highly Cited Researchers 2025 - Press Release, accessed December 3, 2025, https://www.ln.edu.hk/news/press-releases/20251113/three-lingnan-university-scholars-named-highly-cited-researchers2025
11. Prof. Tak Wu Sam KWONG, 鄺得互 - CityUHK Scholars - City University of Hong Kong, accessed December 3, 2025, https://scholars.cityu.edu.hk/en/persons/cssamk/
12. GBA& - Lingnan University, accessed December 3, 2025, https://www.ln.edu.hk/orkt/f/page/70199/Research_and_Innovation_Newsletter_Issue_13.pdf
13. Lingnan University leads delegation to nine UK universities and signs its first Memorandum of Understanding with the University of Sheffield - Press Release | Lingnan University, accessed December 3, 2025, https://www.ln.edu.hk/news/press-releases/20250417/lingnan-university-leads-delegation-to-nine-uk-universities-and-signs-its-first-memorandum-of-understanding-with-the-university-of-sheffield
14. Kernel Latent State-Space Modeling for Nonlinear Dynamic Process Monitoring - IEEE Xplore, accessed December 3, 2025, https://ieeexplore.ieee.org/iel8/9424/11154086/11040050.pdf
15. Inter-university Collaborations | Lingnan Entrepreneurship Initiative, accessed December 3, 2025, https://www.ln.edu.hk/lei/humanitarian-technology/inter-university-collaborations
16. Lingnan's UK Research Ties Grow Ever Stronger, accessed December 3, 2025, https://www.ln.edu.hk/events/lingnan-s-uk-research-ties-grow-ever-stronger
17. Lingnan University signs MoU with Shenzhen Das Intellitech to ..., accessed December 3, 2025, https://www.ln.edu.hk/news/press-releases/20251023/lingnan-university-signs-mou-with-shenzhen-das-intellitech-to-jointly-establish-international-laboratory-for-ai-driven-smart-building-and-carbon-neutrality-research
18. Building a smart future for sustainability | Office of Research and Knowledge Transfer, accessed December 3, 2025, https://www.ln.edu.hk/orkt/technology-transfer-forum
19. Into the GBA & the World (July 2025, Issue 13) by Office of Research and Knowledge Transfer, Lingnan University - Issuu, accessed December 3, 2025, https://issuu.com/orkt/docs/into_the_gba_the_world_july_2025_issue_13_?fr=sOGQ1ZDg3NTcxODk
20. Prof. Raymond CHAN - Hong Kong Centre for Cerebro-Cardiovascular Health Engineering | COCHE, accessed December 3, 2025, https://www.hkcoche.org/research-profiles/prof.-raymond-chan
