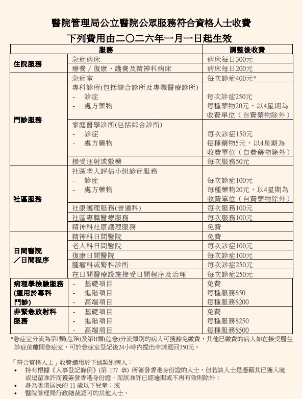
大公文匯全媒體報道,醫管局今日(25日)將適用於符合資格人士的公立醫院公眾服務新收費表刊憲,2026年1月1日起,公立醫院普通科門診收費會增至150元,急症室除「危殆」及「危急」病人外,每次診症均由180元加至400元。
1月1日起,即急症室400元新收費生效後,醫管局會同時將急症室特別退款安排恒常化,市民在急症室經分流護士為其作評估及初步醫學觀察後的等候期間,若選擇改往其他醫療機構就診,可申請退款350元,即被扣50元。
醫衞局發言人強調,政府正全方位推行醫療體制改革,公營醫療收費改革是其中必不可少的一環,改革將基於以下五大原則:
- 承擔不減:政府對市民的健康承擔不變,改革所得全數投放公營醫療;
- 能者共付,輕症共付:政府會合理地擴展和提升共付機制;
- 有加有減:加強貧、急、重、危疾病人保障,減少浪費;
- 高度資助:改革之後仍然會維持高度資助,目標是完成改革進程後仍維持約九成整體公營資助率;
- 循序漸進:按部就班五年內達至目標。
醫衞局發言人指,公營醫療收費改革除重整各項服務的資助水平外,亦着重加強醫療保障,包括優化醫療費用減免機制、增設全年收費上限,以及加強危重病人藥械保障。當中預計醫療費用減免機制會擴大合資格受惠的弱勢社群由30萬增至140萬,全年收費上限可令7萬名重症病人受惠,而更多危疾病人包括中等收入家庭病人可獲藥械應用資助。
醫管局會於4月28日在醫管局網頁及醫管局流動應用程式「HA Go」推出經濟審查自我評估程式,市民於程式中輸入家庭收入及資產等資料,便可查閱個人是否符合明年起實施的醫療保障新措施的費用減免以及安全網申請資格。
相關報道:
編輯:Charlotte
關鍵詞:急症室醫管局醫療
評論
查看更多評論>>
加載中……
