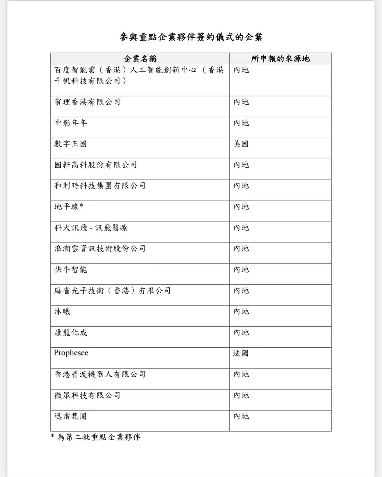
(大公文匯網 記者 李九歌)引進重點企業辦公室(引進辦)今日(11日)舉行重點企業夥伴簽約儀式,17家重點企業現場簽約,成為特區政府的重點企業夥伴。財政司司長陳茂波、發展局局長黃偉倫出席。
據介紹,引進辦自成立以來積極接觸策略產業的企業和組織。在過去兩年,已經和多家已經或準備落戶香港,或拓展其在港運營規模的重點企業簽署夥伴協定,當中有不少市值或估值過百億元的創科企業,且擁有行內前沿技術。
今日17家來自生命健康科技,人工智能與數據科學、金融科技、先進製造與新能源科技等產業的重點企業代表出席簽約儀式。這些企業大部分都將在香港設立研發中心,全球或地區的總部,將連同早前引進的約50家重點企業,在未來數年在香港合共投資約420億元,創造超過17000個就業崗位,在投資香港的同時,積極帶動上、中、下遊企業落戶香港,共同推動香港創新科技生態圈的更蓬勃發展。
財政司司長陳茂波致辭時表示,香港有「一國兩制」的獨特優勢以及國際金融和科創中心的地位,加上世界一流的大學和研究機構、一流的專業服務和高素質的人才儲備,將為企業成長和開拓海外業務提供支持。此外,企業落戶香港,將推動香港創新科技生態圈的蓬勃發展。香港特區行政長官李家超日前發表的《施政報告》提出,要增加對新興產業的投資,例如人工智能、北部都會區的發展,以及增強與粵港澳大灣區周邊城市的創科協同合作,讓重點企業受惠,希望吸引更多企業來港開展業務,推動創科領域的增長,貢獻香港經濟發展。
編輯:Charlotte
關鍵詞:引進辦重點企業簽約創科就業
評論
查看更多評論>>
加載中……
