據華商報報道,10月30日,陝西省神木市實驗中學公示了校招教師錄取名單,獲聘的47名幸運兒均來自於北京大學、浙江大學、中國科學技術大學等一眾一流名校,其「年薪24萬至50萬元,免費提供120㎡住房,任教6年房子就歸老師」的好待遇令網友咋舌,迅速引發熱議。
47名名校畢業生成為縣級中學教師,中青年骨幹教師、名師只要省外的
公開資料顯示,神木市實驗中學(校本部)位於陝西省神木市大柳塔鎮河西新城,總佔地250畝,總投資8億元,總建築面積15萬平方米,含高中部、初中部。北校區為原培文·陝西大柳塔第一中學。其中,校本部高中48個班、初中40個班,可容納學生4500名。是陝西省神木市唯一一所初高銜接的公立創新型旗艦學校。
10月30日,神木市實驗中學發布公眾號文章顯示,校園招聘確定了47名優秀畢業生為神木市實驗中學新任教師,並正式簽訂聘用合同。
具體院校分布為:北京大學1人、浙江大學2人、上海交通大學1人、南京大學1人、中國科學技術大學1人、華中科技大學1人、武漢大學2人、西安交通大學4人、東南大學1人、北京師範大學1人、西北工業大學2人、中國農業大學1人、重慶大學1人、中國海洋大學1人、吉林大學1人、西南大學1人、華中師範大學2人、東北師範大學1人、陝西師範大學14人、南京師範大學1人、西北大學1人、中國傳媒大學1人、海南大學1人、澳門大學1人、莫斯科國立大學1人、英國布里斯托大學1人以及馬來西亞理科大學1人。
47人中,有27人為碩士畢業,其餘均為本科。除校園招聘外,神木市實驗中學還將啟動20名中青年骨幹教師和名師招聘工作,且只面向陝西省以外的教師群體。
公費師範生入職即入編,老師年薪24萬至50萬不等,免費提供120㎡住房任教6年房子就歸老師
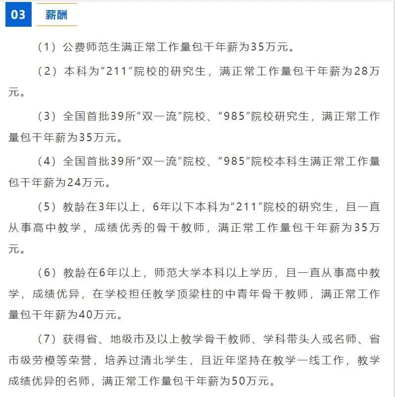
該校公眾號9月19日發布的《教師招聘公告》顯示,教育部6所直屬師範大學應往屆陝西籍公費師範生入職即入編。其他人員與神木市實驗中學簽訂聘用合同。公費師範生滿正常工作量包幹年薪為35萬元;本科為「211」院校的研究生,滿正常工作量包幹年薪為28萬元;全國首批39所「雙一流」院校、「985」院校研究生,滿正常工作量包幹年薪為35萬元;全國首批39所「雙一流」院校、「985」院校本科生滿正常工作量包幹年薪為24萬元……
教齡在6年以上,師範大學本科以上學歷,且一直從事高中教學,成績優異,在學校擔任教學頂樑柱的中青年骨幹教師,滿正常工作量包幹年薪為40萬元;獲得省、地級市及以上教學骨幹教師、學科帶頭人或名師、省市級勞模等榮譽,培養過清北學生,且近年堅持在教學一線工作,教學成績優異的名師,滿正常工作量包幹年薪為50萬元。
關於住房福利。單身教師免費提供住房一間。在校任教的教師夫婦;6 所部屬師範大學公費師範生;「985」院校本科及以上優秀畢業生;本科為「211」院校的研究生免費提供120平米的住房(毛坯)一套。連續在校任教6年,住房歸本人所有。
此外,入職教師本人子女享受幼兒園至高中15年免費優質教育,免費校餐補貼。
校方回應——「我們就是正常的教育投資,此次是第二批教師招聘」
11月1日,記者從神木市實驗中學相關負責人處了解到,眾多名校優秀畢業生願意來到學校任職,離不開神木市政府對教育的支持,「大家來任教是一種人生價值的選擇,我們也可以給他們提供很好的待遇和生活。」
談及此次被不少網友稱為 「大手筆」招聘教師一事,該負責人說,「我們招老師一直這樣子,我們就是正常的教育投資。」他表示,2023年學校便通過校招的形式招聘了名校畢業生,2024年的校招是第二批招聘。應聘的教師有外地的,也有本地的。
該負責人說,學校是新開辦的中學,今年9月才第一批招生。對於網絡的關注,該負責人表示希望低調,「不宜過多宣傳,其實很正常。」
由來已久——神木市早在13年前便實現了15年免費教育,市領導希望該校建設成優質品牌學校、區域標杆學校
記者注意到,神木市委、市政府重視教育由來已久。
公開資料顯示,2005年,神木市推行農村義務教育,即免收學雜費和課本費並補助生活費;2006年,神木將「兩免一補」擴大到了所有義務教育階段的學生;2007年則推行「五免一補」,實現了學校零收費;到了2008年,實施12年免費教育,讓孩子們切身感受到了「經濟發展帶來的好處」;2011年,在12年免費教育的基礎上,規定幼兒園一律免收基本保教費,實現了15年免費教育。
今年9月14日,神木市實驗中學舉辦落成典禮。神木市委副書記、市長段智博在講話時表示,該校的落成啟用,圓了大柳塔鎮廣大人民群眾和神東公司職工子女在家門口就能共享優質教育資源的夢想,也必將為神木建設教育強市增添新的活力、注入強勁動能。他要求,要努力把學校建設成為質量一流、特色鮮明、人才輩出的優質品牌學校,成為社會認可、百姓滿意的區域標杆學校。
記者了解到,作為地處陝西北部、由榆林市代管的縣級市,2023年神木市常駐人口57.88萬人,地區生產總值(GDP)2347.10億元,其中工業產業1954.22億元,也是全國最大的煤炭生產縣級市。
