據中央廣播電視總台中國之聲《新聞縱橫》報道,正值暑假期間,全國多地教育部門發文明確——無學生在校,不得安排教師值班。據了解,出台相關規定的背景,是為切實減輕中小學教師非教育教學負擔。今年4月,圍繞着「減負」這一主題,全國範圍內還開展了規範社會事務進校園,為中小學教師減負專項整治工作。減負工作主要圍繞哪些方面展開?還能如何優化?
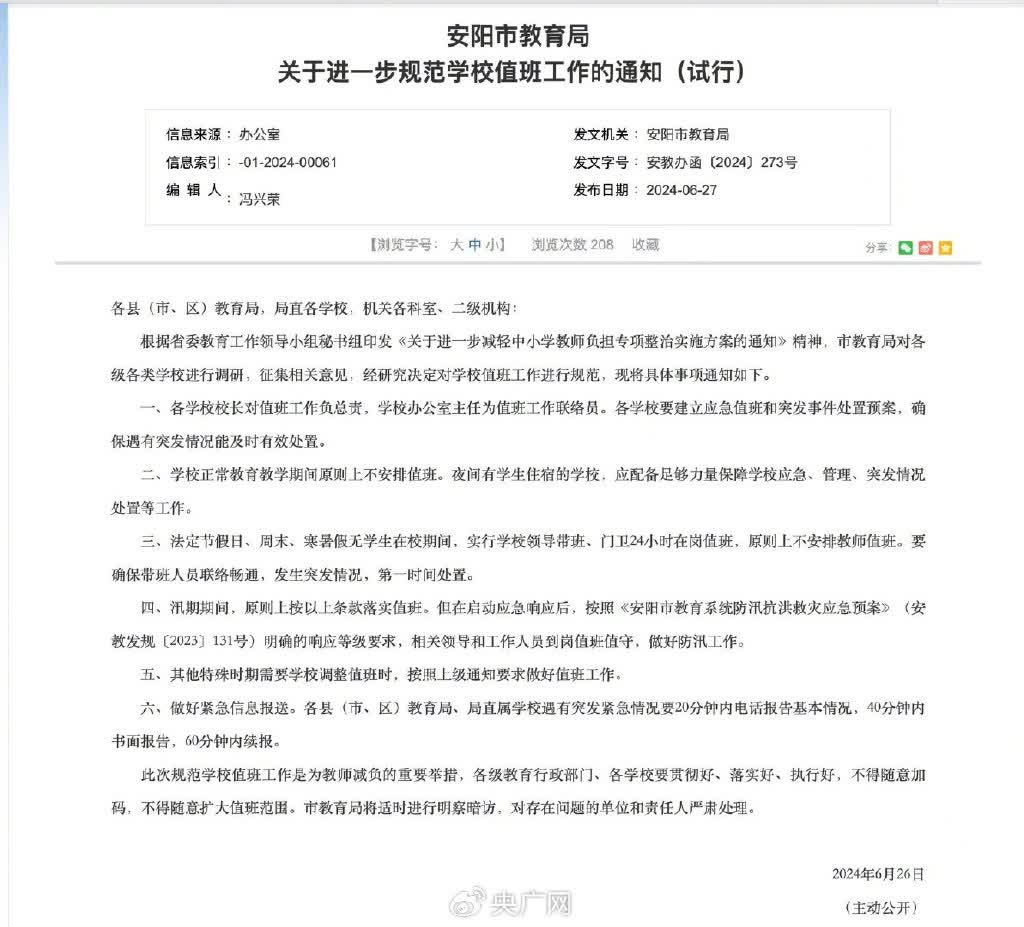
近日,河南省安陽市、南陽市、三門峽市、洛陽市等地的教育主管部門下發通知或開展專項行動,切實減輕中小學教師負擔,原則上不安排一線教師參與假期值班工作。洛陽市實驗初級中學一位負責人向中國之聲介紹,這個暑假的校內值守工作,每天只安排一位行政人員和保安一起應對可能的突發情況。
洛陽市實驗初級中學某負責人說:「以前這個值班有兩類,一類是校內的安全值班,一類是校外的安全值班。校外近些年主要以防溺水巡河為主,巡河前兩年已經取消了,校內的值班制度現在也在減弱,校內值守是安排學校的行政人員和保安,我們的保安是24小時上班,主要是為了應對假期的突發事件,比如極端天氣。一線老師節假日不管是校內還是校外都沒有值班任務。」
記者梳理各地文件發現,這一系列的通知主要是切實為中小學師生減負增能,讓中小學教師回歸課堂、回歸主業。
南陽市宛城區教育體育局分管基層減負工作的副局長魯明史說:「一是精簡各類文件、會議,減少不必要的事務性負擔。二是嚴格限制安排專任教師進行無實際意義的值班值守,特別是法定節假日、周六日期間,沒有學生在校的情況下,是不得安排專任教師參加工作值班。」
除規範學校的值班工作、不安排一線教師參與值班工作外,在老師們看來,此輪減負還有一項重要的舉措,就是規範各類社會事務進校園。洛陽市實驗初級中學的負責人說,通過「減負鬆綁」實現了「賦能增效」。
洛陽市實驗初級中學某負責人介紹:「以前有什麼活動,都往學校裏安排,跟教學有關的、無關的都安排,活動本身也很有意義,但是有時候有點多,對學校有一定的影響。洛陽市對這塊很重視,與教學無關的活動,非經教育主管部門批准的活動不允許進校園,這樣也減輕了對老師教學的影響。」
為一線中小學教師減負,把時間和精力還給教師,是這兩年教育部門工作的重點之一。今年4月,中央教育工作領導小組秘書組部署開展規範社會事務進校園為中小學教師減負專項整治工作。一位一線教師告訴記者,除了上課,近幾年,老師們的課後服務時間也有不同程度的增加,如果算上假期值班和應對各類活動,精力上確實難以保證。
某一線教師表示:「我們一線教師的事情是非常繁瑣的,除了教書育人之外,每天還要填寫一系列的表格、材料,根本沒有足夠的時間放在教學上。開展教師減負專項整治工作以來,有充足的時間能把重心重新聚焦到學生身上。」
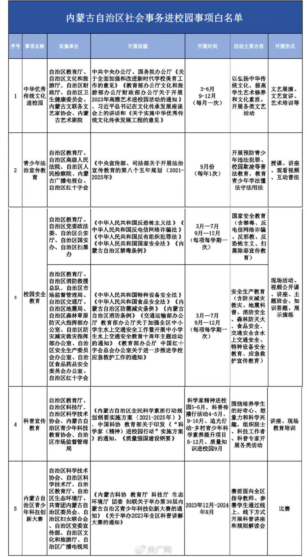
全國範圍內,各地的中小學教師減負工作正在有序推進。上海市、重慶市、江西撫州等多地發布公告,從5月開始,陸續開展規範社會事務進校園為中小學教師減負專項整治工作;《內蒙古自治區社會事務進校園白名單》近日公布,明確了五大類可以進校園的活動及開展形式、開展時間;未列入「白名單」管理的事項,一律不得進入校園;同一進校園事項一年內一所學校只能進一次。
發布相關通知的同時,江西南昌、撫州等地還公布了教育行政部門舉報電話和電子郵箱,廣泛徵集社會事務進校園加重教師負擔有關問題線索,受理相關舉報投訴。
撫州市教育體育局人事師資科負責人李凡向中國之聲介紹:「教師忙於應付各種社會事務,既影響教育教學質量和水平,也在一定程度上加重教師身體和心理的負擔。有了這個舉措,可以讓公眾監督規範為中小學教師減負等問題,切切實實減少對中小學校和教師不必要的干擾。」
江蘇省教育科學研究院基礎教育研究所所長、二級研究員倪娟認為,減輕中小學教師的非教學類負擔既是保障教學高質量發展的重要舉措,也是教師自身發展的重要保障。
倪娟表示:「中小學教師減負的必要性是從現在高質量發展背景下來考慮的。大家談得比較多的負擔,就是非教學負擔。其實教學的負擔也是很重的,很大原因是我們的師生比,我們要個性化、個別化、小班化的教育。但是現在大班額和大校額的問題,在全國層面還是非常廣泛的,在這種情況下,教師的負擔很重,教的學生數多,而且我們都要全面育人,全部要關注到,教學類的負擔也必然是很重。因此,非常有必要減負。」
山東省一位中學老師告訴中國之聲,除了將一線教師從行政事務中解放出來之外,不少同行還希望,在教師個人發展方面,能進一步規範各類教師假期研修培訓活動。
「我這個假期有三個培訓,兩個市裏的培訓,還有一個學校的培訓。時間有長達一周的,還有兩到三天的。老師們平時上課都挺忙的,適度的培訓肯定是好的,但有的培訓時間比較長,還有線下集中封閉的研修,也有一些負擔,開學之前還有其他的學生工作,所以假期就比較零散。」山東某中學老師說。
倪娟認為,下一步還要從總體制度設計上,尊重自主發展,建立有針對性的、符合個性化發展的政策保障機制,才能吸引優秀的人才加入到教師隊伍中來。
倪娟說:「我們的老師在校時間在全球範圍來看已經算多的了。暑期老師必須要有自己足夠的時間去充電,應當更多地尊重老師的自主發展。那麼培訓什麼時候做呢?應該不是強制、行政化的,將來應該發展為自主性的、選擇式的、菜單式的。從總體制度設計上,應該讓更優秀的人來從事教師行業,進行科學化、規範化的管理。」
