(香港文匯報記者 馬翠媚 周紹基)香港進入由治及興新階段,全力拚經濟,近期密密出手「搶企業」、「搶人才」,為海內外公司到港設立總部鋪橋搭路 ,引進優質企業發展「總部經濟」。由騰訊牽頭成立的深圳前海微眾銀行獲內地有關部門批准,計劃投資高達1.5億美元(約11.7億港元)在港設立科技公司總部和創造高技能科技職位。投資推廣署署長劉凱旋昨表示,近來許多重點企業宣布在港設立全球研發中心和總部,充分證明香港在協助跨地域企業拓展業務方面的明顯優勢。
國家金融監督管理總局深圳監管局上月公布,該局已原則同意微眾銀行在港設立微眾科技有限公司,出資1.5億美元,持有微眾科技有限公司100%的股權,使微眾銀行成為首家獲批設立科技子公司的民營銀行。據悉,微眾銀行設於香港的科技公司總部,將作為研發活動的基地,為全球市場提供商業化科技解決方案。
微眾銀行是次在港設立科技公司總部,特區政府財庫局及投資推廣署一直攜手合作,為其提供協助。據了解,香港作為「一帶一路」的積極參與者、貢獻者及受益者,具備積極擁抱前沿科技和構建蓬勃金融科技生態圈的宏願和準備,亦擁有成熟的國際金融服務業,因而獲微眾銀行選取為科技公司總部的落戶地。
微眾銀行:港助擴國際業務
微眾銀行行長李南青昨表示,香港躍起成為全球商業聯動的卓越中樞,亦是金融科技創新的樞紐。他認為,香港擁有推進創新的理想環境,亦有助該行擴大國際足跡,該行很高興能夠為香港充滿活力的金融科技生態圈、強大的基礎設施和進一步互聯互通作出貢獻,並從中受益,他期待與各界夥伴和持份者合作並吸引人才。
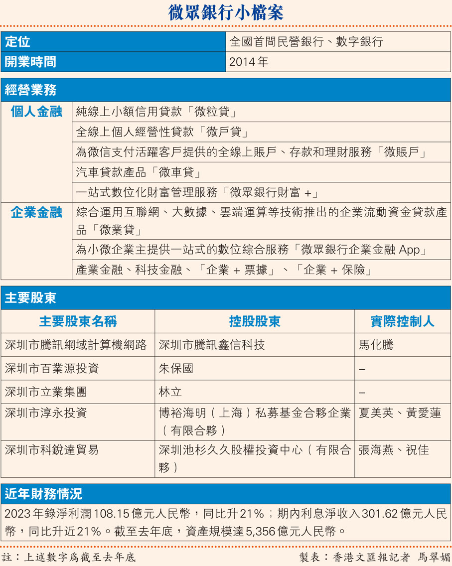
微眾銀行以普惠金融服務而聞名,目前已為內地近4億個人用戶提供服務,累計申請其貸款的中小微企業超過450萬家。今年,微眾銀行被國際數據資訊集團稱為全球數字銀行發展的標杆,展現其在核心及前沿的科技如人工智能、區塊鏈、雲端運算及大數據的領先金融科技創新能力。截至今日,微眾銀行已提交超過3,800項專利申請。
投推署:優越營商環境助企業發展
劉凱旋昨指出,微眾銀行在香港成立新科技公司總部是財庫局及投推署密切協調的成果,以讓該公司開業後能成功拓展業務做好準備。她表示,近來許多重點企業宣布在港設立全球研發中心和總部,充分證明香港在協助跨地域企業拓展業務方面的明顯優勢,「投推署歡迎微眾銀行來港,並會繼續致力在本港充滿活力的營商環境下,協助具前瞻性的企業成立及發展。」
事實上,本港擁有蓬勃金融市場、世界級監管機制,加上來自世界各地高資產淨值機構及人士,為有意進駐企業提供可觀的市場潛力,在投推署宣傳及協助下,不少金融機構都看準香港國際金融中心地位,加快來港開業的步伐。其中,內地瑞羚資本管理上月在港開設亞洲地區總部,公司主席歐君樂當時表示,瑞羚決定落戶香港,主因香港擁有完善且享負盛名的金融服務業監管制度,以及清晰的牌照申請流程。
制度及區位優勢吸引企業進駐
資產管理公司霧凇資本同樣在上月於港設立地區總部,公司聯合創始人林通認為,香港不但是傳統國際金融中心,近年和內地及區內其他新興市場例如東盟經濟體的關係亦日漸增強,這些因素有利吸引跨國企業前來,亦為霧凇資本提供理想的國際據點。
內地大公國際資信評估上月亦在港開設辦事處,大公國際香港執行董事張秦牛表示,集團在港設立公司,是因為香港在全球金融市場中的獨特地位和巨大潛力,而大公國際香港將提供全面的信用評級服務,包括企業及金融機構信用評級等,致力為投資者、發行人和其他市場參與者提供專業評級服務,參與國際公認的評估標準的制定,增強市場透明度,並提高資本的流動效率。
財庫局:便利措施助企業落戶
特區政府財庫局局長許正宇昨日歡迎深圳前海微眾銀行擬來港設立科技公司總部,創造高技能科技職位。他昨日在Facebook發文指,微眾銀行作為領先的數字銀行,擬來港設科技公司總部,是對香港的國際營商環境、強大的聯通性,以及作為「超級聯繫人」和「增值人」角色予以肯定,亦展示本港作為國際商業樞紐的競爭力。
金融服務數碼化締造商機
許正宇強調,持續創新是香港未來發展的關鍵,政府十分重視金融科技,並一直採取多管齊下的措施,包括加強金融科技基礎設施和推出支援計劃,以鼓勵金融服務邁向數碼化,以及推動香港Web3.0的發展。展望未來,政府將致力提供支持及便利措施,確保如微眾銀行等海內外優質企業,能夠落戶香港並且快速拓展。這不僅將帶來可持續的經濟效益,還會通過合作項目和創造就業機會,為整個金融科技生態圈和各類人才提供新機遇。
行政長官在《2023年施政報告》中宣布,政府將發展「總部經濟」,吸引海內外公司到港設立總部或分部業務,為香港引進優質企業,開拓國內國際雙循環所帶來的龐大機遇。
歡迎外企把握港優勢拓業務
事實上,愈來愈多企業近期都來港開展業務。如6月中旬,管理近1,500億美元資產的全球私募市場龍頭企業—瑞士合眾集團便在港開設新辦事處,成為全球第21間辦事處,亦是在亞洲開設的第7個辦事處。許正宇認為,現時正是資產和財富管理企業在港立足或擴張的大好時機,私募市場資產在合眾與其他財富管理公司的推動下,將有望成為本港主流的資產類別。
許正宇表示,香港是全球財富和資產擁有者的主要投資中心,截至2022年底,香港的資產管理規模達到4萬億美元,其中64%的資金來自非香港投資者。他歡迎更多來自世界各地的投資者和企業來港,利用香港的制度優勢、優越的營商環境、專業人才以及作為「超級聯繫人」的角色拓展業務。
(來源:香港文匯報A05:要聞 2024/07/11)
