大公文匯全媒體報道,為便利市民及旅客在農曆新年出行,港鐵公司將由本周六(2月3日)起加強農曆新年期間的7條鐵路綫的列車服務,
為配合政府於年三十及年初二晚(2月9及11日)延長羅湖口岸通關至凌晨2時,東鐵綫往返羅湖站的過境列車服務亦將於年三十及年初二晚相應延長;往返落馬洲站列車則維持原有服務時間,往落馬洲站的北行尾班車將如常於晚上9時29分由金鐘站開出。
乘客須留意羅湖口岸延長服務該兩晚的接駁交通服務時間,並預早就北上或南下的接駁行程作出安排。特別是年初二晚,其他本地鐵路綫將維持正常服務時間,沒有延長服務,故當晚使用東鐵綫的乘客,務請預先計劃好使用其他交通工具接駁行程。
本地鐵路綫加密列車班次 年三十晚通宵行車
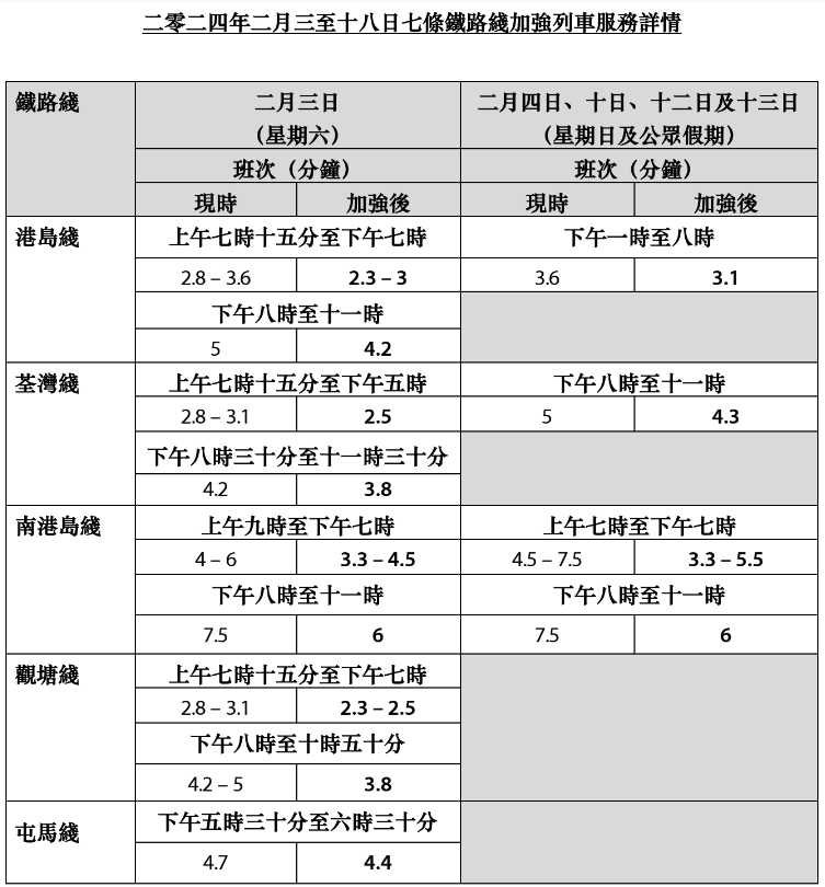
由本周六至年初九(2月3至18日)期間,港鐵將於周六、日及公眾假期不同時段加密班次,涵蓋重鐵網絡(機場快綫除外)各鐵路綫。年三十當晚,港鐵所有本地鐵路綫(不包括機場快綫及迪士尼綫)以及輕鐵7條路綫將通宵行駛,而港鐵巴士3條路綫則會延長服務時間。農曆新年期間預計合共增加約1850班車,服務乘客出行。
年三十及年初二晚 延長東鐵綫往返羅湖站過境列車服務
而因應政府公布羅湖口岸將於年三十及年初二晚(2月9日及11日)延長通關時間至翌日凌晨2時,東鐵綫往返羅湖站的過境列車服務亦會於該兩晚相應延長,以配合市民及旅客過關。至於落馬洲支線管制站口岸於該兩晚則會如常於晚上10時30分關閉,東鐵綫落馬洲站不設延長服務。
年三十及年初二晚,東鐵綫往羅湖方向的北行尾班車,將於午夜12時56分由金鐘站開出,並於約凌晨1時46分到達羅湖站,即口岸關閉前約14分鐘;該兩晚最後一班由羅湖站開出的東鐵綫往金鐘方向南行尾班車,則會於凌晨2時30分開出(即口岸關閉後約半小時),並於約凌晨3時20分到達金鐘站。
乘客須留意年初二晚其他本地鐵路綫沒有延長服務,將維持正常尾班車時間。當晚使用東鐵綫的乘客,或未能接駁其他本地鐵路綫,請預先安排轉乘其他交通工具接駁至目的地。
