(香港文匯報記者 姜嘉軒)香港特區行政長官李家超在2023年施政報告中宣布將小學常識科分拆為科學科及人文科,並於2025/2026學年開始推行。特區政府教育局昨日公布《小學人文科課程框架(擬定稿)》,其中涵蓋「健康與生活」、「環境與生活」、「理財與經濟」、「社會與公民」、「國家與我」、「世界與我」六大範疇,絕大部分內容建基於現有常識科,並增加中華文化、國史及國家地理等元素。重組增潤後的人文科課程,將按年級增長逐步深化,包括於小一初步培養家國觀念,小三初步認識國家版圖、香港國安法及解放軍駐港部隊等,到小五開始學習「一帶一路」和大灣區發展,小六則會了解國家在中國共產黨的領導下的重大成就及最新發展,從而更有系統地從小培養學生國家觀念、民族感情和國民身份認同,以落實愛國主義教育。
教育局表示,新的小學人文科課程強調要立德樹人 ,培養學生人文素養和身心靈健康,鑄牢良好品德及價值觀,並鼓勵學生通過學習香港社會發展、中華文化、國家歷史重要事件和人物、國家與世界的聯繫等課題,加強對國家和社會的認識,及明白香港正身處「背靠祖國、聯通世界」的大環境,從而建立文化自信,成為具識見及負責任的人,為家庭、社區、國家及世界的福祉作出貢獻。
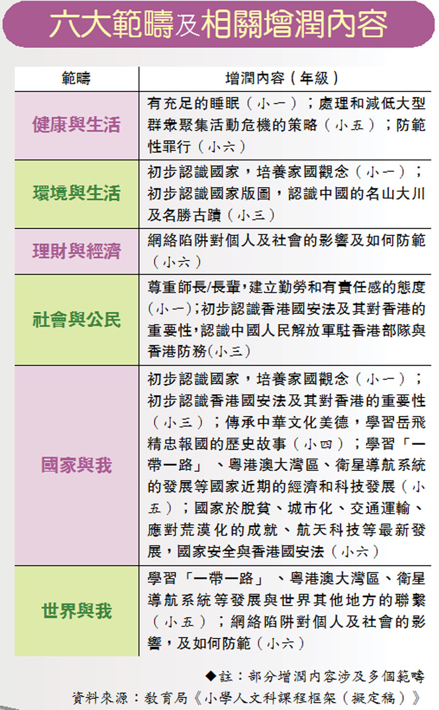
與時並進 認識國家成就與挑戰
與2017年更新的常識科相比,新課程與時並進,增潤了多項內容。其中,有關國家部分會按年級深化,包括於初小初步認識國家觀念、版圖、名山大川、國家安全等,至小四學習傳承中華文化,小五則認識「一帶一路」、大灣區等國家近期發展及與世界的聯繫,到小六會認識國家在中國共產黨領導下的重大成就及最新發展,如脫貧、城市化、交通運輸、應對荒漠化、航天科技等,和進一步學習國家安全與香港國安法(見表)。
新課程框架還會進一步解釋增潤內容,及就原有內容作新增說明。其中,小一生會通過學習認識自己的籍貫(省份),明白有國才有家,應該尊重和愛國家;認識香港特區是國家的一部分及知道它在國家地圖上的位置,也知道法律不允許損毀或塗鴉國旗、國徽、區旗及區徽等。
學習團結統一與國安必要性
到小三,學生會知道香港特區防務工作由中央人民政府負責,而社會治安則由香港特區政府負責;小四可明確指出保障資源安全的重要,並且認識國家面對的環境及資源的挑戰,關注國家的環境問題和解決方法,包括水利工程,以及明白在國家層面上,重要信息和資訊數據均需要受到保護,以保障國家安全。
小五級學生可學習到鄧小平是改革開放的總設計師,同時明白國土、環境、生態等安全的重要;小六會更具體地透過九一八事變、七七事變、南京大屠殺等事件,以及了解香港各界包括東江縱隊港九獨立大隊為抗日戰爭作出貢獻的歷史,明白國家統一和民族團結的重要性,又會學習國家的發展以人民為中心,及明白「青年強則國家強」,年輕人的貢獻能為國家發展帶來進步的道理。
教育局總課程發展主任(幼稚園及小學)李建寰昨日在發布會上介紹,人文科課程是與時並進進行更新,除了分拆成科學科的部分外,均與常識科餘下課題相若,當中更新了有關基本法、國家安全的內容,及國家近年的卓越成就等。
局方建議小一小二可每周上兩節人文科課堂,小三至小六則為每周三節,另設20%彈性課節課堂內外的跨學科及延展學習活動。
李建寰又說,學校最早可於2024/25學年試行新課程,至2025/26學年則在小一及小四起正式落實。屆時,首批經送審課本可供學校使用,小五小六呈分試則會於其他兩學年推行。
科學科考慮小一小二不設筆試
同樣涉及課程改革的小學科學科,於上星期推出課程框架擬定稿並開始諮詢。教育局總課程發展主任(科學)林威廉昨日透露,局方接獲不少校長和學者意見,認為應聚焦提升學生對科學的興趣,放大好奇心並增加求知慾,故提出於小一和小二級不設紙筆考試。局方正積極考慮,將之改為採用日常提問、科學日誌、同儕匯報等。
林威廉透露,教界普遍意見希望新的科學科能於評估上「鬆一鬆」,事實上,這亦是整個小學課程指引的方向。因此,教育局正積極考慮採納小一小二科學科不設紙筆試的建議,改為推廣進展性多元評估,「包括透過日常學生提問、填寫科學日誌、採用實作評估、同儕間匯報等。」
他相信在「拆牆鬆綁」後,可為師生創造空間,「不用操卷和考試,學生亦可以樂學活用。」
課程發展議會STEAM教育常務委員會主席、香港科技大學物理學系講座教授吳大琪認同新學科在低年級不設紙筆試,「就連一些歐美著名大學,入學亦已無須考慮公開試成績,只憑校內評估就可。」這反映了不少大學都認為,紙筆考試對做好科學培育的作用未必太大。
教育界認同由淺入深 有利中學課程銜接
(香港文匯報記者 陸雅楠、姜嘉軒)對小學人文科的推行,多名教育界人士表示認同,認為可讓學生以原有常識科相關知識為基礎,並更有系統地聚焦在國家身份認同培育上,由淺入深去進行愛國主義教育,並更好地銜接中學相關科目。不過,他們亦關注到分拆後的課時分配、教師培訓及教學資源的問題。教育局表示將設立「小學人文科學習圈」及製作課程遊戲卡等,推動教師專業交流及更互動有趣的教學。
香港教育工作者聯會主席黃錦良認為,人文科以原有常識科為基礎,透過新增中國歷史、文化和國家安全等元素,可更聚焦培育並有望提升學生的國家身份認同。
他建議未來人文科可進一步配合內地交流,讓學生能將課本知識與實際所見結合,更深入了解國家的歷史文化和傳承,加深家國情懷,並可提升學生個人的人文素養,尊重和了解世界發展局勢。
香港教育政策關注社主席張民炳說,小學人文科有助從小引導學生認識香港與國家間的關係,包括歷史文化、人民和經濟等方面,讓他們由淺入深去了解並培養家國情懷,未來亦可更有效銜接初中的公經社科和高中的公民科。
國民教育更有系統更靈活
對人文科涉及新增潤的課題和內容,他認為學校及老師可把握機會採用更靈活教學,讓學生作更多討論、提問和回答,更融入學習中,同時教育資源共享也很重要,由教育局透過收集優秀教學活動成果,供其他教師參考,幫助制定更好的教學活動。
鳳溪第一小學校長朱偉林表示,由常識科分拆重組成的人文科,清晰的課程框架可讓當中國民教育元素更有系統地呈現,亦更明確地點出相關國情教育的範圍,如國家安全和國家地理等,方便學校運用相應的教學資源更直接地落實推行愛國主義教育。
他建議學校未來可配合新課程,更積極地組織到香港故宮館和改設中的香港抗戰及海防博物館等參觀,讓小學生藉實地觀察和研學,更直接感受歷史。
因應常識科目前佔總課程11%,分拆後人文科及科學科則各佔7%,課程發展議會小學人文科課程專責委員會主席兼小學校長蔡世鴻指出,日後兩科加起來每周將較現時多一節課。由於很多學校下午都是安排導修、小組活動、玩耍等,可考慮作靈活調動讓同學下午做實驗或出外參觀,或是將周會調到下午,變相上午多一節課等,相信課時分配問題不大。而由於人文科都以常識科內容為主,教師也能好好轉型。
局方將設學習圈交流分享
教育局表示,每年會提供約4,000個人文科教師培訓名額,透過講座、工作坊、考察導賞等讓教師認識國家歷史人物與故事、國家文化遺產、國家地理、國家最新發展等內容,又會設立「小學人文科學習圈」供專業交流分享,提升教授科目的專業能力。
同時,局方會持續提供包括國家歷史漫畫、國家歷史戲劇等學與教資源,並製作「香港古蹟新貌對對碰」、「國家歷史文化及國家地理」等人文科課程遊戲卡,豐富課堂內外的學習趣味和經歷。
(來源:香港文匯報A01:要聞 2023/11/24)
