腎友在知道自己患病及要洗腎後,初時可能會感到非常彷惶無助。幸運的是,社會上對腎友的服務及支援十分充足,護理人員及醫務社工也會提供教導及協助,各區亦有不同的腎科病人組織,令腎友在抗病路上得到很大的支持。腎友不單止是受助者,亦有能力積極自助,終能戰勝疾病,活得更精彩!
醫護人員及醫務社工的支援
在早期階段,醫護人員會觀察腎友不同思想、情緒及行為,體諒病人的心情,如果病人情緒激動,會鼓勵家人陪伴更多;醫護人員亦會靜心聆聽及提供適切的心理輔導,鼓勵病人說出自己內心的憂慮和看法,並接受別人的幫助及關懷,有需要時會轉介病人到其他組織或專業人士,例如是醫務社工及病人互助組織。
而腎科醫務社工則會從腎友的心理狀態、支援網絡、居住環境及經濟來源等方面,評估腎友及其家人的需要和面對的困難,協助病友及早計劃和準備,並建議和轉介合適的社區資源及服務。社工會一直與醫護團隊緊密合作,向病友提供適時的協助,跟進病友在社區的適應和生活情況。
在居住環境方面,醫務社工會評估腎友住屋環境的衞生情況及居住面積,評估居所是否適合進行洗肚。視乎個案情況及經過相關的評估及醫生的推薦,公屋住戶可能有機會得到家居改善的協助及調遷的機會。在經濟援助方面,以下表格總結了社會上各項援助計劃的詳情:
腎友積極的行為可帶來莫大益處
腎友並非只能單方面地接受幫助,自己本身亦有能力面對病症。醫護人員會評估病人的自我照顧能力及心理準備情况,與病人共同定立短、中、長期目標,並提供適切的教育,鼓勵及協助病人實行自助。腎友的積極自助除了可以紓緩家人照顧上的負擔,亦可以幫助有效控制病情、提升治療效果及預防併發症,最終改善整體生活質素。
總括來說,腎友可以在家居進行自我觀察,包括量度血壓、血糖、體溫及體重,亦可自行處理飲食及藥物,甚至可以自己進行腹膜及血液透析。進行家居自我監察後,記得要攜帶記錄見醫護人員,這些資料對醫生在評估治療效果、控制病情及預防併發症方面,都是十分重要的。
在自行量度血壓方面,腎友應準備合格認證且定期校正的電子血壓計,以及尺寸正確的上臂壓脈帶。腎友應依照醫護人員的指示,或在一天內選擇至少兩個不同的時段量度血壓,最好是在早餐前或晚飯後兩小時量度, 量度前的30分鐘內應避免攝取咖啡因、進行運動或抽煙,亦應先排空尿液及大便,並於安靜和溫暖的場地靜止休息至少5分鐘。量血壓時,應首先量度雙手的血壓,並選擇血壓較高那邊,再量度至少兩次,兩次相隔1至2分鐘,若血壓不同,應除以平均值作準。請參考以下的圖片及表格,瞭解更多量度血壓時的注意事項及血壓指數的標準:
此外,腎友及其家屬應互相支持和體諒,打開心窗坦誠溝通,一起尋求解決方法,例如可以透過參加講座、向醫護人員查詢、聆聽過來人的分享,了解和增加對腎病的相關知識,有疑問時應主動尋求協助。
自助互助:腎科病人組織
香港各區均有不同的腎科病人組織(見下表),腎友之間可以自助及互助,面對疾病。例如,腎誼會鼓勵大家齊心協力、不分彼此,為病友及照顧者安排各種活動,如講座、分享會及境內外旅行,亦有安排關懷小組作電話探訪、到病房探問入院會員、到老人院探訪洗腎院友,並舉行學校講座、社區健康講座及社區健康檢查,希望可以彼此分享經驗及表達關愛,齊心同行。
此外,醫務社工亦會向腎友組織提供協助,如提供意見、協助與外間其他組織之溝通和合作,以及在腎友組織舉辦活動時,協助申請活動費用資助。
你講我講 – 問與答
1. 問:我在洗腎方面有經濟上的問題,該怎麼辦?
答:社會上有很多針對洗腎的經濟支援,醫護人員會將腎友轉介給腎科社工,給予支援。病人甚至毋須轉介信或排期,亦可隨時尋求腎科社工的支援。
2. 問:腎友應該如何選擇合適的血壓計?
答:腎友應在有信譽的店鋪選擇有認證的血壓計,最好選用上臂式血壓計,這種血壓計的壓脈帶比較接近心臟,比手腕式血壓計能夠作出準確的量度。附有記錄功能的血壓計亦十分有用,讓你可以隨時查看血壓記錄,以防忘記或遺失寫下的血壓記錄;要注意的是,腎友不應因為血壓計內有記錄,而不自行另作記錄,因為血壓計可能會出現各種的情況,例如是在更換電池後出現資料遺失的情況。此外,在選購時,應注意壓脈帶的尺寸是否合適,並選擇保養期較長的血壓計。若對血壓計的準確度有懷疑,可以對比覆診時和自行量度的血壓,若讀數相差較多,你的血壓計可能已經出現問題,需要維修或更換。
3. 問:在甚麼情況下,我才可以在家洗血?
答:為保障病人在家洗血的安全,醫護人員對病人會有一定的要求。首先,病人必須本身是一個洗血病人,即是不能洗肚、必須洗血的病人;第二,醫護人員會在病人提出在家洗血的要求後,約見腎友及其家人,進行詳細的評估,包括腎友的心態、家庭狀況及能力,亦會解釋洗血的資訊,讓腎友更瞭解能否順利自行在家洗血。經過詳細的評估後,醫護人員便會立刻安排腎友等候排期學習洗血。因此,若腎友希望在家洗血,應主動聯絡醫護人員。
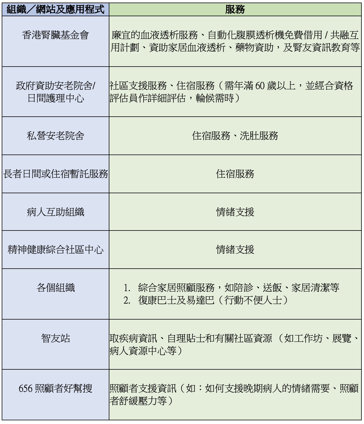
附表:社會福利署及非政府組織的腎病相關服務
相關鏈接:
