(香港文匯報 記者 石華、胡永愛、文森 深圳、香港連線報道)隨着粵港兩地往返人流加密,尤其是港人北上顯著增多,消費熱情從口岸附近擴展到深圳各區。為了便利民眾往來,深圳市口岸辦8日發布《深圳陸路口岸進一步優化通關環境提升通關便利化的若干措施》(下稱「提升通關便利措施」)。香港文匯報記者梳理18條措施,其中相當比例,是有針對性為港人北上消費提供服務,即將相關的消費服務協助,前置到從香港通關至深圳後的最前線,深圳方面在盤活口岸資源方面,着實下了功夫。
全面恢復通關以來,退休的港人羅先生幾乎每天都跑到深圳逛街消費,除了老年人乘坐地鐵的優惠政策外,良好的飲食購物體驗也是他喜歡深圳的原因。在得知深圳市口岸辦推出的優化通關18條措施後,羅先生表示「來得及時」、「非常有必要」!
深出台18條通關便利措施
記者梳理18條措施發現,助力消費是一項重要的內容。措施中指出,深圳市口岸辦將協調香港口岸部門在香港一側配合前置開展旅遊消費宣傳,提高文旅消費宣傳影響力,方便旅客提高通關效率。
除了在香港一側設置宣傳外,深圳在口岸內也設置旅遊消費宣傳服務專區。措施指出,深圳各陸路口岸至少設置1個固定區域+1個流動服務站,主動發放深圳旅遊攻略等宣傳書籍資料;在口岸LED宣傳屏投放深圳文旅、深港活動、各區消費熱點和各大商圈的宣傳片;製作擺放《深圳口岸通關指引》,提供通關及周邊交通諮詢幫助;開展通關旅客滿意度調查,幫助旅客解決口岸通關的各類問題。
「這個措施制定得很細,也很實用。不少港人對深圳不了解,去哪消費都要靠網上的攻略或者點評,有了官方的推薦後,港人可根據自己的需求選擇目的地。」羅先生說。
眾所周知,深港兩地支付習慣存在差異,深圳手機支付已成為生活的一部分,而香港人使用八達通、刷卡消費更為普遍。為了進一步點燃港人北上消費的熱情,在18條措施中特意提到,提升口岸通道內免費Wi-Fi速率和穩定性,同時在口岸設立臨時便民金融服務點,協助香港旅客掌握微信、支付寶、雲閃付等掃碼支付使用功能。
香港旅遊促進會總幹事崔定邦接受香港文匯報採訪時,認為相關措施便利香港市民,有助促進兩地交流,尤其在口岸設免費Wi-Fi,方便港人填寫海關電子健康申報碼,亦便利過關後聯絡行程。他進一步建議港深兩地政府盡快研究延長蓮塘/香園圍口岸通關時間,「開通旅檢僅半年已超過設計通關量上限,顯示市民對增加這個新口岸通關量的迫切需求。」
他特別提到第七條的新增口岸導航、交通查詢和旅遊攻略等提供信息資訊的措施,「發揮深港口岸聯動機制作用,協調香港口岸部門在香港一側配合前置開展旅遊消費宣傳,提高文旅消費宣傳影響力,方便旅客提高通關效率。」他表示,每日大量旅行團在口岸聚集,兩地口岸加強協調極為重要,而在雙方口岸設置旅遊消費宣傳是重要的便民措施,有利促進兩地旅遊業復常。
推「常旅客」計劃快捷通關
立法會議員、民建聯發展事務發言人劉國勳亦歡迎深圳18條優化口岸措施,指此舉有助促進兩地居民深度融合,「改造口岸,提升通關設施和查驗條件,實行『常旅客』計劃,對學生、商務人士、其他科技人員等經常往返兩地特定人群,只要備案為『常旅客』,通關查驗會更便捷,都是重要的便民舉措。」
他特別關注到羅湖口岸將推出的「常旅客」計劃,冀深圳口岸辦稍後公布更多細節,「相信『常旅客』措施與未來便利深港創科人員往來『福鄰新口岸』做法接近。要令口岸流通、通關過程加快,利用科技提升效率是恰當做法。」他下周會與深圳市發改委、口岸辦等部委官員會面,商討系列創新和便利通關模式,包括延長不同陸路口岸的開放時間等。
福田往返西九龍推「靈活行」 當日高鐵票可免費改簽三次
記者從廣鐵集團獲悉,經與香港鐵路部門溝通商定,自2023年8月14日起,推出廣深港高速鐵路跨境運輸新產品「靈活行」,凡旅客持福田往返香港西九龍站間的有效車票,在辦理過一次改簽或超過改簽時效後,旅客仍可於票面乘車日期當日辦理三次「靈活行」變更車次手續。鐵路部門將根據運輸能力,在確保運輸安全前提下,投放一定數額「無座票」,進一步便利旅客往來。
據記者了解,相較於普通車票,「靈活行」產品有一定的使用限制,旅客選擇的「靈活行」列車,僅限往返福田至香港西九龍站間始發終到列車。據記者查詢12306網站,以8月9日班次為例,福田站始發至香港西九龍站共計有19個班次,最早一班7:40從福田站發車,最晚一班21:55從福田站發車,平均每一個小時一個班次,中午高峰時段則每半小時一個班次。從香港西九龍站始發終到至福田站共計有19個班次,最早一班7:08從香港西九龍站發車,最晚一班21:46發車,平均每一個小時一個班次。
乘車選擇更具靈活便利
旅客在票面乘車日期當日辦理「靈活行」變更車次手續,應不晚於當前票面車次開車後1小時,且不晚於所選「靈活行」列車開車前15分鐘。不可改變車票種類、席位等級,亦不可退票。
鐵路研究專家金一兵教授認為,隨着今年初廣深港高鐵恢復通車,深圳至香港區段鐵路客流穩步攀升,高鐵日漸成為深港兩地人員往來的重要交通工具,如今已出現深港市民「串門」熱現象。「靈活行」這一產品的推出,將使得兩地旅客的乘車選擇更具靈活性、便利性,給旅客提供更為寬裕的工作生活空間,將進一步推動深港打造雙城優質生活圈。
便利通關措施細緻到「門」
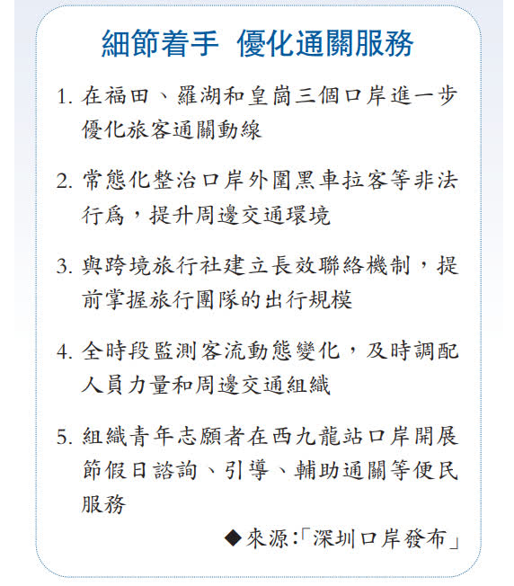
針對口岸高峰應對措施,深圳口岸辦表示要按照「一口岸一方案」的原則,以口岸智能客流分析系統為抓手,全時段監測客流動態變化,提前預警客流高峰,及時調配人員力量和周邊交通組織,確保跨境旅客出行安全有序。香港文匯報記者注意到,相關調整措施細緻到「門」,相信是通過充分的實地調研後形成的方案。
《深圳陸路口岸進一步優化通關環境提升通關便利化的若干措施》提到,加強口岸現場管理,解決羅湖口岸旅檢樓1號門逆流問題;在皇崗口岸設置跨境大巴擺渡專用快捷通道,方便車輛快速通行,減少旅客等車時間;將福田口岸15號門開放時間(7:00至15:00)延長到晚上20:00,並根據人流量實施動態調節管理。
福田口岸15號門延長開放時間
據記者了解,羅湖口岸1號門的逆流問題已經優化解決,港人柳先生告訴記者,近日從羅湖口岸1號門入境後,在新設立的臨時指示牌前停頓了3秒,確定好前往火車站的路線,順着中間的「鐵馬道」逕直走向羅湖口岸外廣場,整個過程耗時不到30秒。「以前,這裏人流大指示不清晰,現在從1號門開始,鐵馬護欄分隔出了多條入境旅客通道,這些通道相對封閉且不可逆行。」
福田口岸15號門的優化措施,則將便利從深圳出境香港的民眾,搭乘公共交通抵達福田口岸後,前往出境大廳的路程能夠縮短。經常往返深港兩地的林女士表示,「暑假之後,福田口岸每天上午8:30到12:00都是高峰,15號門延長時間,旅客在公交站地鐵站出來就不用繞道,方便多了!」
深圳市口岸辦主任王剛8日表示,由於羅湖口岸建成時間早,設施相對殘舊,當局準備改造羅湖口岸,提升通關設施和查驗條件。王剛指出,很多深圳人、港人都對羅湖口岸有情結,因為羅湖是改革開放象徵,未來將「修舊如故」,不但不拆除重建,還要讓民眾感受到老羅湖口岸留下的心裏記憶,保留和陳列口岸文化。
【特稿】「黑碼」效用不大 港人盼取消
自從深港兩地恢復通關以來,在深圳工作的香港青年張啟源每周都會因為工作往返香港與深圳,有時是回家探親訪友,有時是回香港公司總部開會或拜訪客戶。「現在過關還是需要填報海關健康申報,即『黑碼』。我們都覺得現在深港往來這麼密切,全面通關的情況下,『黑碼』已經沒有必要了。有時因為工作當天往返時間本來就緊迫,還要填表,排隊掃碼,實在浪費時間。」張啟源希望盡早取消「黑碼」,高峰時段更能提高通關效率。
據深圳口岸發布消息,8日上午,在深圳一檔電台節目「做客先鋒898《民心橋》」中,長期住在深圳的香港居民宋小姐打來電話反映,過境時需要用手機進行健康申報,不會用智能手機的老年人過關很麻煩。就這一問題,市口岸辦口岸通關管理處處長陳少傑在節目中回應,旅客過境時需進行健康申報這一事項屬於國家事權,市口岸辦也積極向上級主管部門反映,目前港澳旅客的健康申報已經進行了專項優化,填報項目大幅精簡。對於宋女士反映的問題,口岸現場有工作人員可以協助填報,考慮到關口來往的旅客中老年人比較多,對智能機掌握不熟悉,現場工作人員可以代為操作。
(來源:香港文匯報A01:要聞 2023/08/09)
