大公報綜合路透社、《華爾街日報》、彭博社報道:蘋果主要代工廠、中國台灣富士康的母公司鴻海科技集團10日發表聲明,宣布退出與印度金屬石油集團韋丹塔的195億美元(約1521億港元)半導體工廠投資項目。據報道,富士康撤資的原因包括工廠建設進展緩慢、印度政府遲遲不發放補貼、韋丹塔財務狀況不佳等。此事不僅擊碎了印度總理莫迪的芯片夢,也沉重打擊了美國試圖搞小圈子遏制中國半導體產業的圖謀。
富士康母公司鴻海10日發表聲明稱,過去一年多以來,鴻海與韋丹塔攜手致力於在印度實現共同的半導體理念;為探索更多元的發展機會,根據雙方協議,鴻海後續將不再參與雙方的合資工廠運作。合資工廠未來將完全由韋丹塔持有。
富士康於2022年宣布與韋丹塔合作建立芯片工廠,該合資工廠價值195億美元,選址位於莫迪的家鄉古吉拉特邦,原計劃於2025年左右開始運營,生產半導體和顯示器零部件。富士康將投資1.187億美元,持有40%的股份;韋丹塔負責提供必要資金。莫迪曾公開聲稱,這家工廠是推動印度芯片製造雄心的重要一步。
建廠補貼遲遲未到賬
聲明並未提到富士康撤資的具體原因。路透社援引知情人士報道稱,富士康打退堂鼓的原因可能包括印度政府延遲批准對工廠的補貼、合資工廠因缺少技術合作夥伴而進展緩慢,以及韋丹塔自身債務增加,存在違約風險等。
印度政府於2021年12月宣布一項價值100億美元的激勵計劃,向符合條件的半導體製造商提供高達項目成本50%的財政支持,富士康與韋丹塔正是在此背景下進行合作。彭博社披露,該合資工廠未達到印度政府的技術標準,被要求重新提交補貼申請。韋丹塔上月還因為傳播關於合作項目的誤導性信息,被印度證券交易委員會處以300萬盧比(約28.5萬港元)罰金。
路透社稱,合資工廠引入歐洲芯片商意法半導體作為技術合作夥伴的談判也出現問題。合資工廠獲得了意法半導體的技術許可,但印度政府希望意法半導體深度參與該項目,例如持有股份,談判陷入僵局。
印度政府的100億美元激勵計劃還吸引了新加坡IGSS公司和以色列芯片商Tower的合作夥伴ISMC財團。然而,這兩家公司的進展也不順利。由於Tower正處在被英特爾收購的進程中,ISMC在印度建廠的計劃陷入停頓;IGSS的計劃因其想重新提交申請而暫停。
印度人才短缺 基建落後
莫迪政府希望把印度打造成以半導體為基礎的全球電子製造中心,美國則在加大對中國芯片相關限制的同時,對印度蠶食中國市場份額寄予厚望,從政府到企業層面對印度頻頻示好。此次富士康撤資不僅打擊了印度的芯片夢,也沉重打擊了美國試圖搞小圈子遏制中國半導體產業的意圖。
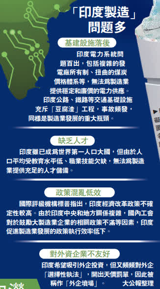
印度業內人士指出,印度發展半導體產業面臨眾多難題,包括長期財政支持不足,難以培養本土供應鏈生態;專業人才儲備不足;基礎設施建設落後等。印媒表示,半導體工作需要穩定可靠的電力供應,因為加工過程非常精細,極短時間的停電或電壓不穩都可能導致停工,但印度供電系統問題百出。印度公路、鐵路等交通基礎設施事故頻發,同樣是製造業發展的重大瓶頸。
印度混亂的商業政策和法律亦令不少外企卻步。國際評級機構標普指出,印度經濟改革政策不確定性較高。由於印度中央和地方關係複雜,國內工會對於鼓勵大製造業企業的相關政策不滿等因素,印度促進製造業發展的政策執行效率低下。
「印度製造」問題多
印勞動法改革遇挫 阻製造業發展
據《金融時報》報道:印度中央和地方關係複雜,促進製造業發展的政策和法律經常捲入政治鬥爭,導致執行效率低下。印度南部製造業較發達的卡納塔克邦和泰米爾納德邦近期在蘋果等企業的游說下修改勞動法,延長工作時間,但很快遭到工會和反對黨阻撓。
幾位印度政府官員稱,美國科企巨頭蘋果及其代工製造商富士康等投資者積極推動卡納塔克邦和泰米爾納德邦修改印度工廠法在當地的執行方式。這兩個邦近期宣布,將每班工作時長從8小時延長至12小時。卡納塔克邦2月還修改法律,允許兩班倒生產,並放寬了對女工上夜班的限制。泰米爾納德邦於4月通過了類似法律。
《金融時報》稱,此事引起工會和反對黨強烈抗議。泰米爾納德邦首席部長斯大林5月作出讓步,宣布擱置相關法律。反對黨印度國大黨6月在卡納塔克邦地方選舉中擊敗了執政黨印度人民黨,並宣布將廢除對工廠法的修改。在中央政府層面,印度總理莫迪曾於2019至2020年通過4部旨在改革工作方式的勞動法規,但在2021年農業法改革引發大規模示威後,莫迪政府不得不推遲勞動法改革。
《科技大博弈》作者蘇里說,如果印度希望吸引科技製造業,就需要更新勞動法。但由於複雜的社會經濟和政治環境,實現這一雄心的進展慢於預期。
印度洪災42死 排水系統老舊引內澇
綜合《衛報》、《印度斯坦時報》報道:印度北部近日遭遇暴雨,引發洪災和山泥傾瀉,截至11日已造成至少42人死亡。
北印度高科技中心、新德里衛星城古爾岡面臨洪水威脅,當地官員呼籲科企員工居家辦公。當地民眾抱怨說,市內排水系統老舊,幾乎每年雨季都會出現內澇,但政府毫無作為。
9日起,包括印度首都新德里在內的北部多地出現強降水,導致洪水氾濫和山泥傾瀉。印媒11日稱,惡劣天氣已導致至少42人死亡。北部各邦的街道被洪水淹沒,喜馬偕爾邦的一座橋樑被山洪沖垮。印度氣象部門預計,未來幾天印度北部大部分地區將出現更多降雨。
科企雲集的古爾岡因暴雨蒙受巨大損失,市內主幹道、公園、地下通道、市場、學校、醫院等被洪水淹沒。市民在社交媒體發布視頻,顯示通勤者在水深至膝的街道上艱難前行。古爾岡官員10日呼籲市民避免外出,並建議學校停課、公司職員居家辦公。
印媒指出,古爾岡的慘狀引發公眾對排水設施質量的質疑。當地居民抱怨說,市政府沒有及時對排水系統進行清理檢修。古爾岡市前議員拉蒂稱,該市幾乎每年雨季都會出現嚴重內澇,市政府嘴上說安排檢修排水系統,但從未真正執行。
(來源:大公報A23:國際 2023/07/12)
