(香港文匯報 記者 蕭景源)將軍澳藍田隧道及跨灣大橋昨天首日正式通車,吸引大批市民專程駕車試用「嘗鮮」。香港文匯報記者駕駛採訪車行駛新舊路線實測比較,發現新路無論在路面舒適度及駕駛時間上均有優勢,同由將軍澳日出康城出發到九龍灣MegaBox,新路只需要10分鐘,較舊路快足3分鐘。行政長官李家超在視察將藍隧道運作後,對大致順暢及市民積極使用感欣慰。不過,昨日是周日公眾假期,估計今日(周一)市民返工返學繁忙時段,新路始面臨真正考驗。
在將藍隧道及跨灣大橋開通前,香港文匯報記者已先於本月8日(上周四)下午4時至4時半駕車在舊路作實測,即由日出康城康城路出發,時速不超過70公里,沿環保大道、將軍澳隧道公路,經將軍澳隧道及觀塘繞道到九龍灣臨豐街MegaBox,全程約10公里,耗時約13分鐘。昨日同一時段,在將藍隧道及跨灣大橋開通後,記者再駕車實測舊路的交通情況,發現將軍澳隧道如往常假期一樣,雖然多車但沒有塞車情況,車流大致暢順,也是如常用了13分鐘到達MegaBox。
康城往MegaBox慳3分鐘
與此同時,香港文匯報另一輛採訪車昨日亦由日出康城康城路出發,但經新開通的將藍隧道及跨灣大橋前往九龍灣MegaBox,於下午4時40分起步,沿跨灣大橋、將藍隧道、茶果嶺迴旋處,再上觀塘繞道到達目的地,結果全程約9公里,耗時約10分鐘,無論距離及行車時間均有所縮減,節省了3分鐘。
記者實測整條將藍隧道及跨灣大橋的感受,整體上新路寬敞舒適,空氣清新,在跨灣大橋看着無敵海景,心曠神怡,一個字「爽」。不過,可能昨是首日開通,加上假期,不少市民專程駕車「嘗鮮」,令入日出康城的路段車輛較多。
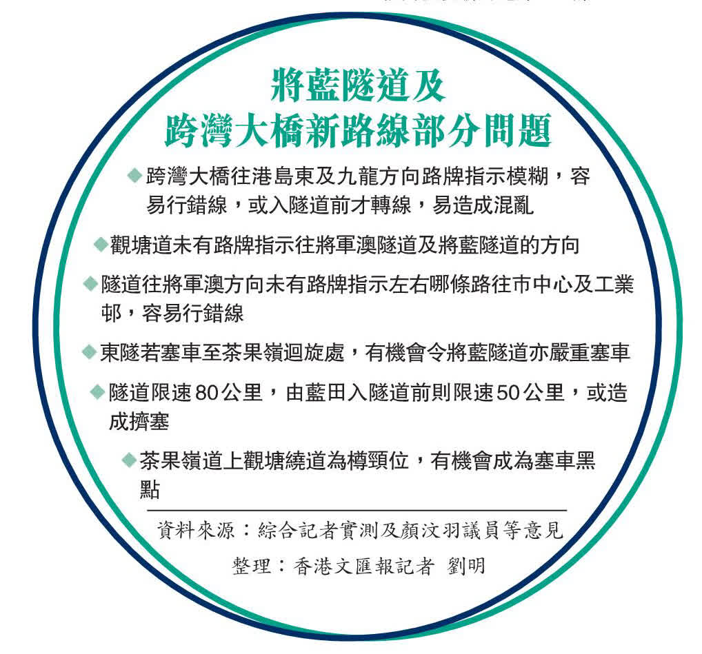
就記者所見,將藍隧道及跨灣大橋沿途道路的指示牌尚有改善空間,例如當記者駕車由日出康城康城路駛上跨灣大橋後,在即將進入將藍隧道前,只在左方橋邊見有一個較細的藍色指示牌提示駕駛人士要選定行車線,即要靠左邊慢線才能經東區隧道駛往香港(東),若行了右邊快線則不能再切入左邊慢線,只能被迫駛往觀塘及茶果嶺,若要想往東隧則要兜路多花一些時間了(見另文)。
在將藍隧道及跨灣大橋昨日正式開通後,運輸署亦已啟動緊急交通事故協調中心,監察通車首日的流量及運輸服務安排。行政長官李家超亦有到協調中心視察及為同事打氣。他在見傳媒時表示對運作大致順暢及市民積極使用感到欣慰,但指今日周一,很多市民和學生上班上學,呼籲駕駛者和市民應預先了解交通及公共運輸安排,出門口前密切留意交通情況及多加留意新路現場交通指示。
運輸署警方密切監察車流
運輸及物流局局長林世雄昨日則表示,根據運輸模型推算,有信心將藍隧道能分流將軍澳隧道三四成車流,而將藍隧道和將軍澳隧道分別位於南面和北面,可讓區內人口根據居住地或目的地選擇不同路線。不過,他認為駕駛人士或需要時間習慣使用新隧道及公路,估計今日工作天,交通或會較混亂,指出運輸署和警方會做好監察工作,有需要時會調整燈位疏導交通。
運輸署總運輸主任許家耀亦表示,預計將藍隧道開通初期,部分時段交通可能較繁忙,呼籲駕駛人士因應情況選擇合適道路往返將軍澳,運輸署已在適當位置加設指示牌,呼籲駕駛人士留意,駛近新增迴旋處、交通燈號控制路口及匯合點時應減慢車速及保持禮讓,而運輸署緊急事故交通協調中心將聯同公共運輸營辦商及有關政府部門,密切監察將藍隧道開通後的交通情況,有需要時會通知警方協助疏導交通。
往左往右指示太遲 恐反應不及
(香港文匯報 記者 劉明)香港文匯報記者昨日下午4時35分左右隨民建聯立法會議員顏汶羽由康城出發,經跨灣大橋及將藍隧道前往九龍灣MegaBox商場,實測行車情況及時間,而昨日雖有不少車輛使用新路由將軍澳往九龍,但仍行車暢順,整個車程約15分鐘,扣除駛往大橋途中的交通燈位約45秒等候時間,淨車程約14分15秒左右。
記者在行車過程中則發現,大橋上的路牌指示並不清晰,易出現混亂情況,其中駛經大橋中段地標「蝴蝶拱橋」時,雖有黃色指示牌顯示往香港東靠左,但經過「蝴蝶拱橋」後,橫跨左右兩線上方的路牌則沒有指示左線往港島東,右線往九龍觀塘方向,指示模糊會令駕駛者以為兩條行車線都可選擇,要到隧道入口前數百米才有路牌指示左線往港島東,若不少駕駛人士這時才轉線,或造成混亂甚至發生交通意外;若未有為意,則會繼續行錯線前往觀塘。
車輛進入隧道後,左線會往隧道內的分岔路前往東隧到港島,右線則出茶果嶺道。隧道內雖有指示牌顯示左邊將可往分岔路,然而右線車輛則不能穿過雙白線往左線,有關路牌形同虛設;而往港島的駕駛者若行錯線,便要經茶果嶺道往油塘再轉到東隧,花費更多時間,隧道亦起不到分流作用。
顏汶羽指出,有關指示牌造成誤導,認為應一早有路牌清晰指示左線往港島,右線往九龍巿區,以免造成混亂。
駛出將藍隧道時,見右邊仍在興建中的T2主幹路,由於該條接駁將藍隧道的幹路仍未竣工,故車輛只能行駛油塘茶果嶺道。由於昨日是周日,暫未見往觀塘方向出現擠塞情況。
觀塘道往兩隧未有路牌
另方面,茶果嶺道往將藍隧道方向則有長長的車龍,除因車多,亦因將藍隧道近茶果嶺迴旋處昨午3時許發生兩輛私家車碰撞事故,雖無人受傷,惟因為意外一度封閉部分行車線,故令將藍隧道入口異常擠塞,車龍一度伸延至偉業街。
顏汶羽指出,由觀塘道往將軍澳方向,靠左行車是往將軍澳隧道,靠右則轉往茶果嶺道進入將藍隧道,但亦未有正式路牌顯示方向,只在路面擺放黃色工程牌,指示不清亦可能令駕駛者不清楚前往哪條隧道,起不到分流作用。
觀塘繞道有意外則癱瘓
他又認為,最易擠塞的應是茶果嶺道往觀塘繞道一帶,因茶果嶺道上觀塘繞道由兩條行車線變單線行車,而偉業街及偉發道上觀塘繞道同樣由雙線變單線,即上址將是四線縮減至一線的樽頸位,上班日交通繁忙時段變成塞車黑點,且有機會出現交通事故,「一撞,觀塘就玩完。」
(來源:香港文匯報A01:要聞 2022/12/12)
