(香港文匯報記者 莊程敏)在疫情及外圍環境不明朗下,本港經濟持續受壓,社會希望新一份施政報告能為本港帶來新景氣。香港總商會主席阮蘇少湄及香港中華總商會會長袁武接受香港文匯報訪問時不約而同指出,強化香港作為聯通內地與世界門戶功能和作用,發揮「超級聯繫人」角色,提振金融零售與旅遊業等支柱行業,增強本港競爭力在當下尤其重要。兩大商會又期望,新一屆特區政府能全面確立「積極有為」的施政方針,以有力、迅速的行動回應當前極其複雜的國際環境。
阮蘇少湄指出,經多年疫情和地緣政治衝突加劇而造成嚴重破壞後,香港在維持其作為國際金融和商業中心的地位上,正面對前所未有的挑戰。香港作為世界四大國際金融中心之一,金融業是本港第二大產業,她指,香港作為開展金融服務的主要地點,仍具有相當大的優勢,香港必須繼續強化作為內地與世界的首選金融門戶的作用。
冀續強化金融業優勢
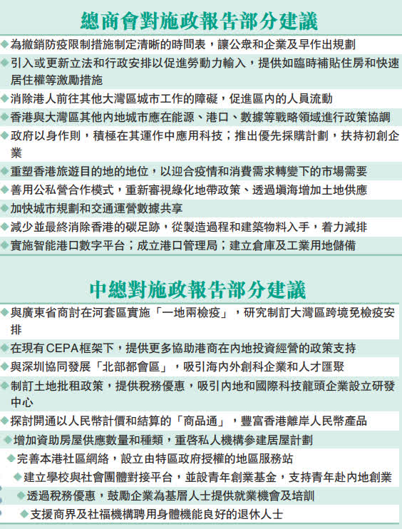
總商會有多項鞏固及強化香港金融業優勢的建議,包括:政府繼續努力培育香港的家族辦公室生態系統,以方便投資者在香港規劃和擴展其家族辦公室。通過優化上市標準等方式,吸引更多國際公司及內地和香港的科技公司在港上市;積極推動將科技股納入互聯互通計劃;積極推動金融業鞏固香港作為領先的離岸人民幣業務中心,加速推進理財通(WMC)2.0等。
袁武同樣認為,香港屬於開放型經濟,必須與世界和內地保持暢通便捷聯繫,強化香港作為連接內地與國際的「超級聯繫人」功能角色。他認為,恢復與內地和海外全面正常通關,才可真正發揮香港聯通內地與國際的功能,讓社會各界更有效參與國家的「雙循環」發展戰略,更好利用粵港澳大灣區作為切入點,與內地城市互補優勢,同時提升香港在「一帶一路」市場的獨特功能,並通過爭取盡快加入區域全面經濟夥伴關係協定(RCEP),為港商企業開拓更多新商機。
盼盡快爭取加入RCEP
袁武認為,特區政府應擺脫過往「小政府」「積極不干預」的舊觀念,全面確立「積極有為」的施政方針,以有力、迅速的行動回應當前極其複雜的國際環境。他說,特區政府應充當國家「雙循環」戰略重要節點,在現有CEPA框架下,提供更多協助港商在內地投資經營的政策支持;積極提升香港在「一帶一路」的功能角色,爭取成為項目投資、評級、商業仲裁和爭議解決中心;爭取盡快加入《區域全面經濟夥伴關係協定》(RCEP),透過整合不同部門發放的經貿資訊,讓企業掌握區域合作最新情況和相關支援措施。
除了金融業,旅遊零售亦是本港經濟支柱,其興衰也與本港的對外聯通情況息息相關。香港總商會指出,在2019年的社會運動和新冠疫情之前,香港接待了近6,500萬名遊客,為GDP貢獻了4.5%,並創造了超過25萬個就業職位。自2010年以來,遊客消費已佔整體零售消費的30%至40%左右。儘管零售、住宿和食品服務等消費和旅遊相關行業的失業率有所改善,但失業率仍相對較高,為6.5%。在短期內,盡量減少甚至取消所有與旅行相關的限制將使這些行業受益匪淺。從中長期來看,香港必須將自己重塑為旅遊目的地,以迎合因疫情和不斷變化的消費者需求而重塑的市場。
18區同促本地旅遊業
總商會建議,政府可根據每個地區獨特的文化和歷史特徵,在全港18區促進和振興當地旅遊業。例如,可以利用香港的漁業遺產,將香港仔批發魚市場重新發展為旅遊勝地;策劃香港海濱沿岸小徑,提供多元化的旅遊體驗;以熱播劇的拍攝地為基礎,發展以電影為主題的旅遊;支持旅遊業界設計以文化、體育和綠色旅遊為重點的新產品,並通過旅發局在海外市場進一步推廣;發揮香港主要旅遊景點的作用,加強香港作為大灣區一站通旅遊核心示範區的作用。
至於零售業方面,總商會建議特區政府資助零售業和旅遊業的中小企實施電子亭和採用電子支付服務;通過直接補貼計劃和配套贈款等方式,專門為受到政府強制限制直接或間接影響的旅遊和餐飲(F&B)經營者、表演者等行業和個人提供財政支持;引進創新科技,資助研發項目,打造科技樞紐以支持香港的活動業;打造一站式數字信息平台,為遊客提供最新的旅遊、餐飲、娛樂信息,以及商家的全市促銷優惠等。
(來源:香港文匯報A08:要聞 2022/10/18)
