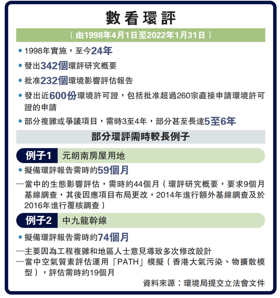
(大公報 記者 賴振雄)「環評」究竟是什麼?環評全名是《環境影響評估條例》,本港於1998年起實施,所有大型工程項目均須先通過環評、取得環境許可證才可以施工。該機制初衷是平衡環保和發展,避免和盡量減少因為推行工程項目對環境產生的影響。不過,條例實施多年來,不少項目的環評程序耗時很長,動輒花上三、四年,甚至更長時間,而被詬病。
有專業人士認為,環評報告已變成形式主義化,用離地的科學指標評估,結果導致香港的生活空間更加不環保。
香港於1980年代開始推行環評程序,最初規模和應用範圍有限,由政府帶頭評估公共工程項目。1990年代,環評這個概念逐漸普及,直至1998年政府正式實施《環境影響評估條例》,規定指定的公共及私人項目,必須進行法定的環境影響評估,規劃初期確定工程項目的潛在影響,以及尋找替代方法或緩解措施。
涉不同範疇 部分需進行一年
環評涉及不同範疇,例如「生態影響評估」以往屬於耗時較長的環評研究,一般需要進行6至12個月的生態基線調查,當中或須涵蓋合適的雨季及旱季,以往研究顧問在收到環境保護署發出的「環評研究概要」後,才會草擬生態基線調查計劃,非常費時。
另一項佔用較長時間的是「空氣質素評估」,由於要準確量度,必須建立一個精密的「大氣污染物在香港的傳播模型」(PATH),單在這方面的準備已可以用上數個月,就算出動「超級電腦」,電腦模擬運用也需時數星期才完成運算工作。
該條例的特點之一,是讓公眾參與評論。市民可以就項目的「環評程序」抒發己見,過程中經過一層又一層的諮詢,例如在「工程項目簡介」的階段,申請人要把工程項目簡介刊登廣告;「環境影響評估報告」的階段,申請人把報告存放於指定地點,供公眾在30日內提出意見。
及後,假設諮詢期內通行無阻,環保署署長在審閱環境諮詢委員會及公眾人士的意見後,才發出「環境影響評估研究概要」、「批准環評報告」或「准許申請人直接申請環境許可證」。
大型項目顧問費 動輒過千萬
顧問費用方面,視乎發展項目的規模,一般而言,由數十萬元至數百萬元不等,若屬重大基建項目,隨時耗資千萬元以上。
「是用離地的科學指標去評估,但是落地的環保生活沒有落實!」全國港澳研究會會員、進念·二十面體聯合藝術總監暨行政總裁胡恩威認為,環評報告只是香港形式主義的代表,一點也不環保,香港現在所有新興建的項目,完全不符合環保標準,依賴大量冷氣,興建大型冷氣商場,卻又未見有相關的環評報告提出質疑和反對。
「為什麼高球場和房屋不可以共存呢?高球場有多少人使用?怎樣使用?政府收入有多少?公眾都看在眼裏!」胡恩威認為,粉嶺高爾夫球場部分用地最終能否興建房屋,仍屬未知數,但真正應該探究是「香港如何利用鄉郊土地,建造更多可持續發展的房屋」,若最終決定保留高球場,等同要公屋輪候冊的20多萬戶居民,等候更長時間才能「上樓」。
胡恩威認為,長遠而言,香港必須改革目前內鬥式的零和規劃制度,建立一個香港人人一起贏的規劃制度。
(來源:大公報A2:要聞 2022/08/20)
