【編者按】一報數館,薪火相傳。120年間,大公報在內地始於津門,歷經上海、漢口、桂林、重慶……很多被廣為傳頌的新聞名篇都誕生於此。很多新聞史上的名人也是從這裏出發,走向世界。時光荏苒,城市改造,當年的建築幾經更迭變化,有些已經不在。但在大公人的心中,永遠藏着一幅地圖,可以指引大家,跨越萬水千山,回到「夢開始的地方」。《大公報》今起推出《百年大公 舊址回訪》報道,再次追尋前輩的足跡,從大公精神中汲取新的力量。
(大公報記者 張聰)1902年6月17日創刊於天津的《大公報》,即將迎來它120歲的生日。作為《大公報》的故鄉,大公報在天津有三處舊址,在幾次城市大規模改造中,1902年的創刊地及哈爾濱道的大公報印刷廠先後被拆除,僅剩下1906年建成投入使用的位於天津市最繁華的金街(和平路)四面鐘一處舊址。由於1957年大公報遷至北京,報社便將此處建築無償捐獻給國家。此座二層樓的日式洋樓保留完好,半個世紀以來大公報在這裏度過了最輝煌的年代,許多享譽國內外的名記者,包括范長江在此期間成名,無數震撼世界的名作在此處出版。
大公報記者日前走訪了位於天津和平路169號的大公報舊址,這是一幢二層磚混的日式洋樓,地上主體二層外廊式磚木結構房屋,建築平面近似呈「ㄈ」字形,造型獨特。二層屋蓋採用硬山架檁、三角形木屋架、木檁條、木望板結構,屋面為卷材防水雙坡不上人屋面。外簷牆水泥飾面,上簷精美雕飾,下配多個白色矩形窗,首層入口為券形洞門。現為一家眼鏡店,門口顯著位置懸掛着天津市文物保護單位和《大公報》舊址簡介兩塊漢白玉牌匾。
小洋樓舊址始建於光緒年間
歷經了百年歲月的小樓,儘管經多次改建整修,但在天津市政府的保護下依稀看到當年風貌。「此處大公報社舊址建於清光緒年間,建築採用當時常用的材料、技術及設備,且該建築在很大程度上保留了清晚期日租界的建築特點,並且可以體現出當時的建築技術水準。」曾參與大公報舊址修繕工作的天津大學建築設計研究院相關人員告訴記者,該建築是天津「小洋樓」文化的重要載體,也是中國新聞史的一顆明星,同時是天津「海河歷史文化街區」的重要組成部分,在當代社會中仍然發揮着商舖、辦公、旅遊等重要作用,具有較高的社會價值。
總編工人皆對外自稱「記者」
「1945年燕京大學新聞系畢業後,我就來到天津加入了《大公報》。」已故《大公報》老記者劉洪升曾向媒體回憶,當時《大公報》上至總編,下至工人,全報館的工作人員對外一律自稱為「記者」,就是報館的負責人王芸生也不例外。「為了方便記者外出採訪,當年,報社給每位外勤都專門配給了挎斗三輪車和車伕。我們外勤記者一般上午都在休息,看書報,下午才出發乘各自的專用三輪去採訪。」
「當時報社編輯部的工作幾乎全是夜生活,每晚7時上班,外勤記者趕寫當天採訪來的新聞,編輯則各自審核本欄目的稿件,並隨編隨向樓下的排字房發稿,校對則進行一、二校,一般到午夜時大家便一起到食堂共進一頓夜餐,然後外勤皆可告退,內勤則須等到凌晨二三點審閱大樣後才算結束。」根據劉洪升回憶,因為是在天津辦報,首先要報道天津的政治、經濟、思想、文化,甚至社會風俗,各種人文環境、地理環境都要報道。對宣傳天津,提高天津的知名度,促進天津走向世界、走向全國,起了很大作用。
《大公報》六度遷館 拒向日寇屈服
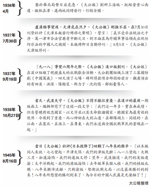
盧溝橋事變後,隨着日軍侵華的步步推進,大公報人六度遷館,義不受辱,發出了「吃下砒霜,毒死老虎」的鏗鏘誓言,絕不在日寇鐵蹄底下出版一天。在抗戰期間,許多報紙因受日軍壓制而不得不停刊,繼續在日寇統治下出版的報紙,則不得不仰人鼻息。《大公報》既堅持出報,又絕不屈從於日寇鐵蹄,從天津到上海,從漢口到重慶,從香港到桂林,無論如何輾轉顛簸,為抗戰的吶喊從未停止,始終昂然挺立,絕不低頭。
漢口里弄舊址 埋藏歷史滄桑
(大公報記者 俞鯤)1937年「八一三」事變後,張季鸞先生率同人創辦《大公報》漢口版,張季鸞、許伯萱、曹谷冰先後任總經理,張琴南任編輯主任。館址設在漢口湖北路(今中山大道)漢潤里2號,並於「九一八」事變6周年紀念日正式出版。此後《大公報》在全國率先發聲,報道南京大屠殺事件,留下實證性資料。
八十多年後,大公報記者來到此地尋訪舊址。記者沿着漢口主幹道中山大道一路尋至與南京路交界北側的漢潤里街區。漢潤里在中山大道上有一出入口,外牆仿麻石粉刷,與租界西式建築風格保持一致,出口的門洞上方有「漢潤里」字樣。
記者循着門牌號進入漢潤里右側第二條里弄,弄堂最裏面左邊第一間便是漢潤里2號,已經無人居住。記者上前仔細查看,漢潤里2號為兩層建築,木質大門緊閉,用鐵鏈緊鎖,門扇左側有市公房處第二房管所」的紅色標牌。門上油漆脫落、門板裂縫、牆面斑駁,但石庫門結構依舊完整,盡顯歷史滄桑。
上海厚德公寓 搪瓷燈下撰寫名篇
(大公報記者 張帆)歷史上大公報曾兩次在上海出版。1936年4月1日,《大公報》上海版在上海愛多亞路181號(今延安東路)創刊出版。不久後,抗戰爆發,給有骨氣的文人們帶來深重災難。1937年12月,當時的日軍佔領軍要求各中文報紙須送小樣檢查。《大公報》明確表示,寧肯停版,也不接受檢查,並於12月15日發布《停刊宣言》。
1945年抗戰勝利後,《大公報》上海版於11月1日復刊,館址設在南京路212號,自那時起至1952年北遷,上海大公報曾有主要辦公場所和宿舍共4處:經理部、編輯部、總管理處和員工宿舍。南京路的經理部,是最為讀者熟悉的地方,胡政之、曹谷冰、李子寬、費彝民等就在此辦公。
老報人趙鴻鈞先生,生前最喜歡在閒暇時到大公報的各處舊址走走,其中,外灘附近的新開河是他常去的。那裏曾有一幢名為「厚德」的六層公寓建築,是他工作過的編輯部所在地。厚德大樓已經在2002年被爆破拆除,原址上建起了古城公園。但樓內樓外的風景,還是留在很多老大公心中:一樓為印刷車間,二樓是排字間和製版房,三樓是編輯部和女子宿舍,四樓是譯電室及部分員工家屬宿舍。編輯部的工作間約60平方米,放着三排1米多寬的長條桌,編輯們兩面對坐,每人頭頂上還有一盞可調節高低的搪瓷燈罩電燈。就是在這些燈光下,很多歷史名篇由此發出,走向世界。
趙先生曾告訴大公報,同事間的融洽一直溫暖着他。他進報社時,接待他的是副總經理曹谷冰,此後兩人雖不在一個地方辦公,曹谷冰還牽掛着這位少年喪父的年輕員工,隔些時候就會差人送個小條子去,上面就寫簡單一兩句話:「鴻鈞兄,天氣要冷了,多注意身體。」
(來源:大公報A11:內地 2022/06/07)
