香港文匯報報道,日本國會眾議院選舉將於周日(2月8日)進行投票,多家日本媒體最新的民調結果顯示,執政自民黨與日本維新會組成的執政聯盟有望獲得過半數議席。不過日本輿論也指出,首相高市早苗發起「閃電選戰」作出政治豪賭,投票率、自民黨政治獻金醜聞,以及日本社會對物價上漲的擔憂,都將為選舉結果增添不確定性。
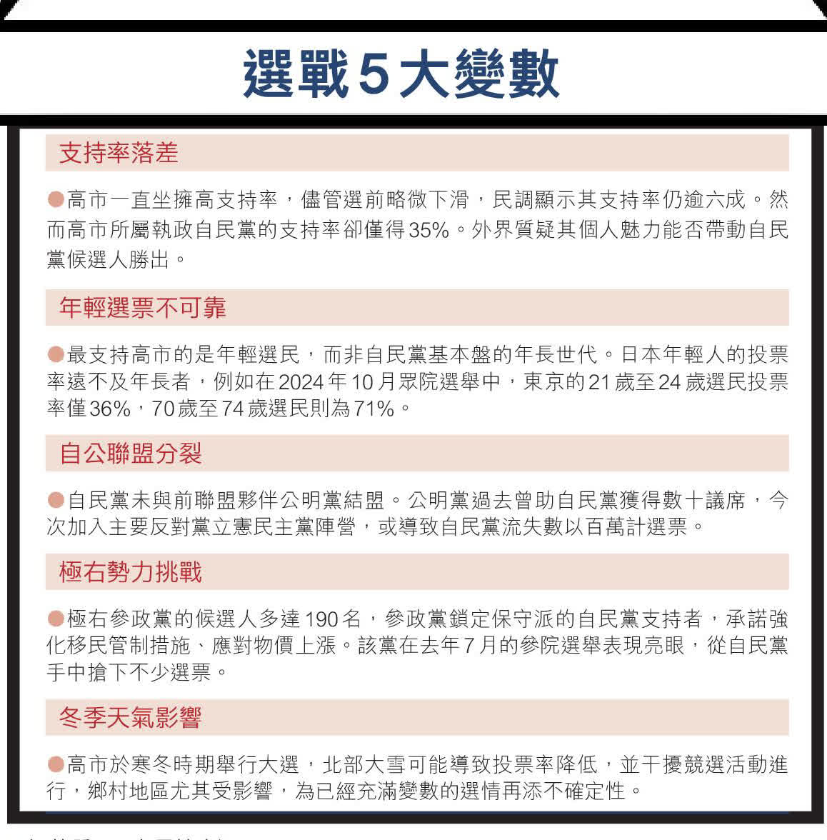
今屆閃電選戰自上月27日開始,多間日媒民調結果普遍顯示,執政聯盟有望獲得過半數議席。共同社最新民調結果顯示,自民黨有望單獨獲得眾議院465個議席的過半數,加上日本維新會的議席,執政聯盟有望獲得261席的絕對穩定多數,掌握眾院主導權。執政聯盟的主要對手為在野立憲民主黨,後者與自民黨曾經的長期盟友公明黨共同籌組新黨派中道改革聯合。不過該黨選情不盡如人意,預計獲得的議席數目不會超過兩黨選前合計擁有的167席。
日媒:部分選民意向未決
不過傳媒也指出,仍有相當一部分選民尚未決定投票意向,選情還有可能變化。日本同志社大學教授吉田徹表示,2024年眾議院選舉前,多數日媒民調並未預測到當時的執政自民黨與公明黨聯盟,會失去眾議院多數議席,目前的民調結果並不意味大局已定。
吉田徹表示,通常而言,投票率愈高,意味有愈多獨立選民投票,這批選民過去傾向於支持在野黨,但近年日本政壇風向變化顯著,自民黨致力吸引獨立選民群體,過往的趨勢可能生變。日本青山學院大學名譽教授羽場久美子也稱,天氣等因素也可能影響選民投票積極性。日本多地連日遭遇強降雪或造成出行困難,變相拉低投票率,影響選舉結果。
家庭食品支出45年來最高
政治獻金醜聞重挫自民黨聲譽,是自民黨在2024年眾議院選舉和2025年參議院選舉中慘敗的重要原因。今屆選舉中,自民黨仍推薦40多名政治獻金醜聞涉事者作為議員候選人,在日本社會引發廣泛批評。《每日新聞》民調也指出,45%受訪者明確表示會在投票時考慮政治與金錢因素,僅24%受訪者表示不會考慮。
民生議題也是選舉關鍵。日本總務省周五公布家庭收支調查結果顯示,去年反映食品支出佔家庭消費支出比重的「恩格爾系數」為28.6%,是1981年以來的最高水平。雖然高市提出暫緩收取食品消費稅兩年,以爭取選民支持,但她在拉票階段甚少提到該承諾,也引起外界擔憂。
中國國際問題研究院亞太研究所特聘研究員項昊宇表示,高市宣布解散眾院提前大選,是在多重壓力下的一場「政治豪賭」,主要目的是藉執政初期的「蜜月期」來變現高支持率,規避執政風險並鞏固權力。關於選舉結果對日本未來國防、外交等政策走向的影響,清華大學當代國際關係研究院教授劉江永分析認為,若高市繼續執政,她將於3月立即推動國家安全戰略的修訂,相關修訂內容必將進一步體現高市的政策色彩。同時,高市可能在3月訪美爭取美方支持,並以美國背書為其國家安全戰略調整及防衛費增加提供支持。
選舉日或遇嚴重降雪 逾四成票站將提前關閉
日本眾議院選舉將於周日(2月8日)進行投票,然而全國多地屆時或遭遇警報級別大雪,為應對惡劣天氣,總務省公布超過四成投票站將提前結束投票。據共同社等媒體報道,此次選舉全國共設立約4.46萬個投票站,其中約42%票站已決定提前關閉,主要分布於預計降雪嚴重的北海道及東北地區。
日本氣象廳預測在周六至周日期間,強烈冬季氣壓將為日本海一側帶來大雪,部分地區積雪超出往年水平,可能影響交通。總務省相關負責人推測,投票站提前關閉「可能是受到降雪影響」,為保障選舉順利,內閣官房長官木原稔指政府將與相關部門協作,確保除雪及票箱運輸等環節順暢,並呼籲選民充分考慮天氣因素,在參與投票時多加注意,不要勉強。
當局亦鼓勵選民善用提前投票機制。按公職選舉法規定,投票站在符合條件下最多可提前4小時關閉。全部開票工作預計最遲下周一中午完成。有分析指出,大雪可能影響選民投票意慾,特別是在野黨佔優勢選區,或對選情構成變數。
(來源:香港文匯報A19:國際 2026/02/07)
