(大公文匯網記者 張聰 天津報道)近日,天津大學醫學部生命科學學院王濤教授團隊攜手斯坦福大學、天津醫科大學科研團隊,在腫瘤免疫治療領域取得突破性進展。團隊成功開發出生物正交優化的病毒免疫納米藥物BOVIN,該成果以《新型腫瘤免疫納米藥物——生物正交優化的病毒》為題,發表於國際知名期刊《自然通訊》,為提升腫瘤免疫治療療效提供了全新可行路徑。
腫瘤免疫療法雖在臨床已展現顯著療效,但腫瘤的高度異質性導致療效因人而異,且單一機製藥物在免疫抑制性腫瘤微環境中常因抗原遞呈效率不足,引發腫瘤轉移與復發。開發創新、安全且高效的免疫激活策略,成為該領域的迫切需求。此次研發的BOVIN藥物,正是針對這一痛點的創新性解決方案。
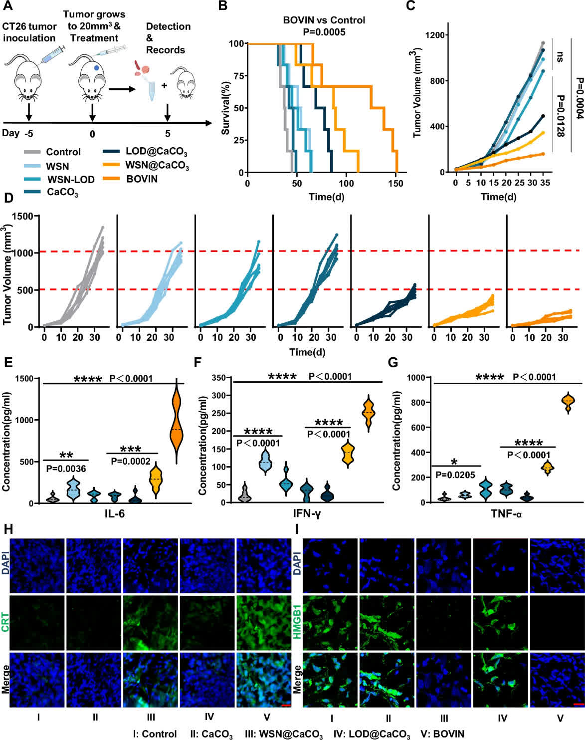
研究靈感源於臨床發現:部分感染呼吸道病毒的癌症患者會呈現更強的抗腫瘤免疫反應。團隊經探索證實,流感病毒株WSN能在腫瘤細胞中有效誘導免疫原性細胞死亡,具備成為新型腫瘤免疫納米藥物的潛力。在此基礎上,團隊通過生物正交化學技術對WSN病毒進行表面工程化改造,實現乳酸氧化酶在病毒衣殼上的高效穩定錨定,既最大限度保留病毒天然感染活性,又協同增強免疫激活能力。為提升藥物體內穩定性與安全性,團隊還在病毒複合物表面修飾CaCO₃納米塗層,該塗層可響應腫瘤微環境的酸性條件智能解離,實現藥物精準控釋。
荷瘤小鼠體內實驗證實,BOVIN能特異性進入腫瘤細胞,通過誘導線粒體功能障礙與整合應激反應觸發免疫原性細胞死亡,促進鈣網蛋白暴露和高遷移率族蛋白-1分泌,進而強化腫瘤抗原呈遞,提高腫瘤對免疫檢查點阻斷療法的敏感性。同時,該藥物可激活持久性免疫記憶,有效降低腫瘤復發率,顯著延長荷瘤小鼠存活時間。
編輯:林犀
關鍵詞:腫瘤藥物
評論
查看更多評論>>
加載中……
