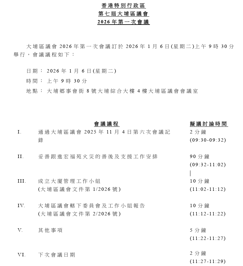
大公文匯全媒體報道,大埔宏福苑火災距今發生已經一個多月,大埔區議會將於明早(6日)舉行區議會大會,議程中有90分鐘涉及討論妥善跟進宏福苑火災的善後及支援工作安排。消息指,開會前會有默哀儀式,向宏福苑死難者致以沉重哀悼。
消息人士透露,會議將有多名政府部門人士出席,包括教育局、警務處、土木工程拓展署、規劃署、房屋署、社會福利署、地政總署及民政事務總署等。
編輯:叁山
關鍵詞:大埔宏福苑火災大埔區議會
評論
查看更多評論>>
加載中……
