大公文匯全媒體報道,衞生署今日(29日)提醒市民,《2025年控煙法例(修訂)條例》中針對吸煙罪行的其中3項修訂將於本周四(2026年1月1日)生效。
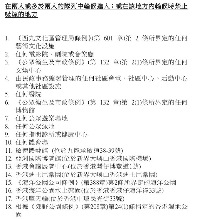
相關修訂內容包括:擴大法定禁煙區至幼兒中心、院舍、學校、醫院、指明診所及健康中心的專用出入口3米範圍內的公眾地方;排隊時禁止吸煙,包括禁止在指定登上交通工具地點輪候公共交通工具時、在指定登上交通工具地點的劃定範圍內逗留時,以及輪候進入指定處所或在指定處所內輪候時吸煙;及吸煙罪行定額罰款金額由1500元提高至3000元。
任何人士在法定禁煙區吸煙,衞生署控煙酒督察會即時票控而不予事先警告。違例者將定額罰款3000元。
新一階段控煙措施將分階段推行,當中提升私煙罰則和禁止向18歲以下人士提供吸煙產品的措施已在《2025年控煙法例(修訂)條例》刊憲當日(2025年9月19日)起實施。禁止在公眾地方管有另類煙用物質(例如電子煙油/煙彈/加熱煙支)的法例規定將於2026年4月30日(即另類煙入口、銷售禁令後實施4年)生效。
衞生署控煙酒辦公室已編製一套常見問題、小冊子和其他資源,以協助市民遵守法例的要求。市民可瀏覽控煙酒辦公室網頁,了解新法例的詳細內容。為確保新措施順利推行,控煙酒辦在過去數月開展一系列宣傳和教育工作,包括電視宣傳短片和電台宣傳聲帶;在公共交通工具、巴士站與港鐵站張貼廣告;加強於社交媒體推廣;及製作指引教育市民。
旅客方面,控煙酒辦在所有出入境口岸,及於主要旅遊景點及巴士站加強禁煙宣傳和推廣,包括聯同區議員於主要旅遊景點派發宣傳單張,亦特意編製「訪港遊客小錦囊」以一圖看清方式,加深旅客對新措施的認識。控煙酒辦亦透過中國內地社交媒體向旅客推廣。
編輯:輕雲
關鍵詞:控煙禁煙衞生署控煙酒辦
評論
查看更多評論>>
加載中……
