大公文匯全媒體報道,行政長官在2024年施政報告中提出制訂香港非物質文化遺產代表作名錄(非遺代表作名錄)項目傳承人的認定機制和準則,以推動非遺保護和傳承工作。康文署轄下的非遺辦事處,參照國家、廣東省、澳門特別行政區等關於非遺代表性傳承人的認定與管理制度,並顧及香港非遺傳承的需要,制訂了非遺代表作名錄項目傳承人的認定機制和準則,於2026年1月6日至3月2日接受申請,預計於2026年內公布第一批傳承人名單。
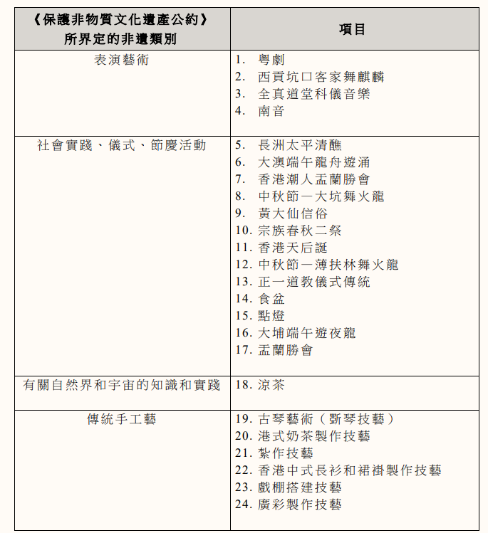
非遺代表作名錄現共有24個項目,傳承人的責任為開展相關項目的傳承活動、培養後繼人才、妥善保存相關實物/資料、進行研究、參與宣傳或教育推廣等。申請者須為香港永久性居民,申請條件和評審準則如下:
(一)申請條件
申請者須提交以下資料:
- 申請者的傳承譜系或師承脈絡、學習與實踐經歷;
- 申請者所掌握的非遺代表作名錄項目的知識和核心技藝及成果的資料,以及相關的證明文件等;
- 申請者進行傳承、宣傳推廣等活動的情況;
- 持有相關實物、資料的情況(如適用);以及
- 其他對評估申請具參考性的資料。
(二)評審準則
- 技藝精湛,熟練掌握非遺代表作名錄項目的知識和核心技藝,在香港傳承實踐累計20年以上;
- 在非遺代表作名錄項目所在領域具有代表性,並在項目所在地區具有較大影響,獲得較廣泛認可;
- 在非遺代表作名錄項目的傳承中具有重要作用,並積極開展傳承活動、培養後繼人才,願意向公眾推廣及傳承;以及
- 愛國敬業、遵紀守法、德藝雙馨。
非遺辦事處將於2026年1月6日中午12時正起接受有關申請,至3月2日中午12時正截止,申請表格於2026年1月6日起可在非遺辦事處網站下載。申請者須將填妥的申請表格及相關證明文件,親身遞交至香港非遺中心(新界荃灣古屋里2號三棟屋博物館)。非遺辦事處將於2026年1月12日下午3時,在香港歷史博物館地下演講廳(九龍尖沙咀漆咸道南100號)舉行簡介會,向有意申請者介紹認定機制和準則的內容,需預先報名。各項詳情載於非遺辦事處網站。
編輯:叁山
關鍵詞:非遺傳承人康文署
評論
查看更多評論>>
加載中……
