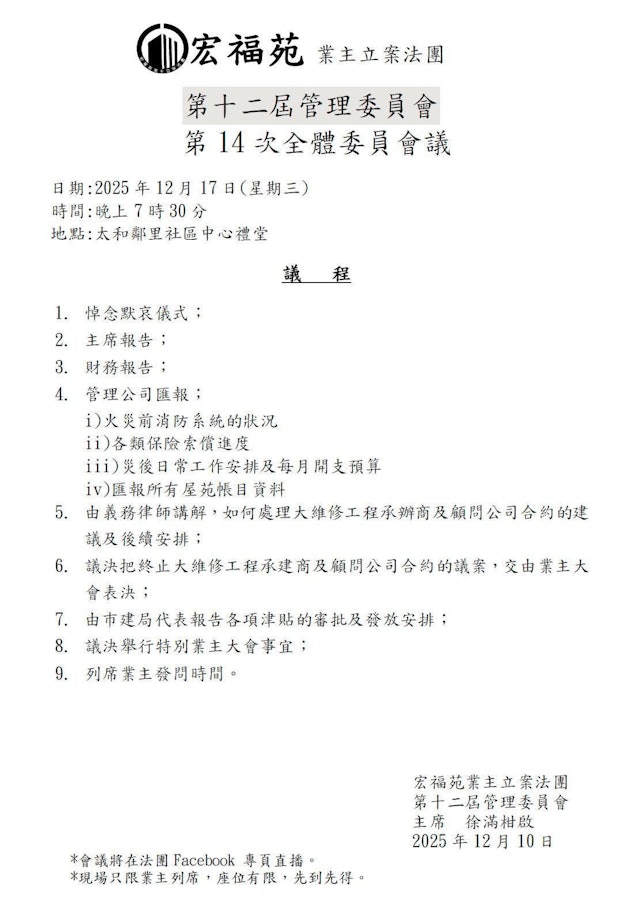
大公文匯全媒體報道,11月26日,大埔宏福苑發生五級大火,造成重大人員傷亡。如今距離事故發生已過去兩周,宏福苑業主立案法團昨日(10日)發出通告,指將於下周三(12月17日)晚上7時半舉行全體委員會議,議程包括匯報火災前消防系統狀況、各類保險索償進度、屋苑賬目、講解如何處理大維修承辦商及顧問公司合約,以及決議特別業主大會日期等,會議亦將設直播供居民觀看。
宏福苑受災居民現時各散東西,安置點並不集中,法團主席徐滿柑向媒體表示,會盡力通知居民出席大會。他相信眾人內心充滿疑問,希望了解真相,料屆時會有大批居民列席參與。
編輯:Akira
關鍵詞:宏福苑五級火業主立案法團消防系統
評論
查看更多評論>>
加載中……
