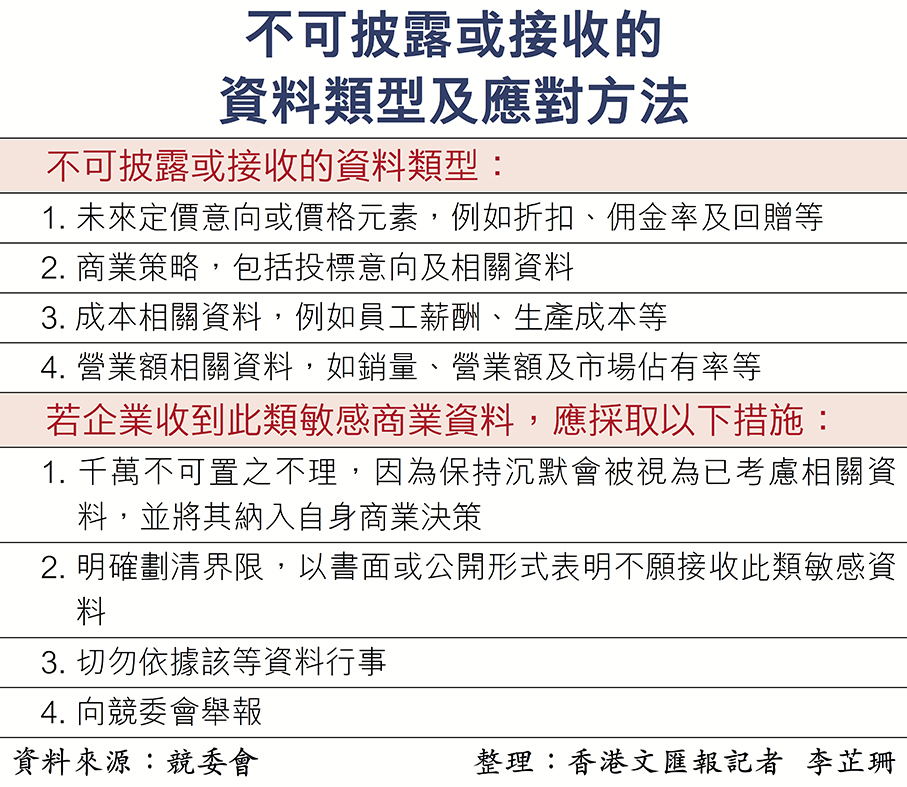
(香港文匯報記者 李芷珊)《競爭條例》自2015年生效至今10年,在競委會入稟競爭事務審裁處的15宗案件中,有5宗涉及交換敏感商業資料(例如披露競投的價格、營業額等),其中4宗案件牽涉同行交換投標價格損害公平競爭,涉案的23名業務實體及人員被裁定違反《競爭條例》,合共罰款3,000萬元,其餘一宗則有待審訊。為加深公眾及商界對「交換敏感資料」的了解、潛在競爭風險和應對方法(見表),競爭事務委員會昨起展開大型宣傳教育活動,包括推出電視宣傳短片及短劇,以及舉辦展覽及講座等。
交換價格營業額資料最敏感
競委會行政總監(政策及倡導事務)蕭滿章昨日接受香港文匯報等傳媒訪問時表示,交換資料會否引起妨礙競爭的問題,須視乎個案情況而定,例如價格及營業數額的資料在商業上最為敏感;分享未來或當下的資料較分享歷史性資料更可能引起妨礙競爭的問題;分享個別公司的資料較分享綜合且匿名的資料更可能損害競爭。此外,當市場上只有少數參與者,企業交換資料便更有可能損害競爭,以及頻繁交換資料較有可能引起競爭問題。
除了直接與競爭對手交換敏感商業資料,蕭滿章指企業亦有可能透過第三方,例如行業協會、供應商或分銷商,交換有關資料。這種做法與直接交換資料同樣損害競爭,因此在《條例》下兩者會以相同方式處理,而該第三方亦可能因參與交換資料而須負上法律責任,建議應用匿名、綜合性分析分享歷史資料,減少對競爭的損害。
出版小冊子方便業界參考
被問及傳媒在競投年宵攤位時詢問商戶的投標意向,會否涉及交換敏感資料?蕭滿章指視乎個別情況,倘若記者在投標完結後才詢問,會減低妨礙競爭的風險,但強調仍需視乎商戶披露資料的原因,以及有否影響競爭,並非完全無違法風險。
競委會行政總裁畢仲明指出,相對合謀定價或圍標等行為,一般公眾認為交換敏感商業資料對競爭的影響並不明顯,但事實是有關行為同樣有損害競爭及消費者利益的可能性,商界特別是中小企在日常營運上有需要與同行溝通,但同時亦擔心一旦分享敏感資料,便有機會觸犯《條例》。
競委會為此推出大型宣傳教育活動,包括昨日首播全新電視宣傳短片及3集浪漫短劇《禁忌之密語》,同時出版小冊子深入淺出地講解有關行為,並配以不同情景的虛構示例作解說,方便業界參考,該會稍後將就該議題舉辦巡迴展覽及主題講座。
此外,競委會亦製作合規指南,列出行業協會在籌備及舉行會議時須注意的事項。
(來源:香港文匯報A16:港聞 2025/11/26)
