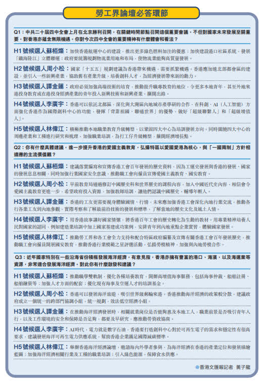
(香港文匯報記者 黃子龍)2025立法會「愛國者同心治港」功能界別勞工界選舉論壇昨日舉行,5名候選人包括H1號蘇栢燦、H2號周小松、H3號譚金蓮、H4號李廣宇和H5號林偉江,在三輪抽籤問答環節中,分別回應勞工界關注的議題。對促進和保障本地勞工就業,他們分別提出建議,包括增加不同企業和工會的招聘會,延長再就業津貼試行計劃並增加配額,相關培訓應更契合產業發展需求,包括能熟練運用新科技。候選人亦建議,要確保最低工資的調整跟上通脹,以及構建友善的香港就業環境,從而更好地保障全港打工仔的合法權益。
做好職業配對 鼓勵銀齡就業
勞工界選舉論壇第一輪抽籤回答環節中,在被問到有哪些建議可促進本地勞工就業,特別是保障弱勢社群的就業機會時,蘇栢燦認為,現時許多企業面臨招聘困難的情況,原因就是職業錯配。他建議政府應加強企業和工會舉辦招聘會,協助市民就業,同時工會應加強與企業的聯繫,例如先設立失業登記,再向行業中有需要的企業或公司推薦。
針對高齡人士就業問題,周小松從勞動參與率數據發現,60歲至64歲年齡段人士的參與度特別低,現時政府推出的再就業津貼試行計劃效果良好,希望政府進一步完善優化計劃,例如適當延長津貼發放期,或放寬部分限制條件,使計劃發揮更大作用。
培訓方向以技術為本
被問到現時勞工界最迫切需要解決的問題時,譚金蓮認為是就業問題。她指出,現時除了輸入外勞、人才計劃等政策導致勞動市場發生變化,更重要的是香港面臨經濟轉型,政府已將培訓方向從「就業為本」的基礎技能培訓轉向「技術為本」,期望能契合產業需求。
多辦勞資政三方會議
勞資雙方在改善僱員權益與提升企業競爭力之間,往往存在不同意見。李廣宇認為,勞顧會只是諮詢組織,工會代表的話語權有限,建議從頂層設計出發,嘗試多做勞、資、政三方委員會,在不同季度召開更多會議,工會能有更充裕的時間準備提案,相信會更為理想。
增託兒釋婦女勞動力
林偉江指出,與鄰近城市相比,香港的勞動參與率相對偏低,可見香港的勞動力潛力仍大有可為。中高齡再就業津貼試行計劃推出後社會反應理想,建議延長計劃及增加配額,倡議家庭友善僱員文化,增加公共託兒服務,推行彈性上班等,釋放婦女勞動力,以及加強銀齡就業的就業培訓。
增宣傳強職安 源頭打擊黑工
勞工界選舉論壇第二輪抽籤回答環節中,被問到如何營造一個更安全的工作環境及職業安全文化,蘇栢燦指,工業意外一次都嫌多,因為不單牽涉人命傷亡,還可能動搖一個家庭的經濟支柱。他認為,工業安全要從源頭出發,在提升罰則的同時加強宣傳教育,利用先進的科技幫助防範高危工種的工傷。
最低工資須追上通脹
香港是否應進一步調整最低工資水平?周小松指出,最低工資是保障打工仔基本生活的「安全網」與「安全線」,他認為目前的水平偏低,未來需確保最低工資的調整跟上通脹,以確保打工仔能夠過上有尊嚴的生活。他強調,從對宏觀經濟的影響來看,適當調整最低工資對僱主的成本影響並不大。
做好培訓增技術水平
面對創新科技,不少行業和領域都以新科技和自動化取代人手,譚金蓮表示認同並提到,這並非AI時代獨有的現象,從農業時代到機械時代,再到電腦化時代,我們歷經了多次類似的產業轉型。她認為,政府與企業應在培訓方面互相結合,提升從業者的技術水平,為企業新發展與勞工自身職業提供支持。
針對非法勞工問題,李廣宇認為必須從源頭執法打擊黑工,希望所有企業都能成為良心僱主,堅持本地就業優先原則。若成功當選,他將與政府執法部門開展充分合作,會聆聽工友意見,在不同行業如果發現有類似情況,可通過通報機制,做好執法,填補更多漏洞,從而減少非法勞工的情況。
制定中長遠人力政策
有意見認為,過度強調本地工人優先就業,只會令香港欠缺足夠勞動力,林偉江認為,應從長遠人力資源規劃的角度考慮。
他希望政府研究並制定中長遠期人力資源政策,包括配合「八大中心」建設,明確未來重點行業與工種的人才培訓方向,亦可透過現有行之有效的諮詢平台,與工會充分協商。
增援內地港人 優化破欠基金
勞工界選舉論壇第三輪抽籤回答環節中,被問到如何推動在內地工作的港人之合法勞動權益保障時,蘇栢燦表示,工聯會早前已成立「灣區服務社」,向在大灣區工作、生活、旅行的港人提供支援,目前已推廣至福建地區。他認為應進一步加強服務,讓港人有信心跨出這一步,在大灣區拓展發展空間。此外,他提倡醫療可攜的服務,確保他們能安心工作,為香港與國家的發展貢獻力量。
被問到如何推動破產欠薪保障基金發揮其安全網的角色時,周小松指出,想當年許多僱主將工廠北移到內地,一夜間不見了僱主,工人非常彷徨,成立基金就是幫助工人被欠薪時得到補償。
他指出,該基金的資金池規模相當可觀,因此希望政府能進一步擴大基金的保障範圍,提高保障金額。例如,僱主沒有幫僱員供強積金時,也可以透過基金幫僱員供款。
要講好勞動市場實況
被問到勞工界如何與內地及海外同業加強溝通與交流,以促進彼此勞工權益保障,譚金蓮表示,在現有基礎下,需進一步講好香港勞動市場的現狀,澄清外界對香港相關政策的誤解與模糊認識,糾正錯誤資訊,講好香港故事。她強調,還原事實真相,就是說好香港故事,例如香港目前尚未針對平台工作者制定專門的法律法規,但內地及海外部分地區已有相關制度,我們可積極借鑒海外經驗。
政府應帶頭保障勞工
有意見認為公營部門應該加入優於市場的勞工權益條款,為私人市場樹立榜樣,李廣宇表示,認同政府應該以身作則,在保障職安、醫療等範疇做好領頭作用,特別是在當前經濟環境下,應為眾多中小企及大型企業樹立高標準的榜樣。
此外,工會也可在政府制定的規則與框架基礎上積極提出建議,推動構建友善的香港就業環境,從而更好地保障全港打工仔的合法權益。
勿忽視少數族裔權益
部分少數族裔居民反映因語言障礙與生活習慣差異,找工作時面對一定困難,林偉江認為,應發揮港人「和而不同、共商包容」的核心價值,包容少數族裔員工,同時可透過各類社區活動與培訓課程,加強語言與文化交流。此外,少數族裔與香港本地打工仔一樣,都面臨工資、工傷、醫療保障等問題,不應因種族身份而忽視其權益保障,反而應給予更多關心與支持,堅持一視同仁,共同為建設更美好的香港而努力。
(來源:香港文匯報A02:要聞 2025/11/20)
