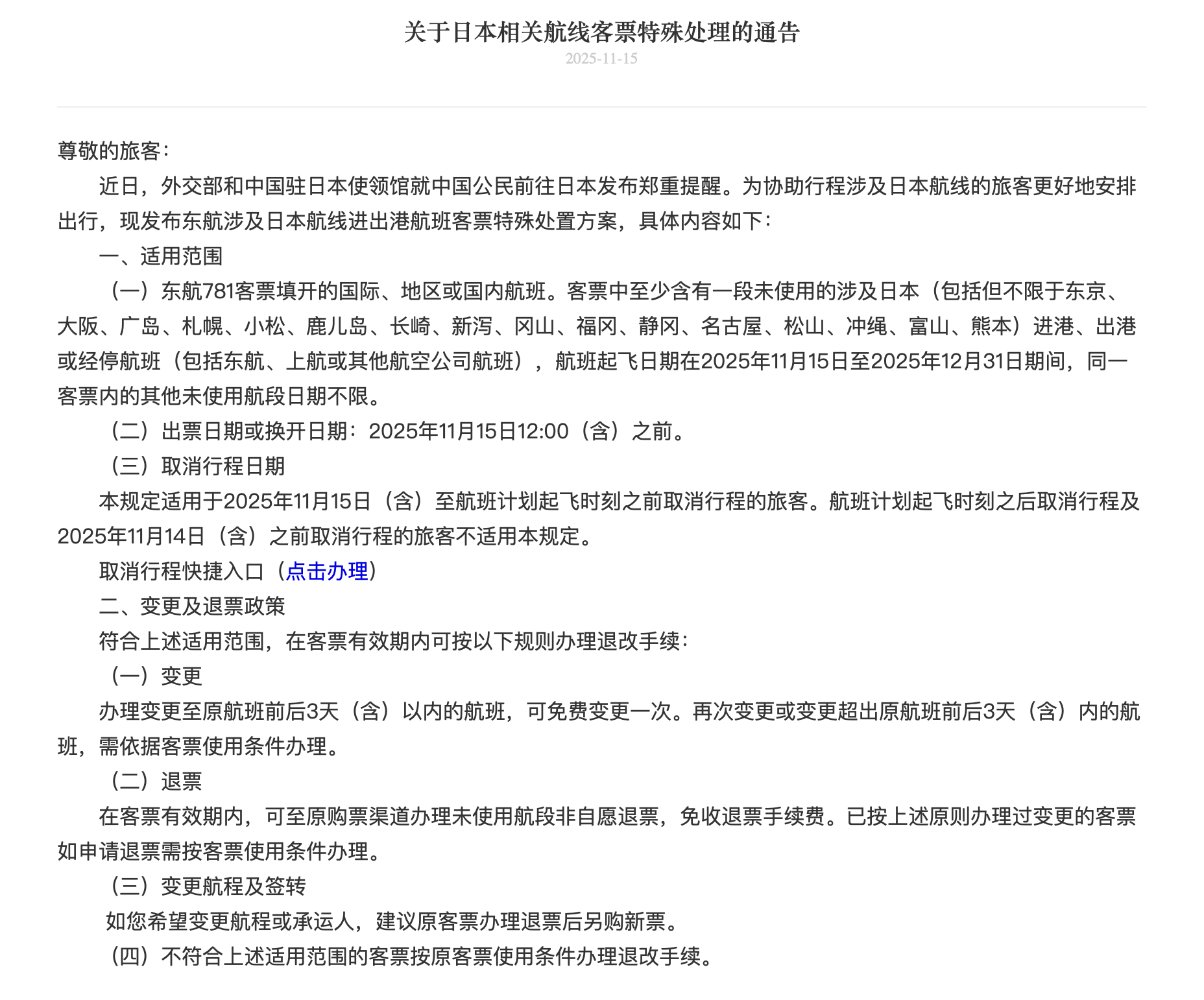
大公文匯全媒體報道,中國國際航空股份有限公司發布《關於發布國航涉及日本航線客票特殊處置方案的通知》,中國南方航空股份有限公司發布《關於日本航線客票特殊處理的通知》,中國東方航空股份有限公司發布《關於日本相關航線客票特殊處理的通告》,公布了涉及日本航線客票的特殊處置方案,對於出行日期在12月31日之前且符合相關條件的客票,可予以免費退改處理。
國航在通知中明確,在客票有效期內,首次變更免收變更手續費,但需收取子艙位差價及淡旺季差價,再次變更需依據客票使用條件辦理。在客票有效期內,可以辦理未使用航段退票,免收退票手續費。
南航在通知中明確,航班起飛前取消已定妥座位的旅客,在客票有效期內申請退票,免收退票費。首次變更至相同航程的南航實際承運航班,免收變更費,如發生票價價差按規定收取。
東航在通知中明確,辦理變更至原航班前後3天(含)以內的航班,可免費變更一次。再次變更或變更超出原航班前後3天(含)內的航班,需依據客票使用條件辦理。在客票有效期內,可至原購票渠道辦理未使用航段非自願退票,免收退票手續費。
編輯:言淡
關鍵詞:日本國航南航東航航司
評論
查看更多評論>>
加載中……
