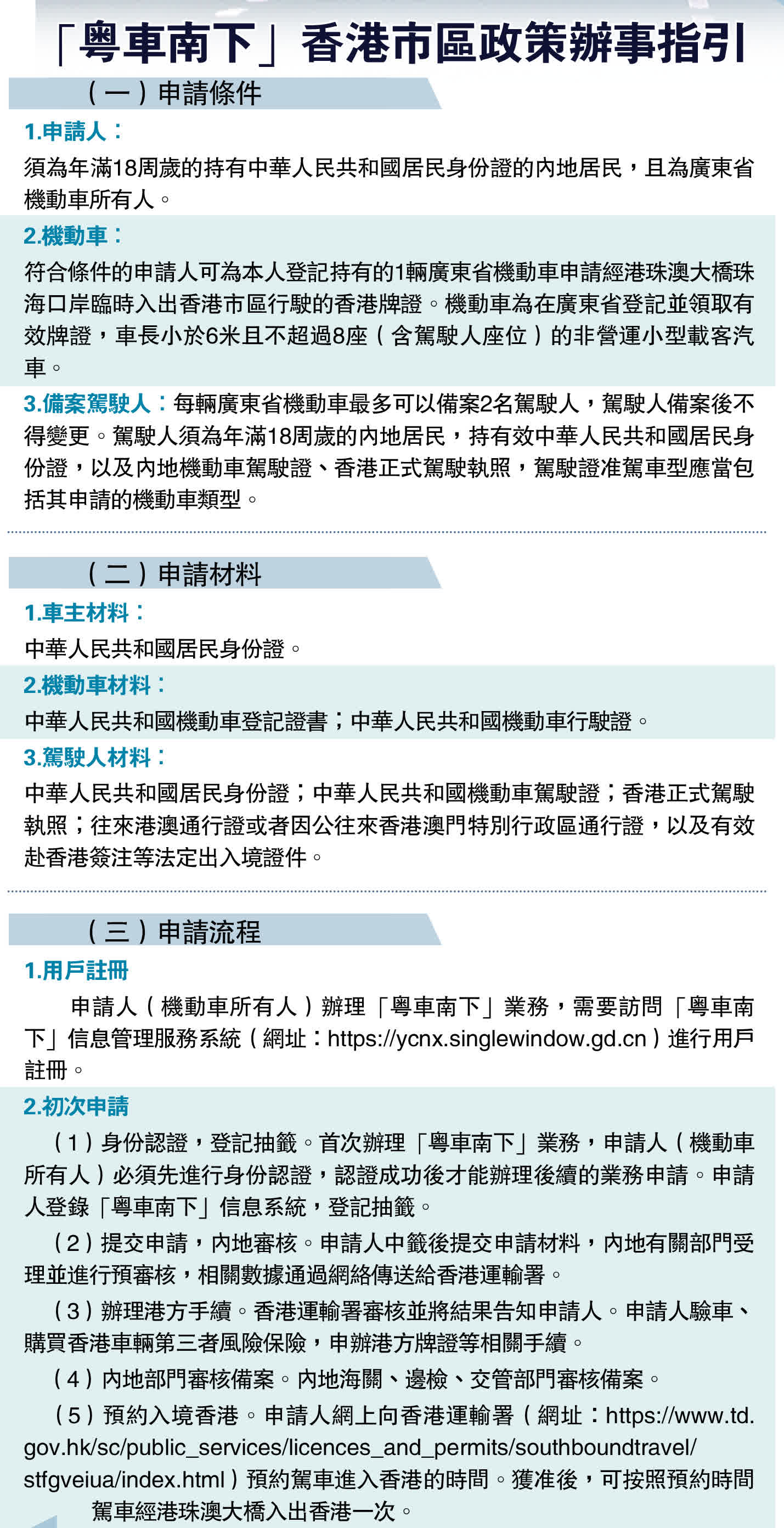
(大公報 記者 方俊明)香港特區政府10月31日公布「粵車南下」實施安排,口岸停車場的轉機停車場將於11月1日起接受申請,並於11月15日起啟用;入境市區部分將於12月9日起接受申請,12月23日起讓已獲批廣東私家車經大橋入境香港。廣東省公安廳、廣東省交通運輸廳同日公布「粵車南下」香港政策,首批將開放4個城市,包括廣州、珠海、江門、中山,半年後推廣至全省其他地市。政策實施初期,粵車進入香港市區的每個工作日受理車輛申請100輛。
香港特區行政長官李家超表示,「粵車南下」安排將與「港車北上」雙軌並行,為粵港澳大灣區融合發展注入更大動能。
第一批先開放廣州珠海江門中山
在「粵車南下」安排下,符合條件並經核准的廣東私家車(粵車)可經港珠澳大橋珠海口岸前往香港口岸人工島上的自動化停車場(口岸停車場)泊車後(車輛不入境香港),司機和乘客經香港國際機場(香港機場)轉乘飛機或入境並轉乘香港本地交通工具訪港;或在毋須取得常規配額下以自駕方式經大橋直接入境並駛至香港市區(入境市區部分)。
當日,廣東省也對外公布《廣東省機動車經港珠澳大橋珠海公路口岸入出香港口岸自動化停車場的管理辦法》《廣東省機動車經港珠澳大橋珠海公路口岸入出香港的管理辦法》。據悉,此次安排第一批先開放廣州、珠海、江門、中山4個城市,半年後推廣到廣東省其他地市。
特首:讓香港居民和整體社會受惠
粵港兩地一直緊密溝通合作,特別是「港車北上」的順利落地實施,已成為粵港澳大灣區規則銜接、機制對接的典型案例。廣東省交通廳有關負責人表示,「粵車南下」政策實施後,內地居民駕車到香港國際機場乘坐飛機,或者往來粵港兩地經商、就業或者探親、旅遊等出行將更加方便,對於進一步強化內聯外通、雙向奔赴,促進香港與內地人員和車輛往來便利化、促進粵港兩地融合發展具有積極意義。
香港特區行政長官李家超衷心感謝中央及廣東省政府一直以來的大力支持,共同推動和落實「粵車南下」。他說,這一安排將與「港車北上」雙軌並行,為粵港澳大灣區融合發展注入更大動能。特區政府正按照確保安全、有效分流、完備配套和簡便申請的策略,穩步推行「粵車南下」,讓香港居民和整體社會受惠,共同分享大灣區融合發展的豐碩成果。
進入市區車輛 停留不得超過3天
根據粵港雙方共識,政策實施初期,粵車進入香港市區的每個工作日受理車輛申請數量為100輛,以後根據實施情況逐步增加。由於符合條件的廣東私家車數量較多,為體現政策公平性,申請車輛入境香港市區的,必須先報名抽籤,中籤後才能提交申請材料。
獲准的廣東私家車入出香港口岸自動化停車場或者香港市區只能通行港珠澳大橋珠海公路口岸,不能通行其他公路口岸。進入香港口岸停車場車輛,應當自進入香港之日起6個月內駛離香港、返回內地;進入香港市區車輛,則必須同時懸掛廣東和香港的機動車號牌,隨車持有符合香港法規的有效車輛保險憑證以及展示相關許可證,單次在香港連續停留不得超過3天。車輛每次進入香港口岸自動化停車場,或者進入香港市區前均須提前向港方預約,獲准後方可一次入出。
廣州市民冀自駕暢遊迪士尼
「『粵車南下』最快於12月23日可駕車駛入香港市區,雖然沒法如願從廣東自駕到香港觀看11月舉行的第十五屆全國運動會賽事,但該政策對於廣東車主特別是家庭客出行是一大利好,讓兩地交往與融合更加緊密。」廣州居民吳先生告訴記者,廣州被列入首批開放的城市,為赴港探親、商務、旅遊提供了新途徑。「如果我到時申請成功,會考慮第一時間駕車帶上女兒到香港迪士尼遊玩。」
「粵車南下」申請時間表
•從今年11月1日9時起,香港機場管理局開始接受廣東私家車車主預約香港機場停車泊位申請
•從11月15日零時起,獲准的廣東私家車車主可以駕車經港珠澳大橋珠海口岸駛入香港口岸自動化停車場
•從今年11月1日9時起至11月20日24時止,符合進入香港市區條件的廣東私家車車主可以報名參加首批12月份受理名額(按每日受理100個、17個工作日計算,共1700個)的抽籤
•11月23日10時抽籤、12月9日9時接受中籤者申請
•從12月23日零時起,獲准的廣東私家車車主就可於成功預約後駕車經港珠澳大橋珠海口岸駛入香港市區
申請門檻低 手續便捷
廣東省公安廳、廣東省交通運輸廳10月31日公布「粵車南下」香港政策,申請門檻低、申辦手續簡化便捷等成為亮點。
在香港口岸停車場政策方面,內地居民持有居民身份證的,就可以為本人登記持有的1輛廣東省機動車(含駕駛人座位數不超過9座的非營運小型載客汽車)申請,以「先到先得」方式預約停車場泊位。
車主可在當地辦理驗車
在粵車進入香港市區政策方面,實行「1人1車」,廣東第一階段4市私家車(車長小於6米且不超過8座)車主年滿18周歲、有內地居民身份證就可申請。相比其他車輛跨境通行政策,沒有投資納稅、特定身份等條件限制。依託國際貿易「單一窗口」建設統一信息化平台,實現公安交管受理、海關邊檢備案、口岸通關等數據信息共享共治,申請材料一次提交、跨部門網上申辦。車主不用去香港,可就近到香港委託的查驗點辦理驗車、經香港運輸署指定信息系統辦理香港牌證等手續,減少跨境跑動。
同時,將海關備案手續融入整體辦理流程,依託粵港兩地政府搭建的統一平台,共享接收由車主提交並經粵港兩地政府主管部門核准的數據信息,在內部作業系統中完成海關備案手續,毋須車主親自到窗口辦理。此外,邊檢機關優化備案查驗流程,備案手續實現網上自動完成,免予車輛和駕駛人現場備案採集。內地駕駛人持電子出入境證件,可直接經大橋口岸車輛「一站式」通道自助查驗通關。
(來源:大公報A6:要聞 2025/11/01)
