(大公報 記者 朱燁)商務部9日發布兩項關於加強稀土相關物項出口管制的公告,分別對含有中國成分的部分境外稀土相關物項實施出口管制,及對稀土相關技術實施出口管制。2025年第61號公告指出,最終用途為研發、生產14納米及以下邏輯芯片或者256層及以上存儲芯片,以及製造上述製程半導體的生產設備、測試設備和材料,或者研發具有潛在軍事用途的人工智能的出口申請,逐案審批。
商務部新聞發言人9日就此應詢答記者問時說,中國政府依法對含有中國成分的部分境外稀土相關物項實施管制,目的是更好維護國家安全和利益,更好履行防擴散等國際義務。
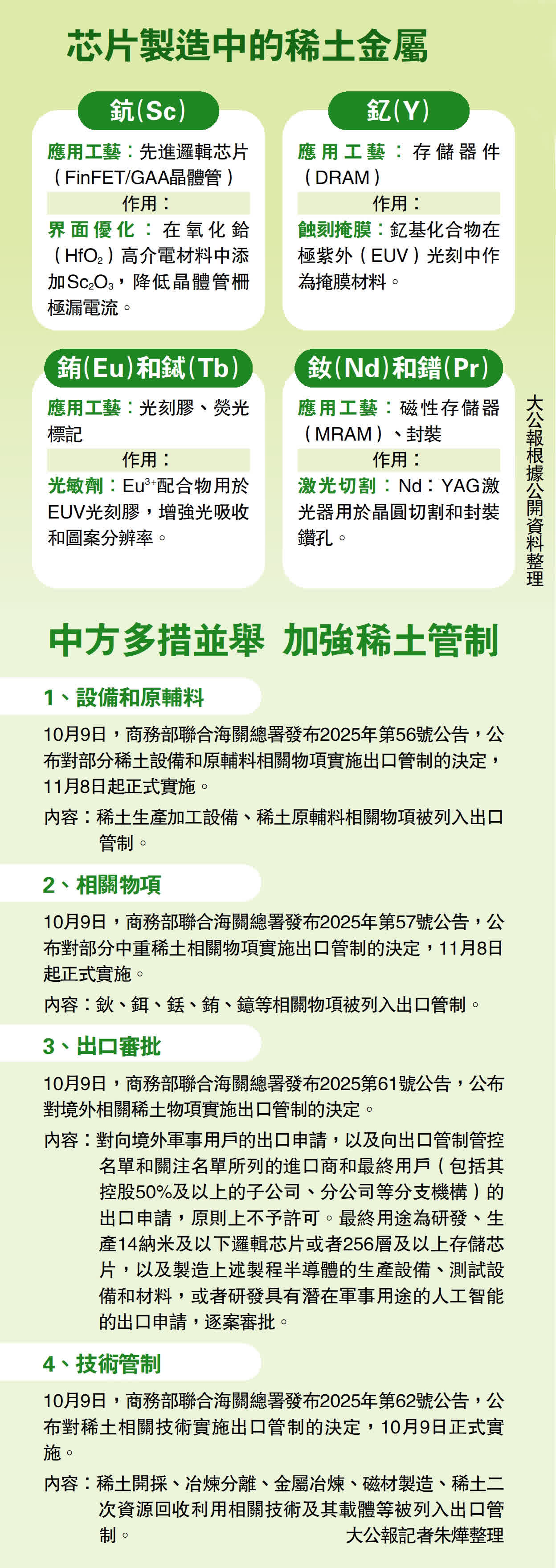
2025第61號公告的「物項列表」,主要分成兩部分:第一部分為「金屬釤、金屬鏑、金屬釓、金屬鋱、金屬鑥、金屬鈧、金屬釔、釤鈷合金、鋱鐵合金、鏑鐵合金、鋱鏑鐵合金、氧化鏑、氧化鋱」;第二部分細分成兩類:一、釤鈷永磁材料等「稀土永磁材料」,二,含釤、釓、鋱、鏑和釔等七類「稀土靶材」。公告明確,對向境外軍事用戶的出口申請,以及向出口管制管控名單和關注名單所列的進口商和最終用戶(包括其控股50%及以上的子公司、分公司等分支機構)的出口申請,原則上不予許可。同時,用於或可能用於下述三種最終用途的出口申請,原則上不予許可:一,設計、開發、生產、使用大規模殺傷性武器及其運載工具;二,恐怖主義目的;三,軍事用途或者提升軍事潛力。
更好履行防擴散國際義務
公告列明,最終用途為研發、生產14納米及以下邏輯芯片或者256層及以上存儲芯片,以及製造上述製程半導體的生產設備、測試設備和材料,或者研發具有潛在軍事用途的人工智能的出口申請,逐案審批。
中國商務部新聞發言人當天介紹,稀土相關物項具有軍民兩用屬性,對其實施出口管制是國際通行做法。今年4月,中國政府對中國組織和個人出口稀土物項實施出口管制。有關稀土技術也早在2001年就列入了《中國禁止出口限制出口技術目錄》。一段時間以來,部分境外組織和個人將原產中國的稀土管制物項直接或者加工後再轉移、提供給有關組織和個人,直接或間接用於軍事等敏感領域,對中國國家安全和利益造成重大損害或潛在威脅,對國際和平穩定造成不利影響,也有損防擴散國際努力。為此,中國政府依法對含有中國成分的部分境外稀土相關物項實施管制,目的是更好維護國家安全和利益,更好履行防擴散等國際義務。
該發言人還表示,此次納入管制的物項範圍有限,同時將採取多種許可便利措施。對於符合相關規定的,中國政府將予以許可;對於最終用途為緊急醫療、應對公共衞生突發事件、自然災害救助等人道主義救援的出口,將豁免申請許可。此外,考慮到各利益相關方履行既有商業合同及滿足合規要求等實際需要,本政策設置了合理的過渡期。
關於對稀土相關技術實施出口管制,商務部當天公告規定,以下物項未經許可不得出口:稀土開採、冶煉分離、金屬冶煉、磁材製造、稀土二次資源回收利用相關技術及其載體;稀土開採、冶煉分離、金屬冶煉、磁材製造、稀土二次資源回收利用相關生產線裝配、調試、維護、維修、升級等技術。另外,出口非管制的貨物、技術或者服務,出口經營者明知其用於或者實質性有助於境外稀土開採、冶煉分離、金屬冶煉、磁材製造、稀土二次資源回收利用活動的,應當在出口前向中國商務部申請兩用物項出口許可。未經許可,不得提供。
管制超硬材料和鋰電池等出口
另外,商務部新聞發言人9日表示,根據《中華人民共和國出口管制法》等有關法律法規,10月9日,商務部會同海關總署公布關於對超硬材料、稀土設備和原輔料、鈥等5種中重稀土、鋰電池和人造石墨負極材料相關物項實施出口管制措施的公告(分別為公告2025年第55號、第56號、第57號和第58號),全部將於11月8日正式實施,此前已向有關國家和地區通報。
發言人說,此次列管相關物項具明顯軍民兩用屬性,中國依法依規實施出口管制措施,符合國際通行做法;對於合法合規出口申請,中方將在審查後予以許可。
專家解讀|依法依規管制 維護全球產供鏈穩定
商務部研究院研究員周密對大公報記者表示,中國公布對部分稀土相關物項實施出口管制的決定,釋放出清晰的信號:中國作為負責任大國,維護國際安全、防止資源與技術被濫用或誤用,是出口管制措施的核心宗旨。中國對於稀土出口管制依法依規,是維護全球產供鏈的舉措。他認為,對於被納入管制範圍的企業而言,更應深入思考自身被管制的根本原因,其中的問題一定不是「中國的管制制度」,而是該企業應該重新審視自己在全球經濟與國際秩序中所扮演角色。
周密強調,中國的出口管制並非針對所有和平利用資源的企業,更不涉及人道主義需求相關應用,其核心目標是遏制軍事領域中加劇全球不穩定的因素。中國在運用出口管制等影響到國際貿易的政策工具時,始終秉持審慎態度,高度重視其可能產生的負面影響,因此,在建立管制制度之後,也通過法律方式對管制物項的範圍與核心內容進行了明確。
「此前稀土資源在國際貿易中長期缺乏有效管理,而中國實施出口管制制度,某種程度上重塑了稀土的國際貿易格局。」周密說,這種重塑,本身具有重要的安全價值,從實際情況看,目前部分西方國家涉及軍事領域的實體,的確面臨着更大的合規壓力,而這也將有助於減少全球軍事威脅。
反無人機技術外企 被中方列入不可靠實體清單
9日,商務部網站發布《不可靠實體清單工作機制關於將反無人機技術公司等外國實體列入不可靠實體清單的公告》(以下簡稱《公告》)。14家外國實體被列入,其中包括反無人機技術公司、TechInsights公司及其分支機構等。上述實體將被禁止從事與中國有關的進出口活動以及在中國境內新增投資等。
商務部新聞發言人當日應詢指出,近年來,反無人機技術公司、TechInsights公司及其分支機構等外國實體不顧中方強烈反對,分別與台開展所謂軍事技術合作、發表涉華惡劣言論、協助外國政府打壓中國企業,嚴重損害中國國家主權、安全和發展利益。中方根據《中華人民共和國對外貿易法》《中華人民共和國國家安全法》《中華人民共和國反外國制裁法》等法律,依據《不可靠實體清單規定》第二條等規定,依法追究其不法責任。
(來源:大公報A8:要聞 2025/10/10)
