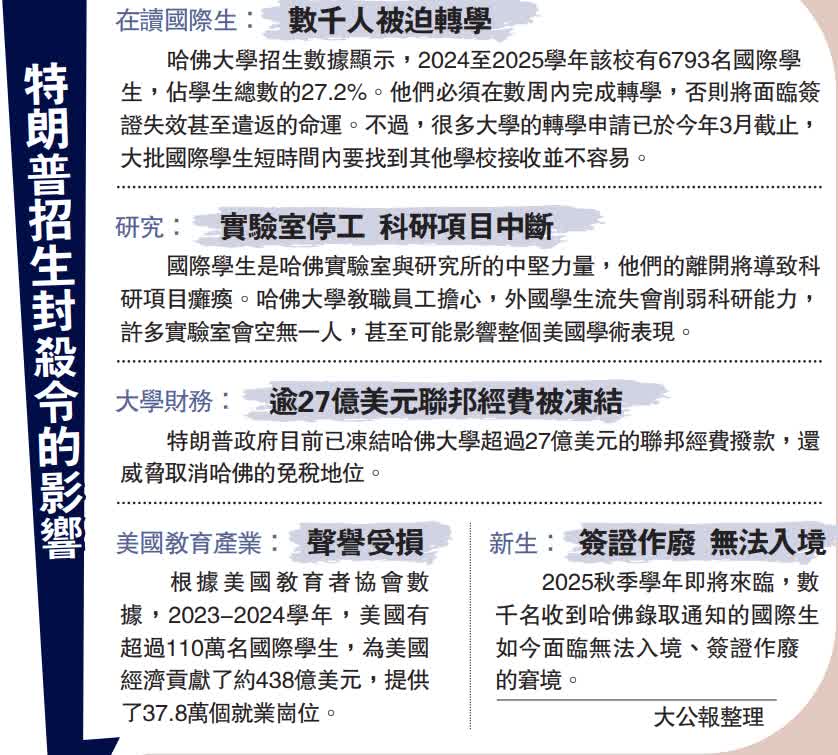
美國特朗普政府與哈佛大學的對立升級,22日給哈佛大學下達「國際學生禁招令」,導致哈佛數千名國際學生必須轉學,才能保持在美合法居留身份。雖然聯邦法官已臨時叫停了特朗普針對哈佛的政策,但法律大戰未來前景存在很大的不確定性,而聯邦政府的打壓手段層出不窮,外界擔憂哈佛未必能應對。分析指出,特朗普自上任以來一直頻繁打壓美國高校,最新的招生禁令削弱哈佛在全球頂尖高校中的地位,不僅進一步降低美國的吸引力,還將加劇已經出現的人才「出走潮」,最終反噬美國自身。
大公報綜合報道,哈佛被取消招收國際學生資質,被認為是該校與特朗普政府抗衡以來所遭受的最沉重打擊。美國國土安全部長諾姆22日表示,針對哈佛的招生禁令,是對全國所有大學和學術機構的警告,未來可能擴展至美國其他大學,引起學界強烈擔憂。
美國學位吸引力下降
自2000年以來,全美的海外留學生人數翻了一番,目前有100多萬留學生在美國學習。根據美國國家教育統計中心數據,卡內基梅隆、哥倫比亞、約翰霍普金斯、紐約大學和麻省理工學院等名校,國際學生比例甚至比哈佛大學還要高。例如,同樣被特朗普政府針對的哥倫比亞大學,其國際學生的比例達39%。以人數計算,特朗普幼子巴倫所在的紐約大學,國際學生的人數高達4.98萬人,佔總體學生比例的37%。
有分析認為,「禁招令」在學界引發寒蟬效應,將導致教師、學生以及科研人才的流失,加速美國教育和科研界已經顯現的人才「出走潮」。紐約一所大學的招生顧問拉卡尼表示,特朗普針對哈佛大學的舉措「向世界發出了一個信號,即哈佛不歡迎國際上最優秀和最聰明的學生,美國也不歡迎國際學生。」哈佛大學一位來自亞洲的法律專業畢業生說,他原本打算留在美國找工作,「但現在不打算了」,「我不知道自己會做什麼,但我的未來似乎不在這裏。」另一方面,剛被哈佛大學碩士課程錄取的中國學生芳(化名)表示:「感覺我的世界爆炸了」,「如果美國成為一個不歡迎我的國家,我就不想去那裏了。」
特朗普此前大砍聯邦科研經費,導致許多大學科研項目被迫暫停。據英國「找到博士項目」網站統計,今年4月,對美國博士學位的搜索量同比下降40%,歐洲學生對美國博士學位的興趣下降一半。《自然》雜誌3月的一項調查顯示,超過75%的美國科學家正在考慮離開美國,其中大部分是早期職業研究人員。
與此同時,歐洲、加拿大等紛紛加大激勵力度,招募來自美國的人才。法國近日宣布將撥款1.13億美元,主要用於吸引來自美國的科研人員赴法工作。歐盟也表示,將投入逾5億美元,將歐洲打造成全球科研人才聚集地。
挫教育產業 反噬美國經濟
馬薩諸塞州州長希利直言,特朗普針對哈佛大學的舉措將嚴重損害國家經濟。事實上,高等教育已形同美國一大出口產業,國際學生通過學費和當地消費為美國經濟做出了重要貢獻。留學生在美就讀期間通常要支付全額學費,成為學校重要收入來源,並幫助學校補貼給了美國本地生的獎助學金。他們還要在當地社區支付住宿、購物、娛樂、書籍等各種開銷。根據非營利國際教育機構美洲教育者年會(NAFSA)分析,2023-24學年,110多萬國際學生為美國經濟貢獻約430億美元。
研究諮詢公司Education Insight的創始人伊利娃表示:「禁止學生就讀世界上最負盛名的大學之一,可能會嚴重損害美國作為首選學習目的地和科學強國的軟實力和聲譽。」牛津大學教授馬金森指出,哈佛的聲譽在某種程度上代表美國的聲譽,「哈佛在世界眼中被大大削弱,就是美國的高等教育系統在某種程度上被削弱。」
外籍學生憂訴訟無用 簽證或作廢
大公報據路透社報道,美國馬薩諸塞州波士頓聯邦法官23日頒發臨時禁止令,叫停特朗普政府對哈佛招收國際學生的禁令,但後續發展仍有待觀察。目前哈佛數千名國際學生陷入困境,有國際學生表示,目前赴美簽證申請面臨延期,還有部分學生擔憂即便哈佛勝訴,也不能保證可順利入學。
目前距離新學年開始只剩3個月,哈佛目前有6800名國際學生,要找到其他學校接收,恐怕不容易。正在攻讀公共行政碩士學位的德國學生格里茨巴赫形容這一切是「美夢變成噩夢」,尤其對那些多年來辛苦存錢或獲得獎學金的人來說,更是如此。他認為,即使勝訴也不能保證外籍學生能繼續在哈佛念書。他指出,學生並不確定特朗普政府會否接收訴訟結果,而如果訴訟進度拖得太長,學生也無法及時作出反應。
劍橋大學一名英國學生原定9月開始在哈佛大學教育學院攻讀碩士學位,她對未來哈佛的校園生活感到擔憂,她表示校園本該是鼓勵思想交流的地方,「但如果我最後真的到哈佛讀書,我知道身為國際學生,我在某些方面會被盯着。」
隨着暑假即將來臨,外國學生也不敢回家,因為擔憂一旦出境,再入境時仍有機會被邊境官員拒絕入境。國際學生表示,自22日以來,他們的美國簽證申請就已經面臨延誤。報道稱,有學生被簽證面試官告知,雖然他們的文件齊全,但由於最近事態發展,簽證申請被擱置,以待「額外行政處理」。
歐洲各地搶人才措施
歐 盟
歐盟委員會主席馮德萊恩5月5日宣布,歐盟將推出價值5億歐元的新獎勵方案,協助歐盟成員國延攬科研人員。
英 國
英國政府即將推出一項吸引國際人才的計劃,當局將提供5000萬英鎊資金,用於資助研究,初步目標是推動大約10個研究小組遷往英國。
牛津大學設立專項獎學金,吸引哈佛研究生轉學,並提供快速入學通道。
法 國
法國總統馬克龍5月5日宣布,將通過「法國2030」國家投資計劃額外提供約1億歐元吸引科研人員。
德 國
德國的馬克斯·普朗克學會針對受美國政策影響的研究人員提供資助計劃。
德國總理府文化和媒體國務部長魏默在特朗普政府發布「禁招令」後表示:「我想對哈佛和美國其他大學的學生們說,德國非常歡迎你們。」
(來源:大公報A18:國際 2025/05/25)
