(香港文匯報 記者 蔡學怡)香港特區新界鄉議局昨日與特區政府財政司司長陳茂波會面,就新一份財政預算案提交建議書,涵蓋8個範疇共19項建議,包括建議政府透過開源節流、盤活股市樓市、盛事經濟、增強發展動能,為香港的可持續增長及穩定奠定堅實基礎等。鄉議局主席劉業強在會面後見傳媒時表示,開源比節流更加重要,開源方面包括增加博彩項目如NBA賽事等,推動盛事旅遊經濟等。至於節流問題,劉業強強調,鄉議局不贊成公務員減薪或凍薪,但認為應該引入更靈活的加薪制度。
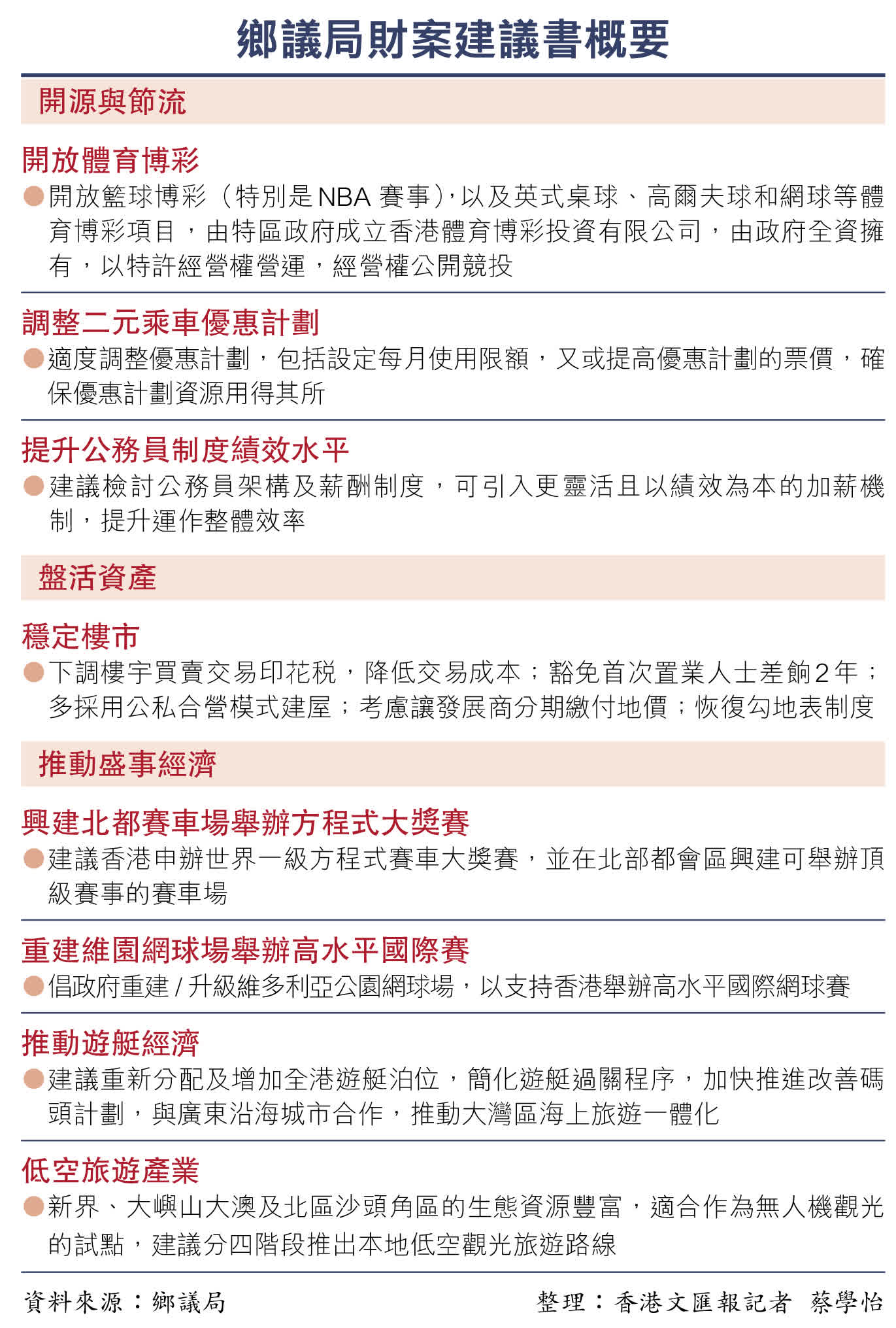
在開源方面,劉業強提議,可開放籃球博彩例如NBA賽事,以及英式桌球、高爾夫球和網球等體育博彩項目,由特區政府成立香港體育博彩投資有限公司,由政府全資擁有,以特許經營權營運,經營權公開競投,保守估計每年還可以為庫房提供數十億元的穩定稅收。
盼適度調整2元乘車優惠
對於近期備受關注的2元乘車優惠計劃,劉業強認為應該適度調整,例如設定每月使用限額,又或提高優惠計劃的票價,確保優惠計劃資源用得其所,他強調該優惠政策是值得保持的。對同樣熱門的公務員減薪或凍薪話題,他表示,該舉措可能會打擊公務員士氣,提議有必要檢討公務員架構及薪酬制度,並引入更靈活且以績效為本的加薪機制,以提升政府運作整體效率。
在推動盛事經濟方面,劉業強提議,在北部都會區興建可舉辦頂級賽事的賽車場,倡議香港申辦世界一級方程式賽車大獎賽,預期可以為香港帶來巨大的經濟效益,包括吸引大量國內外旅客前來觀賽,增加旅遊收入和酒店住宿等消費。
他並說到,建議政府重建或升級維多利亞公園網球場,以支持香港舉辦更高級別的國際網球賽事,亦有助吸引高端旅客來港。
建議下調樓宇買賣印花稅
在穩定樓市方面,劉業強提到幾點建議,包括下調樓宇買賣交易印花稅,降低交易成本;豁免首次置業人士差餉2年;多採用公私合營模式建屋;考慮讓發展商分期繳付地價,減低資金壓力;及恢復勾地表制度。
對於落實「無處不旅遊」方面,建議書指出,應利用新界、大嶼山大澳及北區沙頭角區豐富的生態旅遊資源,非常適合作為無人機觀光的試點,建議分四階段推出本地低空觀光旅遊路線,政府應盡快研究無人機載人的相關法例及保險等配套,期望可在兩年內起步。
此外,建議書亦提到,建議要推動遊艇經濟,須重新分配及增加全港遊艇泊位,並簡化遊艇過關程序,以吸引更多外國及鄰近地區的遊艇旅客來港旅遊。同時加快推進「改善碼頭計劃」,改善位處新界及離島的碼頭,方便遊艇旅客登岸;並與廣東沿海城市合作,推廣沿岸旅遊產業經濟,建立跨地區的海洋旅遊發展組織,推動大灣區海上旅遊一體化。
(來源:香港文匯報A05:要聞 2025/02/11)
