(大公報記者 龔學鳴)47人串謀顛覆國家政權案將於明日(19日)判刑。這是香港首宗涉及顛覆國家政權案,審訊期間,庭上的證據一層層揭示了涉案人士提出的「攬炒十步曲」計劃,令人震驚。
被告們串謀通過所謂「初選」,達到取得過半數以上(35+)的立法會議席後,為迫使特區政府回應所謂「五大訴求 缺一不可」,無差別地否決特區政府的財政預算案及公共開支議案,迫使行政長官解散立法會及最終請辭,使特區政府無法為市民福祉制定新政策或執行現有政策,大大破壞行政長官和特區政府的權力和權威。此外,他們還企圖通過大規模街頭暴動及其他手段,使香港社會陷入停頓,加上國際政治及經濟制裁,以達至「攬炒」效果,嚴重干擾、阻撓或破壞香港特區政權機關依法履行職責和職能,顛覆國家政權。
此案47名被告中,45人罪名成立,其中31人在審訊前已認罪,16名不認罪被告中,14人罪名成立,另有兩人因證據不足,法庭不肯定他們有參與串謀罪行,律政司隨後提出上訴。
《大公報》梳理了部分案情,戳穿被告的謊言。在法律面前,任何人違法犯罪,都必須受到法律制裁!
法官定罪判詞揭露被告顛覆意圖
戴耀廷 主腦及推手
●戴是「35+顛覆案」的主腦及推手,戴提出「35+」計劃,並提出使用立法會權力否決財政預算案、爭取所謂「五大訴求」及製造「大殺傷力憲制武器」,迫使行政長官對「五大訴求」讓步。
●在2020年3月至7月,「35+」計劃的終極目的和用意已非常清晰,戴發表「攬炒十步」文章,提及透過「初選」令香港陷入危機,戴亦出席所有地區直選的「協調會議」,更舉行記者招待會宣布「初選」細節、票站地點、目標為取得立法會的過半議席,以及運用權力否決財政預算案。
●法庭認為,戴提及「否決財政預算案」的概念時,毫無疑問肯定戴所指的是基本法第五十至五十二條中整體的否決權力,以及運用此等權力後帶來的後果,即解散立法會及行政長官辭職。
吳政亨 擁抱「攬炒」懷顛覆意圖
●法官指,吳與戴耀廷就「初選」頻繁交流,又曾在Fb發布有關帖文,證明他清楚知道「35+計劃」的目標是要運用否決權,迫使特區政府回應所謂「五大訴求」。
●由警方在吳政亨的電腦上發現他筆名「李伯盧」撰寫的文章可見,吳同意擁抱「攬炒」概念者,即若政府拒絕回應訴求,就會破壞其職能,又轉發文章並同意戴耀廷所說,取得立法會多數議席後,需運用否決權。吳擁抱「攬炒」概念,懷有顛覆意圖。即使在國安法生效後,吳仍懷有顛覆意圖,並執行謀劃。
鄒家成 供詞不可靠、不可信
●法庭不認為是戴耀廷先提出「積極運用」否決權,鄒才建議為「會運用」。鄒家成是「墨落無悔」聲明發起者之一,必然知悉本案的謀劃。
●法庭拒絕接納鄒聲稱「共同綱領」是指協商會議議程等說法,也不接受鄒聲稱協調協議文件與「墨」聲明字句相似只屬巧合的說法,裁定鄒的供詞不可靠、不可信。
●法庭認為,鄒有較激進的理念或立場,相信他會使用任何方法迫使政府回應「五大訴求」,鄒在庭上稱會向政府施壓要求實現「五大訴求」,但沒想過要癱瘓政府云云,這與其選舉口號及Fb發文內容非常不同,法庭拒絕接納其說法。
何啟明 不可靠不誠實證人
●何啟明庭上辯稱,以其理解,否決權是「基本法所賦予」,又稱「墨落無悔」聲明沒有捆綁否決,參選人可自行選擇運用哪一項基本法權力,法官批評他的解讀「荒謬」。
●何啟明聲稱「35+」可「達至權力制衡」,法庭認為以何的政治經驗肯定知道「五大訴求」是政府永不接受的訴求,而迫使政府回應「五大訴求」,只是無差別否決預算案的藉口,直指何啟明非誠實可靠證人。
陳志全 圖淡化參與謀劃
●陳志全作供承認曾閱讀戴耀廷撰寫的「真攬炒十步曲」文章,但否認贊同無差別否決預算案,又稱「人力」參與「初選」機制,是因為「民主派」需有一致的共同政治行動綱領,以在議會內制衡政府。
●法庭在檢視所有證據後,認為「人力」願意參與「初選」的原因,是因為「民主派」達至他們可以接受的共同政治行動綱領,即動用否決預算案的權力。
●陳聲稱不認為以「墨」聲明捆綁當選者是要統一否決預算案,又稱自己在街站的發言可能是「隨口噏」。法庭不接納其說法,指陳只是在庭上淡化自己對計劃的了解和參與。
何桂藍 政見最激進、大話連篇
●法庭認為,何桂藍是「初選」參選者中,具有最激進政見者之一。她企圖將現行政治架構及制度「連根拔起」,反對「一國兩制」。何桂藍辯稱,組織者一直沒提供文件、故未達共識。法庭認為,何作供指但凡遇到她不理解的內容時會提出反對,法庭難以相信她不會追問組織者,認為她之所以沒有對組織者投訴,是因為她滿意協調文件內容。
●何桂藍稱參選只想「鼓勵人投票」、「推高投票率」、令外界「正視香港」等,法庭認為這不是她參選的單一原因,而其政綱、街站、論壇、訪問均沒提及此點,也沒有聽到何公開指明奪取「35+」席、迫使政府回應「五大訴求」是不切實際、不可能等說法,其庭上口供與其Fb帖文相違,批評其證供不可信、不可靠。
鄭達鴻 國安法生效後續參選
●鄭達鴻作供稱,他在公民黨內部討論時,曾反對簽署「墨落無悔」聲明,並稱最後以「公民黨」名義簽署聲明,是刻意與其他簽署者不同以「保留彈性」,又稱自己不同意時任公民黨黨魁楊岳橋當年在記者會提出否決政府所有法案的立場云云。
●法庭認為,如沒統一訊息就召開記者會是違背常識的,而他參與了該記者會前的內部籌備會議,在記者會上亦沒表示不同意梁家傑、楊岳橋的發言,更舉起寫有「35+議會過半 實現五大訴求」的標語牌,又在國安法實施後繼續參選,唯一合理推論是他具有顛覆意圖。
梁國雄 謀劃一分子
●梁在Fb分享了「社民連」文章,聲稱「民主派」應否決預算案以爭取回應「五大訴求」,故法庭認為梁是在清楚知悉「35+」目標的情況下參與「初選」。作為前立法會議員,他必然知道重複否決預算案會對政府運作造成嚴重影響,而根據他在提名表格夾附寫的政綱,以及在選舉單張上提及「35+」重要性及否決權等言行。
●法庭認為梁是謀劃的一分子。在「初選」落敗後,梁在其Fb轉發聲明,稱繼續支持「35+」,考慮梁國雄一系列言行,法庭認為他無疑具嚴重干擾、阻礙、破壞政府職能的意圖。
林卓廷 有意無差別否決預算案
●警方在林的住所搜獲論壇筆記,其中提到「胡志偉一再公開回應話會積極運用(否決權)。況且,其實我立法會四年沒有贊成過財政預算案」,又承諾會簽署「墨落聲明」等,其內容與林在論壇上的發言脗合。
●法庭在分析證據後認為,民主黨內各被告之間必然有討論過有關無差別否決預算案的議題,組織者不可能向林隱瞞「35+」計劃背後目的。基於林的立法會議員經驗,他必然知悉否決預算案對政府履行職能的負面影響,法庭可肯定林卓廷有意進行無差別否決預算案,具意圖顛覆國家政權。
柯耀林 法庭相信對謀劃知情
●柯曾在Fb發帖文,指議會不再是議事地方等;故不可抗拒的推論是柯不會審議任何預算案、政府政策;柯曾撰文,提及若立會取得「35+」,民主派就可取得管治權,又提到會團結反抗勢力、支持抗爭派反抗敵人,及會與抗爭派協調。
●柯身為資深區議員,必知道大多數議員持續否決預算案,必對政府履行職能有嚴重負面影響,柯亦有收到戴的初選文件,而柯對文件提及運用否決權一事知情;若說其競選團隊在如此龐大的計劃中,沒有收到任何文件,並不合邏輯及不能置信,故法庭相信柯對謀劃完全知情,亦全面知悉案發時有協議取得立會主導權。
黃碧雲 必與同黨持相同立場
●黃出席了兩次協調會議,曾接收及閱讀戴耀廷發送的協調協議文件。作為時任立法會議員,她必然知道政府永遠不會同意「五大訴求」。在「初選」論壇上,她稱民主黨會「用盡憲制裏所有權力」,包括否決預算案是受到「抗爭派」壓力才說出,法官不接納,認為這是黃的真實想法。
●時任民主黨主席胡志偉於九東「初選」論壇上稱,所有候選人均會動用否決權,包括否決預算案的權力,以迫使中央及特區政府回應「五大訴求」。法庭認為,雖然黃不在場,但按共謀者有關言論屬可指證她的可呈堂證供,在「共謀者原則」下,黃必然採取與黨主席胡志偉相同立場。從她提交提名表格及參與「初選」的言行,法庭認為她是謀劃的參與者。
楊雪盈 知悉「35+」計劃目標
●警方在其電腦中檢獲港島區協調文件,列明「會積極運用立法會的權力,包括否決財政預算案」以迫使特首回應「五大訴求」,而她雖沒有在其個人社交平台分享「墨落無悔」聲明,但她有簽署聲明,在沒有證據證明相反情況下,唯一合理推論是楊知悉運用或積極運用否決權是「35+計劃」重要元素。
●楊與戴耀廷等人出席記者會,必然知悉取得立法會過半議席、威脅動用否決權以迫使政府回應「五大訴求」,是計劃中不可分割的一部分。
●多項證據均證明楊屬謀劃一分子,包括「墨落無悔」聲明、其競選單張、參選宣言內容等,法庭得出無可抗拒的推論,即楊意圖在立法會與其他「民主派」共同行動,無差別否決預算案,具有顛覆國家政權意圖。
余慧明 自稱行為合法 具顛覆意圖
●從余發布的文章、受訪內容等所見,她參加「初選」是要為政制帶來改變及「破局」。余曾發布文章提及「否決所有政府提出的議案……令特首宣布解散立法會,製造憲政危機」、受訪時談及用任何方法去推翻政權,庭上則辯稱有關訪問文章「不夠仔細」,又聲稱自己願意和政府商討,或願意作出妥協,不認為自己的行為屬「非法手段」。
●基於余在多個場合的公開言論等證據,法庭認為余具顛覆國家政權的意圖,即一旦政府拒絕接納其政治訴求,就會透過動用否決權嚴重干擾、阻礙或破壞政府職能。
彭卓棋 機會主義者、謀劃一分子
●警方在彭的電腦中搜出選舉單張,提到「民主派」提出立法會過半「35+」願景,提倡運用立法會權力,否決財政預算案,迫使當權者回應「五大訴求」,背面則印有戴耀廷在《蘋果日報》發表的「攬炒十步曲」時間表,故彭知悉戴耀廷以「35+」手段實現立法會過半,迫使政府回應「五大訴求」,其政綱也提及有關內容。
●彭供稱無意否決預算案,法官指,觀察彭在庭上的作供,認為彭是機會主義者、難以置信的證人,會作出有利自己的陳述,根據其論壇發言及競選材料,認為唯一合理的推論是彭完全贊同「35+」計劃的目標,且為謀劃一分子。
施德來 必知《墨落無悔》具約束力
●施在Fb發布的帖文中稱「我早前已簽署《墨落無悔,堅定抗爭》聲明書,我承諾運用立法會權力,包括否決財政預算案的權力作抗爭,迫使特首回應五大訴求」。在香港國安法生效後,施仍沒有在Fb撤回《墨落無悔》。而施身為民協主席、富經驗的區議員及政客,必知「五大訴求」是政府不會接受的要求。
●法庭拒絕接納施稱《墨落無悔》聲明沒有約束力,亦裁定施知道「35+」計劃目的之一是在取得「35+」後無差別否決預算案,迫使特首回應「五大訴求」。
●而施參選初選期間,提名表格夾附了「共同綱領」,亦在其參選文宣重申他支持《墨落無悔》,更於初選論壇上,表示會兩度否決預算案、與政府沒磋商空間。法庭拒絕相信施會準備與政府磋商,因為施參選時承諾過會兩度否決預算案,如背離承諾,會是政治自殺。法庭認為施有份參與謀劃,裁定施具有顛覆意圖。
假借「初選」外衣 包裝顛覆圖謀
2019年年底 戴耀廷《蘋果日報》撰文
●案中從犯證人區諾軒供稱,戴耀廷先於2019年底在《蘋果日報》撰文,提出只要反對派能奪取立法會過半議席,就能阻撓政府提出的議案,當時反對派內亦開始醞釀相關討論。
2020年初 反對派合謀操盤出選
●反對派合謀操盤出選圖謀的具體落實,始於2020年初的一場飯局,戴耀廷、區諾軒、李卓人、李永達等人於飯局中,商討謀劃一個機制,操盤「黃營」內不同黨派合謀出選立法會,以奪取最多議席,與政府討價還價,迫使政府回應所謂的「五大訴求」等政治訴求。
●戴耀廷在飯局上揚言若反對派取得立法會過半議席,將會是「大殺傷力憲制武器」,屆時在立法會可行使否決權反對政府議案,增大反對派的政治議價能力。其後,戴更分別在《蘋果日報》為主的報章撰文及與其核心組織成員進行的首個記者會上,進一步公開闡述「大殺傷力憲制武器」的概念及「功用」。
2020年2月起 戴耀廷等人向「黃營」推廣操盤計劃
●初次飯局後,戴耀廷及區諾軒等主要組織者,自2020年2月起,分別接觸「黃營」不同黨派人士,推廣以合謀操盤出選奪取立會主導權的目的及計劃,並拉攏他們參與。
2020年3月起 舉行所謂「協調會議」
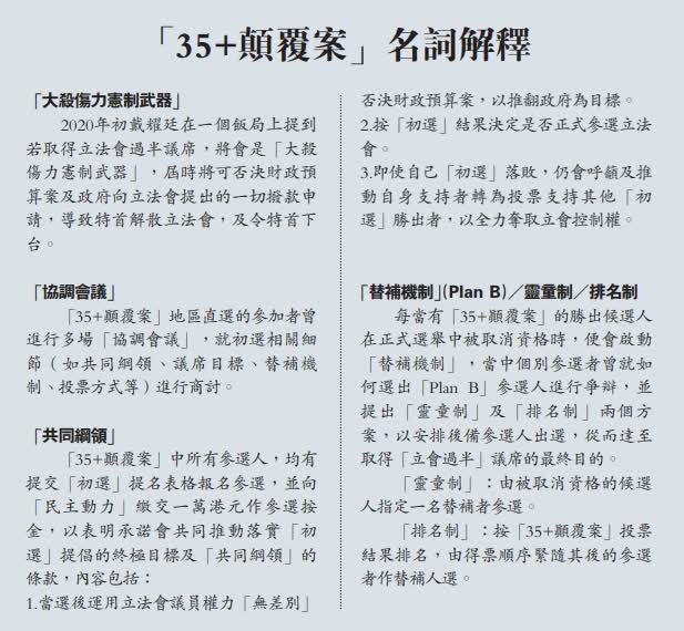
●戴耀廷及區諾軒等與各地方選區和「超級區議會」有意參與合謀操盤出選的人士,舉行所謂「協調會議」,商討計劃的形式機制、議席目標、替補機制(Plan B)及「共同綱領」等,「共同綱領」的內容更包括參選人承諾當選立會後,要利用權力無差別否決財政預算案,從而觸發特首下台。
●戴耀廷出席各選區「協調會議」時,均再三推銷要透過奪取立會過半議席,並「積極運用權力,否決財政預算案」的想法。即使在部分「協調會議」上,有個別與會者曾對戴的倡議提出疑問,惟於會後向與會者傳閱的會議總結文件中,亦包括「參選人認同會積極運用立法會權力,包括否決財政預算案、迫使特首回應五大訴求」等重點,而各區參與者均未有對相關內容提出反對。
●戴耀廷亦曾公開指整個合謀操盤出選計劃,是「符合這階段抗爭的大策略,就是令現有制度出現極度不穩」,配合國際社會向中國施壓,迫使中央就涉港議題就範。
2020年4月 提出「攬炒十步曲」
●庭上證人供詞顯示,隨着合謀操盤出選籌劃的推展,戴耀廷顛覆政權的意圖越趨明顯。戴曾在個人社交媒體及報章刊登文章,宣揚其「攬炒」概念,最觸目的是於2020年4月,提出「攬炒十步曲」的時間路線圖,進一步說明「大殺傷力憲制武器」的應用,倡議反對派奪取立會過半議席後,「無差別」否決政府財政預算案,迫使特首解散立法會並引致特首下台,令政府停擺;最終目的,是要令香港進入緊急狀態,觸發街頭抗爭加劇、造成血腥場面,從而促使西方國家對內地及香港特區實施政治及經濟制裁,不計後果,甚至不惜令市民蒙受重大犧牲的「攬炒」。
●此外,戴亦先後在《蘋果日報》刊登兩篇名為「攬炒的定義和時間」和「攬炒的時代意義」的文章,闡述如何「攬炒」、「攬炒」的關鍵時機及「攬炒」成為實踐顛覆的策略,鼓吹市民必須要「準備來一次真正的攬炒,決心要死而後生」。
2020年6月初 共識「運用基本法權力否決預算案」
●及至2020年6月初,戴耀廷等核心組織者,再次召開記者會公布計劃詳情,並表示各區經過多次「協調會議」後,參選人已達成「共識」;戴表示不需要參選人簽任何共識文件,以免為當局「提供」DQ候選人的理據。
●根據戴耀廷於6月記者會舉行前夕,在組織者通訊群組內發出,有關各區「協調會議」達成共識的文件,內容均顯示共識包括「運用基本法權力否決財政預算案」,以迫使特首回應「五大訴求」。
●戴耀廷表示不需要參選人簽共識文件的舉措,惹來鄒家成、張可森及梁晃維等抗爭派參選人不滿,三人認為欠缺一份文件反映參選人於「協調會議」致力達成的共識,因此起草「墨落無悔」抗爭派聲明書,要求各個參與合謀操盤出選計劃的參選人簽署,以向公眾展示抗爭的決心。
2020年6月底至7月初 選舉論壇言論 反映顛覆意圖
●「墨落無悔」抗爭派聲明書足以反映參選人承諾「無差別」否決財政預算案的共識,同時亦顯示參與者附和實踐戴「攬炒」倡議的決心。而參選人在2020年6月底至7月初,多場公開的選舉論壇中的言論,亦反映他們明瞭圖謀共識及其顛覆意圖。以社區投票為包裝的合謀操盤篩選行動,最終於2020年7月11及12日進行。
2020年7月 戴耀廷提醒參選人規避法律風險
●香港國安法實施後,戴耀廷多次以法律學者身份向公眾宣稱合謀操盤出選並不違法,企圖「安撫」市民繼續支持計劃;惟戴耀廷於2020年7月14日,向各參選人發布訊息,提醒他們不要再公開提及「否決每一個議案」及「癱瘓政府」等字眼,明顯「心中有鬼」,意圖規避法律風險。
