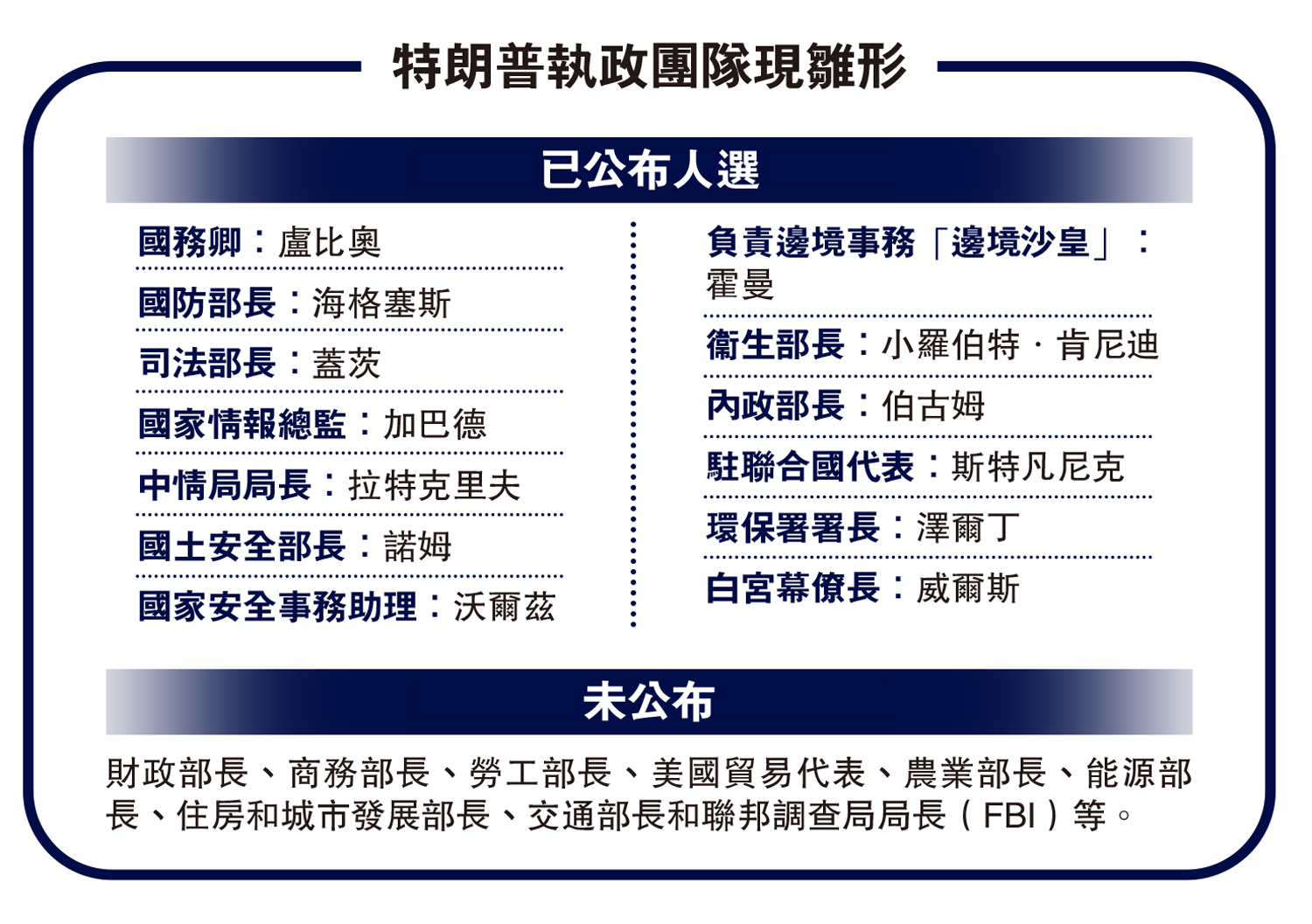
大公報綜合報道,美國候任總統特朗普近日陸續公開內閣提名人選,名單的爭議持續發酵。美媒近日爆料稱,獲特朗普提名出任國防部長的霍士主持人海格塞斯,曾於2017年捲入與性侵有關的指控。這一指控據稱讓特朗普團隊措手不及。此前,獲提名出任司法部長的眾議員蓋茨曾因為性醜聞,受到眾議院道德委員會調查,但共和黨眾議院議長約翰遜卻護短,反對公開報告內容。
當地時間12日,特朗普宣布將提名海格塞斯出任美國國防部長,讓外界大跌眼鏡。海格塞斯從2014年加入霍士新聞台工作至今,雖然曾在伊拉克和阿富汗服役,但毫無大型機構管理經驗,他的能力被質疑的同時,其爭議性醜聞也越爆越多。
美國《名利場》雜誌15日率先報道,海格塞斯曾於2017年10月在加州捲入一起性侵事件,地點在一家酒店,受害者右大腿瘀傷。
蒙特雷市政府發言人後來在聲明中證實,當地警方對2017年涉及海格塞斯的「性侵犯指控」進行調查。據悉,當時海格塞斯正作為演講嘉賓出席加州共和黨婦女聯合會在一家酒店舉辦的一場會議,而案件則發生在10月7日午夜至8日早上7點之間。事發4天後,受害者向警方報警。根據該聲明,當局並未提供受害者姓名或年齡,僅稱其右腿有傷勢,且案件不涉及武器或金錢。聲明也並未明確指出海格塞斯就是加害者,但表示他與調查有關。
性侵指控曝光後,讓特朗普過渡團隊措手不及,擔心未來還可能有更多負面消息曝光。特朗普新任白宮幕僚長威爾斯和法律團隊與海格塞斯溝通,但他聲稱雙方是「自願接觸」。《名利場》還援引一名消息人士的話說,海格塞斯在提名前並沒有經過審查。海格塞斯的代表律師回應稱,「雖然有人提出指控,但經過全面調查,未對其提起任何法律指控。」特朗普的通訊主任也為海格塞斯「辯護」稱,特朗普為其政府挑選的都是「高素質且非常合格」的人選。
海格塞斯紋身疑涉「極端主義」
另外,本身是國民警衛隊隊員的海格塞斯,2021年因為擁有被揭發「極端主義」紋身,被其所屬的哥倫比亞特區警衛隊小組踢出拜登的總統就職典禮安保任務。美聯社引述他一名昔日同袍爆料,海格塞斯身上有與白人至上主義團體相關的刺青,他因此向上級示警,最後海格塞斯被認為屬於「內部威脅」,因此被取消執行任務。但海格塞斯辯解稱,自己的紋身是基督教符號。
連日來,海格塞斯的提名,以及特朗普準備「清理」美軍內部屬於「覺醒文化」的將領,也在軍方內部引起巨大反彈。美國「獨立退伍軍人協會」創始人瑞克霍夫表示,海格塞斯「毫無疑問是美國歷史上最沒有資格擔任國防部長的提名人」。特朗普團隊計畫推動由退役高階軍官組成的「戰士評審團」,審查現役三星和四星級將領的領導能力,並有權建議總統予以解職,目標即可能包括參謀長聯席會議主席布朗。
提名聽證成共和黨「忠誠測試」
除了海格塞斯,司法部長提名人蓋茨也被爆性醜聞,他因為與17歲的未成年女性發生性交易、濫藥等問題,被眾議院道德委員會調查數年。眾議院倫理委員會原定15日公開對蓋茨相關指控的調查報告,但蓋茨在13日獲提名後,立即辭任眾議員,相關報告也可能對外公開。眾議院議長約翰遜15日表示,他將「強烈要求」不公布這份報告,並稱公開調查報告「是一種嚴重違反程序的行為」。
參議院將舉行任命聽證會,海格塞斯和蓋茨等爭議人員能否獲得批准,變成共和黨內部的「燙手山芋」,似乎是黨內對特朗普忠誠度的「測試」。參議院司法委員會成員、共和黨得州參議員康寧則要求保留上述眾議院報告,以便在聽證會上使用。目前尚未知報告能否被公開。
特朗普已要求控制新一屆國會的共和黨參議院,採取「休會任命」的特殊模式,快速通過內閣提名。據稱,對於部分內閣提名人,特朗普過渡團隊也繞過美國聯邦調查局(FBI)的背景審查,採用私人公司進行。
(來源:大公報A20:國際 2024/11/17)
