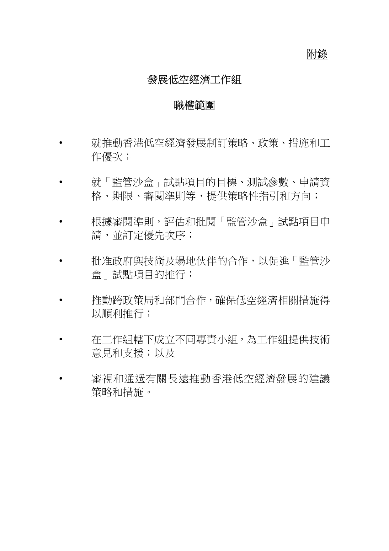
大公文匯全媒體報道,行政長官在2024年施政報告宣布成立「發展低空經濟工作組」,財政司副司長黃偉綸今日(11月12日)以組長身份召開工作組的首次會議。
會議上,工作組討論了低空經濟的整體發展策略和工作計劃。有關工作方向如下:
- 「監管沙盒」——政府會與業界及夥伴機構合作,明年年初起陸續推行「監管沙盒」試點項目。預計首階段會以無人機載貨為主,並放寬「超視距飛行」,逐步擴大和豐富低空飛行的應用範圍;
- 完善法規——政府會參考內地及其他地區的法例和標準,充分考慮目前需要和長遠發展,更新現行民航相關法例,包括研究適用於較大型無人機(即25公斤以上的無人機)的規管制度,目標是於明年上半年提交立法會審議;
- 研究和部署低空基礎建設——政府會就低空基礎建設展開技術研究及規劃,包括起降場、通信網絡、航路網絡、低空監察和管理系統等;以及
- 大灣區低空跨境通道——加強與內地對接,促進大灣區內的跨境低空飛行活動。
黃偉綸表示,低空經濟可為香港帶來新機遇,促進經濟及不同產業的發展。工作組會以前瞻性思維及促進者角度,透過「監管沙盒」試點項目,模擬多場景、多航線及低空空域管理布局,累積數據及經驗,引領法規、基建、應用等不同層面的工作。當局會善用市場力量,並積極與內地方面溝通和合作,共同推動低空經濟發展。
今日的會議上,工作組亦落實了「監管沙盒」試點項目的細節,包括申請資格及程序、審閱及訂立優次的考量等。運輸及物流局將以分批形式進行「監管沙盒」試點項目,首批於明日(13日)起接受申請,截止日期為今年12月31日,有關詳情已上載於運輸及物流局網站。
工作組由運輸及物流局局長擔任副組長,其他成員包括商務及經濟發展局局長、文化體育及旅遊局局長、發展局局長、創新科技及工業局局長、保安局局長及其他相關部門首長。
另外,工作組轄下會成立「項目促進小組」,成員包括相關政府技術部門,負責推進發展低空經濟的技術事宜。工作組亦同意委任香港生產力促進局為技術夥伴,而香港科技園及香港數碼港管理有限公司則會擔當場地夥伴的角色,為不同試點項目提供適當場地及配套設施。
編輯:輕雲
關鍵詞:無人機低空經濟監管沙盒黃偉綸
評論
查看更多評論>>
加載中……
