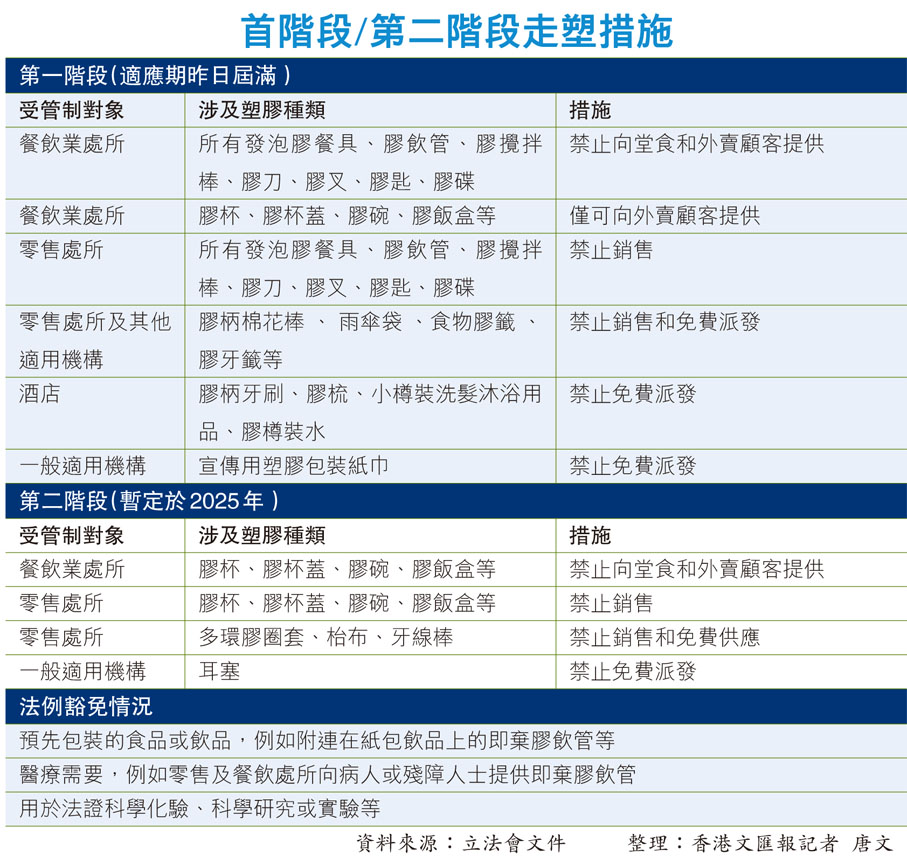
(香港文匯報記者 唐文)在香港,俗稱走塑的管制即棄膠餐具和其他塑膠產品的法例今年4月22日生效,法例賦予的半年適應期昨日屆滿,今日起食肆堂食或外賣提供發泡膠餐具、膠刀叉、膠飲管、膠攪拌棒等均屬違法,商店亦禁止販售。香港文匯報記者昨日巡查九龍佐敦一帶多間食肆,發現大部分餐廳已提前轉用環保餐具,但個別小店仍使用受管制的膠餐具,亦有食肆有大量膠餐具存貨。不少市民趁適應期最後一日搶購塑膠一次性餐具,留作日後自用。記者亦發現,有自稱為合格的環保餐具,疑似含有受管制的塑膠成分,隨時令食肆負責人誤墮法網。
昨日是走塑適應期最後一日,環保署近月已加強宣傳,提醒業界做好準備。九龍佐敦一間茶餐廳負責人溫女士向香港文匯報表示,數月前該店已有意識地減少塑膠存貨,轉用環保產品,「成本是會貴一些,具體我沒有計算,但是既然法例已經生效,我們都會盡量去遵守,之前也有政府人員過來向我們解說。」她認為,半年適應期太短,相信有一些店主仍在調整中,希望政府盡量延後第二階段法例。
外賣客走餐具漸成習慣
主營麵食的高女士表示,該食肆經營兩年多,主要做街坊熟客生意,堂食居多,外賣較少,法例對經營整體影響不大。「我們沒有製作飲品,都是現成的樽裝或紙包飲品,外賣餐具是筷子,本身就是竹製,就是湯匙要換環保產品。」她表示,外賣客人基本是附近居民,會主動提出不要餐具。
雖然大部分食肆已跟從規定,記者卻發現個別小店仍繼續使用受管制膠餐具。其中一間售賣印度食品的店舖櫃枱上仍擺放大量膠叉,記者詢問店員是否會向顧客派發,她推說自己不是負責人,不清楚如何安排。
香港餐飲聯業協會會長黃家和昨日接受香港文匯報訪問時表示,相信6個月適應期足以讓食肆清空即棄膠餐具的存貨,他認為無論是市民或業界均已適應法例要求,沒有理由繼續拖延執法,「其實(法例)已經正式實施半年,如果仍未跟從法例要求,沒有任何理由解說。」他續指,即日起政府發現違法,會先發出警告信,並給出10個工作日的改善期,他形容已是再次讓步。
不過,即使店主有心守法,市面環保餐具也非全部合格。中餐廳負責人林女士向記者展示一款透明匙羹,她表示由於顧客對於紙匙投訴頗多,不適合該店的熱湯,她在供應商建議下轉用新款匙羹,「他們說是合格的,檢查後可以用的,我也沒有特別去查。」該款匙羹上印有「01」字樣,疑似常見用於標註PET塑膠製品的號碼,PET多用於製造飲料瓶、餐具等。而政府管制範圍亦包含全部或部分由塑膠製成的指定即棄膠餐具。
環保餐具供應增多價格降
有環保餐具零售商亦指紙飲管有不同款,部分產品塗上「塑膠淋膜」,就屬不合格。他憂慮餐飲業界對相關認知不足,供應商亦未必清楚,將來政府執法時,有機會令食肆在不知不覺中墮入法網。另有供應商銷售尚未在綠色餐具平台上認證的紙飲管,該供應商透露,環保署早前要求他自行化驗產品,否則不能出售。
替代餐具價格方面,有零售商反映,陸續有新供應商加入競爭下,來貨價有所下降,但與膠餐具仍有一段距離,認為與生產物料昂貴有關。
業界告別即棄膠餐具之際,昨日家居用品店迎來一批「尾班車」顧客,購入大量膠刀叉、膠飲管等。有顧客表示,雖然家中有可重用匙羹,但間中外出時仍會使用即棄餐具,膠匙羹較實淨好用,打算多買幾袋以備不時之需。另有人購買多包飲管,打算自備膠飲管到餐廳用膳時使用,「始終紙飲管容易冧,浸得久了,有一陣味。」
紙飲管數分鐘浸軟 食客要「鬥快」喝飲品
香港文匯報記者昨日走訪多間食肆,了解顧客和從業員對於走塑的看法,坊間普遍對紙飲管意見最大。在九龍一間食肆,正在用餐的陳先生向記者展示其使用的紙飲管,僅放入杯中約10分鐘,已過度浸泡變軟,無法使用,他即要求食肆再提供另一支紙飲管替換。「最唔鍾意就是紙飲管,吃飯的時候好像要和它鬥快,要在它浸冧前喝光,遲一點就沒法再用了。」他抱怨說,紙飲管或因氣密性不足,與碳酸飲料的兼容性奇差,「飲可樂時,氣泡全部跑出來,真的不知道怎麼喝。」
食客常多拿一支管
該食肆負責人吳先生向香港文匯報表示,紙飲管較膠飲管價錢貴約8倍,轉用後餐廳要承擔更貴的成本,而且許多客人會索取多套餐具替換,「我們之前買1萬支膠飲管只要100元,現在換成紙飲管要800至900元,客人抱怨不好用,還會多拿一支,我們成本就增加。」
對於蔗渣、麥稈等其他材料製作的硬質飲管,吳先生坦言並未嘗試入貨,估計有關產品價錢較紙飲管更高,若將成本轉嫁給顧客,變相增加餐費,恐影響生意。
香港餐飲聯業協會會長黃家和認為,市面上的環保飲管技術已相對成熟,即使是紙飲管質素也在提升,相信上述情況會逐步改善,「後期的紙飲管已經大幅改良,不是好大問題,其他竹、纖維等材料製作的飲管亦有生產,食肆還可選用可重用飲管。」
他指法例推行後,許多顧客開始形成自備餐具的習慣,食肆需要提供的即棄餐具數量少於預期,估計長遠不會造成太大成本負擔。
(來源:香港文匯報A01:要聞 2024/10/22)
