香港文匯報報道,俄羅斯和西方國家周四(8月1日)進行自冷戰以來最大規模的換囚行動,涉及7個國家的24名囚犯,以及其中一對夫婦的子女。俄羅斯總統普京以及美國總統拜登和副總統哈里斯,分別在各自國內的機場迎接獲釋公民。此次換囚協商歷時長達兩年,其間不斷出現阻滯,美國國家安全顧問沙利文表示,這是經歷長時間、多輪複雜且艱苦談判的結果。
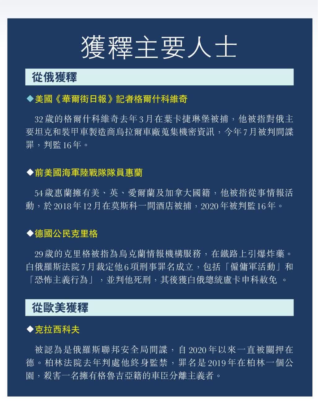
當中4名美國公民從俄獲釋回國,包括《華爾街日報》記者格爾什科維奇及前海軍陸戰隊員惠蘭。拜登對他們的回歸表示歡迎,稱這是美國史上規模最大、最複雜的囚犯交換之一,是一次「外交壯舉」。拜登在白宮宴會廳發表講話,「現在他們的殘酷折磨已結束,他們自由了,這是令人難以置信的解脫。」拜登也向多個參與並提供協助的盟友表示感謝。
普京在為獲釋人員接機時則說:「我要感謝大家忠於自己的誓言、職責和沒有忘記你們的國家。」
俄放美女子籃球員時表意願
此次換囚可追溯至2022年,據白宮高級官員披露,俄方最早在當年秋季表明換囚意願。當時美國女子籃球員格林娜因持有含大麻油的電子煙被俄監禁,美國用被美方囚禁12年的俄軍火商布特,換取格林娜回國,白宮官員指俄方當時明確表示希望釋放俄特工克拉西科夫。
這次換囚的關鍵囚犯,是普京的心腹克拉西科夫。克拉西科夫在2019年於德國柏林殺害一名車臣分離主義分子,在德國被判終身監禁。得知俄方意願後,沙利文試圖尋求德方放人,以換取被關押在俄的俄反對派領袖納瓦利內。然而德國因克拉西科夫涉及重罪而拒絕,當時各方表明各自的意願,為一次規模更大、更複雜的換囚踏出第一步。
美頻繁說服德方放人
2023年3月,《華爾街日報》記者格爾什科維奇在俄被捕,拜登隨即指示沙利文促成格爾什科維奇以及前海軍陸戰隊惠蘭的歸國協議。美俄雙方因而開始接觸。白宮高級官員表示,緊張的談判在2023年底啟動,美國當時提出任何不包含克拉西科夫的協議均遭拒絕,克拉西科夫被囚禁在德,美方亦無法單方面釋放。沙利文在去年底和今年1月初,幾乎每周都與德方交談,試圖說服德方放人。
《華爾街日報》指出,俄方希望更多被西方囚禁的間諜能回國,美方因此尋找更多被盟友囚禁的俄諜,並游說有關政府。德國總理朔爾茨2月在白宮會見拜登,雙方討論換囚方案,最終朔爾茨同意釋放克拉西科夫。
當看似換囚談判進展順利之際,俄反對派領袖納瓦利內在俄監獄去世,為換囚安排增添障礙。白宮隨即制訂不包含納瓦利內的新換囚協議,俄於7月同意釋放被關押的其他人員,加速審理《華爾街日報》記者格爾什科維奇案件,最終於上月19日判處他入獄16年,為今次換囚鋪路。
俄反對派領袖去世重挫進展 拜登退選當日仍在協商
俄羅斯和西方國家此次換囚,經過大量幕後談判及角力,經歷重重困難,俄羅斯反對派領袖納瓦利內(圖)的去世曾嚴重影響換囚談判。美國總統拜登更親自參與交涉、說服德國總理朔爾茨釋放俄囚犯,拜登甚至在宣布退出角逐總統大選當天仍在協商。
朔爾茨今年2月在白宮會晤拜登,討論換囚方案,其中包括屬關鍵人物的俄羅斯特工克拉西科夫、納瓦利內、美國《華爾街日報》記者格爾什科維奇及前美國海軍陸戰隊成員惠蘭。當時朔爾茨對拜登說,「為了你,我會這麼做。」拜登轉向指示美國國家安全顧問沙利文處理。然而在這次會晤後數天,納瓦利內突然在俄監獄內死亡,沙利文得悉死訊後表示「團隊感覺就像失去了動力」,指未來的談判道路「將更崎嶇」。
在談判進入最後階段時,美國國內政治因素再度令換囚出現波折。拜登因在電視辯論中表現欠佳,面臨來自民主黨內部的退選壓力。沙利文稱,拜登在7月21日宣布不再競選連任前不足一小時,他還與斯洛文尼亞總統通電話,敦促對方做好最終安排,讓換囚協議可以達成。斯洛文尼亞後來釋放兩名因刺探情報被定罪的俄羅斯人。
在事成之前,沒人肯定這項換囚協議能夠實現,沙利文說,「我們直到數小時前都還在屏息祈禱。」隨後拜登發布獲釋美國人在回國飛機上的照片,並配文「(他們)安全、自由,並已開始返回家人懷抱的旅程。」
冷戰後曾兩度換囚
在今次美俄換囚之前,冷戰以來最大規模的換囚發生在2010年,共涉及14人。上次美俄兩國換囚則是在2022年12月,當時俄方用因持有含大麻油電子煙被監禁的美國女子籃球員格林娜,與美方交換了俄軍火商布特。
在1985年冷戰期間亦曾出現一次大規模換諜。當時25名被控在東德和波蘭活動的美國間諜獲釋,美國相應釋放了4人,包括波蘭著名間諜扎哈爾斯基和3名蘇聯間諜。
美俄雙贏 土耳其展中間人價值
分析認為今次大規模換囚是美俄雙贏的局面,過程中亦展現了土耳其作為重要中間人的價值。
現時俄烏衝突持續,美俄關係仍未見好轉,但在此情況下,雙方仍能達成換囚協議。對美國總統拜登來說,藉着換囚接回被俄監禁的美國公民,以及讓部分俄異見人士重獲自由,履行了他解決外交政策難題的承諾。對俄羅斯來說,總統普京對國內有交代,證明自己有能力將海外被囚的俄羅斯人帶回國,也為日後與烏克蘭進一步換囚鋪路。
土耳其為今次換囚居中協調,最終換囚行動亦在該國首都安卡拉進行,標誌該國在外交方面的又一進展,並已將自身置於俄烏衝突談判的中心。事實上自俄烏衝突以來,土耳其已主持多次俄烏換囚,並在為烏克蘭糧食開闢黑海出口路線的談判中發揮重要作用,也曾舉行俄烏和談。相關行動顯示土耳其在制訂一條更獨立於西方的路線,同時也與俄建立更緊密的關係。
拜登完成換囚 有利哈里斯選情
今次美俄大規模換囚,分析指出不但為美國總統拜登卸任前留下重要政績,更在距離總統大選投票日不足100天之際,為副總統哈里斯角逐總統加分。
拜登任內面對多個外交政策困境,除了希望化解俄烏衝突及巴以衝突外,如何將被俄囚禁的美國公民帶回國,也是最棘手問題之一。美國有線新聞網絡(CNN)指出,拜登在上月宣布退選時,曾承諾要在剩餘6個月任期內努力解決這些問題,而今次換囚,正是拜登作出承諾後首個重大外交政策行動。拜登承認,美國為達成換囚協議付出一些代價,包括釋放多名在囚俄羅斯人,但希望此項協議能改善美俄關係。
哈里斯同領功
據報白宮已向不同美媒透露,指哈里斯在換囚行動中亦發揮重要作用,此舉明顯試圖將功勞同時歸於哈里斯。白宮特別強調在今年2月參加慕尼黑安全會議期間,哈里斯曾私下游說德國總理朔爾茨,強調德國釋放在囚俄特工克拉西科夫,對促成換囚協議至關重要。
美國前總統特朗普5月曾誇下海口,稱將利用自己和俄總統普京的關係,讓美國《華爾街日報》記者格爾什科維奇獲釋。他當時在社媒表示,「被俄關押的格爾什科維奇將在大選後立即獲釋,他會安全回家,與家人在一起。普京將為我這樣做,但不會為其他人這樣做,我們將不會付出任何代價。」拜登被問及對此言論的看法時,反問「那他當總統的時候為何不這樣做?」
(來源:香港文匯報A16:國際 2024/08/03)
