據央視新聞報道,今天(8月1日)起,《網絡暴力信息治理規定》開始施行,《規定》明確,網絡信息服務提供者應當在國家網信部門和國務院有關部門指導下細化網絡暴力信息分類標準規則,建立健全網絡暴力信息特徵庫和典型案例樣本庫等措施,加強對網絡暴力信息的識別監測。那麼,具體都有哪些要求?能起到什麼作用?專家解讀↓
細化網絡暴力信息分類標準規則
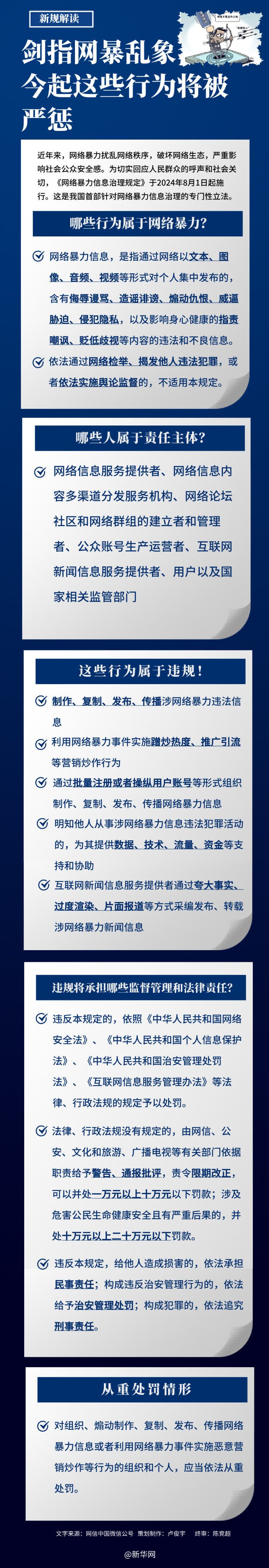
《規定》所稱網絡暴力信息,是指通過網絡以文本、圖像、音頻、視頻等形式對個人集中發布的,含有侮辱謾罵、造謠誹謗、煽動仇恨、威逼脅迫、侵犯隱私,以及影響身心健康的指責嘲諷、貶低歧視等內容的違法和不良信息。
建立健全網絡暴力信息預警模型
北京航空航天大學法學院副教授趙精武表示,因為平台經營者並不是執法機構,對於部分具有隱晦性的網絡暴力信息難以有效甄別,通過一些分類標準、特徵庫,還有人工智能、大數據等技術、法律、治理機制能夠督促和推動平台更有效地識別監控網絡暴力的一些特殊信息。
《規定》要求,網絡信息服務提供者發現存在網絡暴力信息風險的,應當及時回應社會關切,引導用戶文明互動、理性表達,並對異常賬號及時採取真實身份信息動態核驗、彈窗提示、違規警示、限制流量等措施;發現相關信息內容瀏覽、搜索、評論、舉報量顯著增長等情形的,還應當及時向有關部門報告。
中國社會科學院大學互聯網法治研究中心主任劉曉春認為,我們的監管機關在網絡暴力防範方面積累了很多的經驗,能提前在網暴沒有大規模蔓延造成傷害的情況之下,有效甄別識別,精準治理。
建立健全用戶賬號信用管理體系
專家指出,網暴信息的表現形式不一定表現為激烈的謾罵、攻擊等行為,有的可能採取十分隱蔽的方式,但對當事人造成的傷害同樣巨大。所以此次施行的《網絡暴力信息治理規定》中不僅要求網絡信息服務提供者制定網暴信息的分類標準,還要求應當制定和公開管理規則、平台公約。
《規定》提出,網絡信息服務提供者為用戶提供信息發布、即時通信等服務的,應當依法對用戶進行真實身份信息認證。用戶不提供真實身份信息的,網絡信息服務提供者不得為其提供相關服務。
劉曉春指出,構建多主體協同的事前、事中、事後的治理機制,對於當事人來說,能夠比事後治理有更周全的保護,使得他免受其中的傷害,事中干預也是這樣。
《規定》要求,網絡信息服務提供者應當建立健全用戶賬號信用管理體系,將涉網絡暴力信息違法違規情形記入用戶信用記錄,依法依約降低賬號信用等級或者列入黑名單,並據以限制賬號功能或者停止提供相關服務。
趙精武說,建立健全賬號信用管理機制,能夠很好地起到震懾,同時網暴信息留痕的功能。因為在實踐當中,經常有一些人冒充施暴人和受害者的近親屬,假借這些名義來通過引流的方式提高自己賬號的知名度。通過建立這樣的機制,使得大家能夠從全流程上控制網暴信息流轉的同時,讓大家不敢隨意去從事網暴行為。
健全網絡暴力信息防護功能 完善私信規則
在遭遇網絡暴力時,《網絡暴力信息治理規定》中有哪些具體措施保護用戶的權益呢?
《規定》提出,網絡信息服務提供者應當建立健全網絡暴力信息防護功能,提供便利用戶設置屏蔽陌生用戶或者特定用戶、本人發布信息可見範圍、禁止轉載或者評論本人發布信息等網絡暴力信息防護選項。
網絡信息服務提供者應當完善私信規則,提供便利用戶設置僅接收好友私信或者拒絕接收所有私信等網絡暴力信息防護選項,鼓勵提供智能屏蔽私信或者自定義私信屏蔽詞等功能。
劉曉春說,規定實際上是對於用戶給了很多個性化設置的能力,比如說評論範圍或者私信領域,都給到了用戶可以去屏蔽特定的用戶,去確定自己信息發布可見範圍,包括一鍵防網暴,把自己放到一個不受干擾的環境裏面。對於私信也可以定向去設置接收,能接收誰的不能接收誰的,白名單黑名單這樣的設置。
《規定》提出,網絡信息服務提供者發現網絡暴力信息風險涉及侵害未成年人、老年人、殘疾人等用戶合法權益的;侵犯用戶個人隱私的;若不及時採取措施,可能造成用戶人身、財產損害等嚴重後果的等情形,應當為用戶提供網絡暴力信息防護指導和保護救助服務,協助啟動防護措施,並向網信、公安等有關部門報告。
另外,《規定》還要求網絡信息服務提供者及時保存網絡暴力相關證據,及時受理處理投訴、舉報。
多部門協同工作機制 有效監管網絡暴力
此次施行的《網絡暴力信息治理規定》中明確,網信部門會同公安、文化和旅遊、廣播電視等有關部門依法對網絡信息服務提供者的網絡暴力信息治理情況進行監督檢查,實現對網絡暴力的全方位治理。
《規定》提出,網信部門會同公安、文化和旅遊、廣播電視等有關部門建立健全信息共享、會商通報、取證調證、案件督辦等工作機制,協同治理網絡暴力信息。
公安機關對於網信、文化和旅遊、廣播電視等部門移送的涉網絡暴力信息違法犯罪線索,應當及時進行審查,並對符合立案條件的及時立案偵查、調查。
趙精武表示,這種多部門協同工作機制更能有效地從多個監管路徑預防和控制網絡灰黑產操縱的惡性網絡暴力事件,也契合《規定》提及的堅持源頭防範、防控結合、標本兼治、協同共治的治理原則。
