大公文匯全媒體報道,今日(16日)上午,農夫山泉委託香港律師,在其微信公眾號平台向香港消委會發律師函,批消委會犯三錯誤,包括適用標準錯誤、標準判斷錯誤及明顯主觀誤導。
香港消委會在最新一期《選擇》月刊中指,在臭氧消毒副產品測試中,發現百歲山及農夫山泉的溴酸鹽含量達歐盟上限(每公升3毫克)。
此外,文章還指攝取大量溴酸鹽,可引致噁心、腹痛、嘔吐及腹瀉,嚴重情況甚或影響腎臟及神經系統。
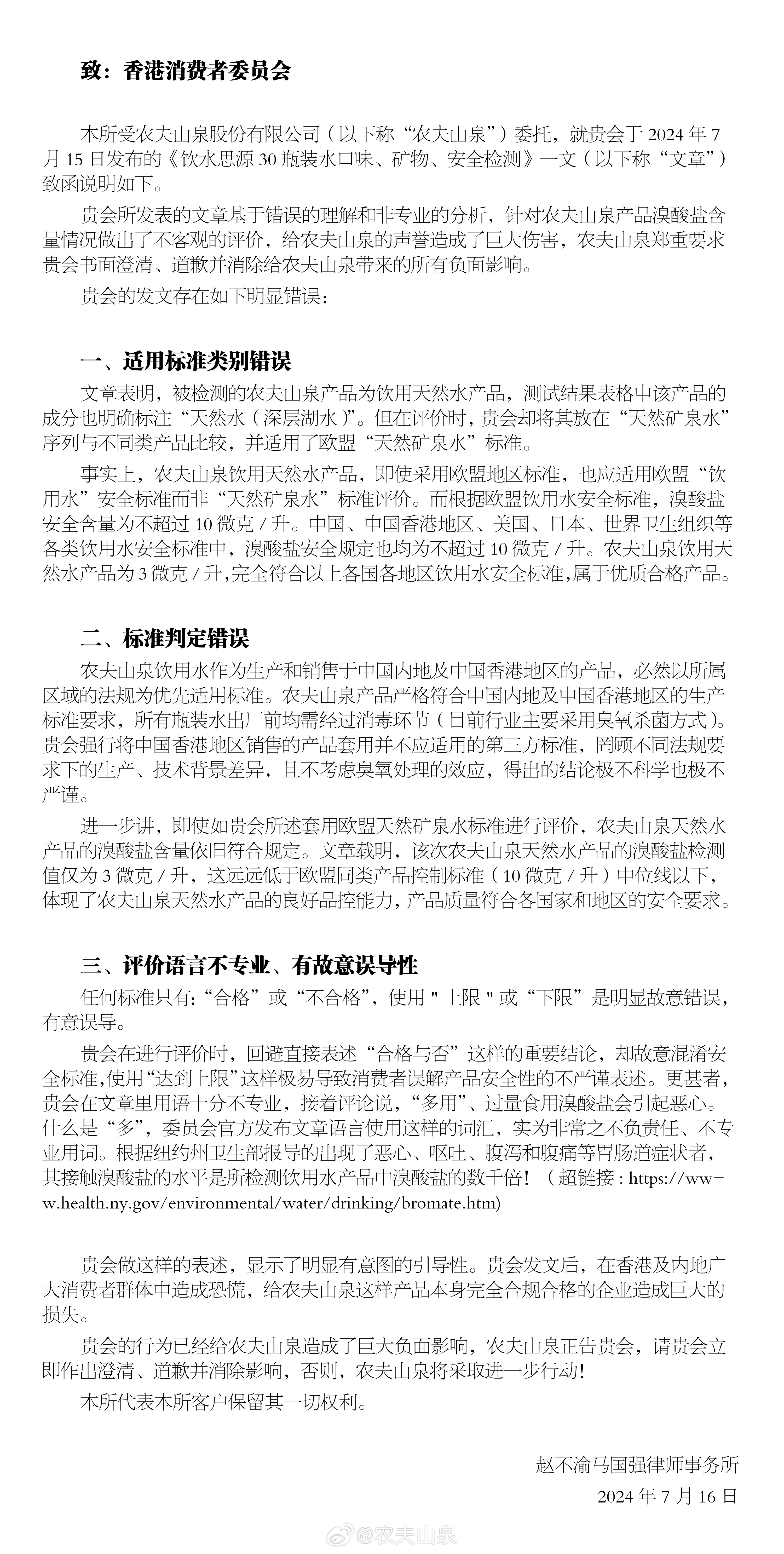
律師函指,《選擇》月刊文章基於錯誤的理解和非專業的分析,針對農夫山泉產品溴酸鹽含量情況做出了不客觀的評價,給農夫山泉的聲譽造成了巨大傷害,農夫山泉鄭重要求貴會書面澄清、道歉並消除給農夫山泉帶來的所有負面影響。
律師函認為,被測農夫山泉產品為飲用天然水產品,測試結果表格中該產品的成分也明確標註「天然水(深層湖水)」。但在評價時,消委會卻將其放在「天然礦泉水」序列與不同類產品比較,並使用歐盟「天然礦泉水」標準進行測試,屬適用標準錯誤。
律師函表示,農夫山泉飲用水作為生產和銷售於中國內地及中國香港地區的產品,必然以所屬區域的法規為優先適用標準。惟消委會將中國香港地區銷售的產品套用歐盟標準,且不考慮臭氧處理的效應,得出的結論極不科學也極不嚴謹,因而存在標準判斷錯誤。
此外,律師函認為,任何標準只有「合格」或「不合格」之區別,而使用「上限」或「下限」是明顯故意錯誤,有意誤導。
律師函指出,農夫山泉產品在適用的測試標準下是合格的優質產品,消委會的三大錯誤會導致香港及內地廣大消費者恐慌,並且為農夫山泉帶來巨大的負面影響,因而要求消委會澄清道歉。
相關閱讀:
編輯:言淡
關鍵詞:消委會農夫山泉飲用水律師函
評論
查看更多評論>>
加載中……
