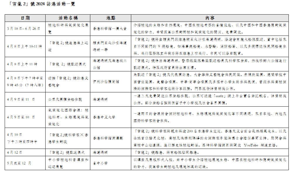
為慶祝國家第40次南極考察任務圓滿成功,中國第一首自主建造的極地科考破冰船「雪龍2」號,應香港綠色未來基金總會及香港極地研究中心邀請,將於2024年4月8日抵港,展開一連五天的訪問,向香港市民展示國家在極地科研的實力及成果。
「雪龍2」2024訪港新聞發布會於今天在中銀大廈11樓舉行,出席嘉賓包括「雪龍 2」號訪港籌委會主席馬逢國議員,綠色未來基金總會及香港極地研究中心創辦人兼「雪龍2」號訪港執委會主席何建宗院士,執委會秘書長許朝英博士,籌委會委員黃錦良先生,鑽石贊助機構中國銀行(香港)副總裁陳文先生,鑽石贊助機構九龍倉企業傳訊部主管許翠鳳女士等,並由執行委員會宣傳及公關組組長胡玉貞女士主持。
何建宗院士致歡迎辭時表示,國家非常重視「雪龍2」號首次訪港活動,除了隨船的中國第40次南極考察隊領隊兼首席科學家張北辰及「雪龍 2」號船長肖志民外,國家自然資源部將率領30人代表團訪港,包括國家頂尖極地領域科學家及大學教授。為隆重其事,籌委會亦組織了盛大歡迎儀式,包括飛行服務隊派出兩架直升機在維港上空低飛歡迎,由民間和政府船隻組成的迎船船隊,包括多艘標誌性的民船,政府則派出9艘不同部門的船隻參加,包括海事處、漁護署、環保署、海關、懲教署、入境處、水警輪及兩艘消防船,後者會噴水歡迎。陸上則有九巴8架雙層巴士車隊,貼上歡迎「雪龍2」號標誌,把熱烈的迎船氣氛帶到全港不同角落。
為讓香港各階層能更深入了解「雪龍2」號代表的國家科研實力,「雪龍2」號停泊尖沙咀海運碼頭期間將免費開放,有興趣登船參觀的市民,可於下周初起,上網實名登記。登記連結稍後載於官方 Facebook、Instagram 及小紅書社交媒體專頁「極地科研×雪龍2訪港」。由於名額有限,若登記人數多於預定名額,籌委會將採取抽籤方法分配。另外,為歡迎「雪龍 2」號訪港,大會將於4月8日在伊利沙伯體育館舉行文藝晚會,由香港學界屢獲大獎的管弦樂團、合唱團、鼓樂團等獻上精彩演出,「雪龍2」號科學家則上台分享極地考察的難忘經歷。
馬逢國議員介紹有關「雪龍 2」號極地科考船訪港相關科研的活動包括:由香港中文大學主辦的「氣候變化國際會議:極地科考、生態環境與氣候變化」、「雪龍2」號科學家及本港學生交流,與南極中山站連線,歷史性極地對話、由3月18日至6月26日在香港科學館舉行「極地科研與氣候變化展覽」、由5 月至年底的中小學極地科普講座和巡迴展覧。
馬逢國議員亦提到極地安全也是全球環境安全的重要組成部份,影響了國家和世界各地的可持續發展。「雪龍 2」號訪港盛事,為開拓香港人國際視野,栽培年輕人科研興趣,提高全民環保意識,以及培養大家對極地問題的關注。他再次感謝亦榮幸是次活動獲得政府各部門積極及大力支援,同心建立人類命運共同體,齊獻力量!
中銀香港副總裁陳文致辭時表示:「衷心感謝活動籌委會與執委會為『雪龍2』號訪港所作出的大量精心策劃、統籌與安排,為全港市民帶來一系列精彩絕倫的活動。中銀香港期望青少年在深入了解國家的極地工作後,可以積極思考未來發展路向,在國家提供的龐大機遇中,成就自己的人生夢想,為國家與香港發展作出貢獻。」
「雪龍2」號具備世界首創艏艉雙向破冰功能,更可原地360度自由轉動,搭載國際一流的海洋和考察設備。本次考察最突出的亮點是上月「雪龍2」號在南極羅斯海,成功建設了「秦嶺站」,提供重要的支援。它在完成了中國第40次南極科考,經歷五個多月的冰雪征程後,回國歸航,歷史性地以香港為首站,啟動「雪龍2」2024 訪港的五天活動,以及連串精彩活動。
