大公文匯全媒體報道,立法會《維護國家安全條例草案》委員會連續第6日開會,今日(13日)下午宣布完成條文逐項審議工作,政府亦確認《維護國家安全條例草案》的所有條文已完成審議。政府今日(13日)晚間提交修正案,供議員明天(14日)早上9時起審議。修正案中有多項修訂,並以附注列出修訂原因,不少是根據議員意見而改動。
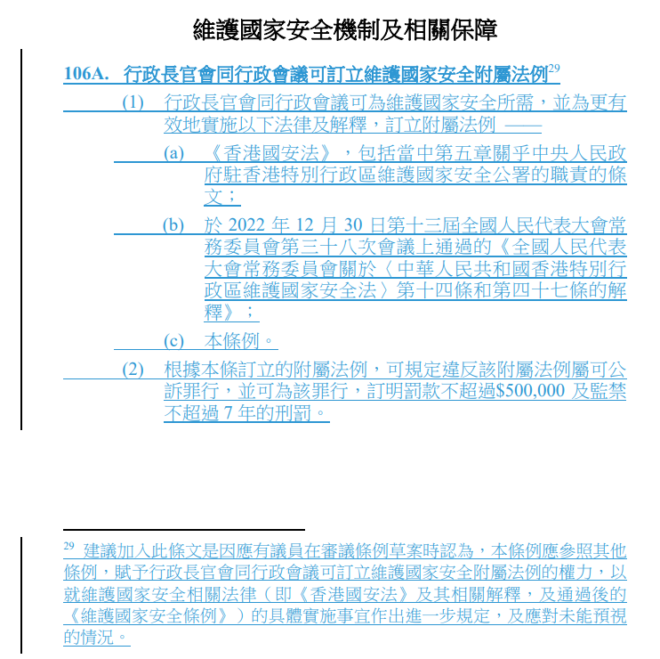
政府在修正案中建議,賦權行政長官會同行政會議可訂立維護國家安全附屬法例,以應對未能預視的情況,違附屬法例者最高可罰款50萬元及監禁7年。
法案委員會明日審議修正案。政府在其擬議修正案提交的文件中,建議賦權行政長官會同行政會議可為維護國家安全所需,並為更有效地實施以下法律及解釋訂立附屬法例,違附屬法例屬可公訴罪行,最高可罰款50萬元及監禁7年。
政府指,建議加入此條文是因應有議員在審議條例草案時認為,本條例應參照其他條例,賦予行政長官會同行政會議可訂立維護國家安全附屬法例的權力,以就維護國家安全相關法律,即《香港國安法》及其相關解釋,及通過後的 《維護國家安全條例》的具體實施事宜作出進一步規定,及應對未能預視的情況。
修正案亦加入了原本草案沒有的維護國家安全委員會(國安委)角色,以確保任何人作出執行職能上的任何決定時,須尊重並依法執行國安委的判斷和決定。
相關閱讀:
編輯:Bella
關鍵詞:23條立法修正案附屬法例
評論
查看更多評論>>
加載中……
