大公報綜合《華盛頓郵報》、法新社、半島電視台報道,美媒18日援引消息人士爆料稱,美國、以色列和巴勒斯坦伊斯蘭抵抗運動(哈馬斯)「接近達成」一項加沙地帶臨時停火協議,哈馬斯將釋放至少50名人質,換取停戰5天。美國和以色列政府澄清說,目前尚未達成協議。但提供談判場地的卡塔爾19日稱,達成協議面臨的挑戰已經很小,尚需解決實際操作和後勤問題。美媒指出,隨着加沙人道危機加劇,美以面臨的要求實現停火的壓力越來越大。
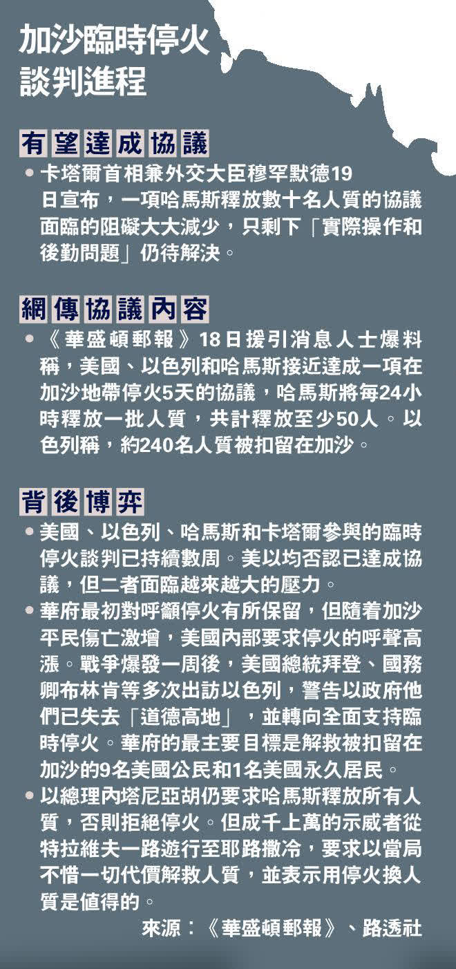
卡塔爾首相兼外交大臣穆罕默德19日在卡塔爾首都多哈與來訪的歐盟外交與安全政策高級代表博雷利會面。穆罕默德說,他對於以色列與哈馬斯就釋放人質達成協議充滿信心,並表示達成協議面臨的挑戰已經很小,困難主要存在於實際操作和後勤層面。
據《華盛頓郵報》報道,過去幾周,美國、以色列和代表哈馬斯的卡塔爾調解員在多哈進行談判,「接近達成」一項協議。根據一份長達6頁的協議條款,衝突各方將停戰至少5天,在此期間哈馬斯每隔24小時釋放一批人質,共計釋放至少50人。目前約240名人質被扣留在加沙。
以政府內外壓力激增
巴勒斯坦消息人士19日告訴新華社,卡塔爾向以色列提出了兩份方案,其一是哈馬斯釋放53名婦女兒童,換取停火3天和向加沙運送一些燃料;其二是哈馬斯釋放87人,換取以色列釋放被關押的巴勒斯坦婦孺及部分囚犯、停火5天和向加沙運送更多燃料。以色列則堅持要求哈馬斯釋放所有被扣留的「母親和孩子」,並表示願意就釋放更多人質換取更長時間的停戰進行談判。
以總理內塔尼亞胡18日稱,目前尚未達成協議。白宮發言人亦表示,尚未達成協議,但美方將繼續努力促成協議。《華郵》分析指,美國起初對於呼籲停火有所保留,但隨着加沙平民傷亡激增,美國內部要求停火的呼聲高漲。戰爭爆發一周後,美國總統拜登、國務卿布林肯等多次出訪以色列,警告以政府他們已失去「道德高地」,並轉向全面支持臨時停火。
報道稱,華府的最主要目標是解救被扣留在加沙的9名美國公民和1名美國永久居民。美國推動談判的同時,亦在與國際夥伴制定戰術營救計劃。報道稱,美軍不一定會實際參與行動,以往通常是外國軍事人員負責執行計劃。
內塔尼亞胡同樣面臨越來越大的壓力。成千上萬的示威者近日從特拉維夫一路遊行至耶路撒冷,要求以當局不惜一切代價解救人質,並表示用停火換人質是值得的。內塔尼亞胡18日首次承認,以色列恐將失去國際社會對其進攻加沙的支持,「如果沒有人道主義援助,即使是最好的朋友也很難長期支持我們。」
18日,德國總理朔爾茨與內塔尼亞胡通電話時呼籲在加沙實行人道主義暫停。19日,土耳其外長菲丹警告說,土耳其不排除與以色列斷交,但這一決定必須與多個國家同時作出,以達到更好效果。
希法醫院淪「死亡地帶」
以軍19日持續轟炸加沙。世界衞生組織說,加沙最大的醫院希法醫院已淪為「死亡地帶」,情況令人絕望。巴勒斯坦媒體稱,以軍18日要求該醫院內人員在1小時內撤出,約2500名流離失所者、能夠移動的傷患和醫護人員被迫離開。以軍否認下達強制撤離令,但一名被迫撤離的巴勒斯坦人說:「我們在槍口威脅下離開。醫院內外到處是坦克和狙擊手。」
世衞組織稱,291名無法移動的傷患和25名醫護留在醫院內。由於缺乏醫療物資,傷口感染的情況非常嚴重。19日,留守希法醫院的31名早產嬰兒、6名醫護和10名醫院員工家屬被轉移至加沙南部,並將被送往埃及。
(來源:大公報A18:國際 2023/11/20)
