(香港文匯報記者 周紹基)虛擬資產交易平台JPEX涉嫌詐騙,引發全城關注。今次涉案的JPEX涉嫌誤導投資者正在申請牌照,令不少市民受騙,有意見認為證監會應公布申請牌照的平台名單。上周曾拒絕透露申請名單的證監會,昨日從善如流,指基於公眾要求決定公開名單,方便公眾辨別平台有否虛假陳述。行政總裁梁鳳儀昨宣布4招加強虛資平台監管,包括公布虛資平台申請者名單、發布可疑的虛資平台名單、推出一系列公眾宣傳活動,以及加強情報搜集和採取法律行動。
4交易所申牌照 今後加強情報搜集執法
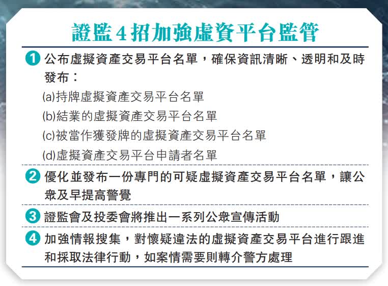
鑑於近期公眾對不受監管的虛擬資產交易平台的關注,證監會昨表示正採取多項措施(見表),以加強信息發布和投資者教育。其一是公布虛資平台申請者名單,證監會今後將在網頁公布4份名單,包括虛擬資產交易平台持牌名單、結業平台名單、被當作獲牌的平台名單,以及應公眾要求的「虛擬資產交易平台申請者名單」。目前位列「虛擬資產交易平台申請者名單」有4家平台,包括HKbitEx、Victory Fintech、HKVAX及Hong Kong BGE。
將專門發可疑虛資平台名單
而為協助公眾更容易識別在港營運的可疑虛擬資產交易平台並提高警惕,證監會將優化並發布一份專門的可疑虛擬資產交易平台名單,該名單將在證監會網站上清晰刊載並方便查閱。
證監會強調,位列申請者名單的平台,最終可能不獲發牌,並被要求結束其在香港的業務。因此,證監會提醒,投資者應選擇已經持牌的平台交易。
梁鳳儀:會加強投資者教育
梁鳳儀昨解畫指,現時有很多不同的平台,都報稱正在申請證監牌照,或是準備申請證監牌照,未來投資者只要到證監會網站查閱有關名單,便可確立有關機構是否有申請,但這在名單內,不等於有關機構的所有事項,都符合證監會新監管框架裏的所有要求。她續表示,會加強投資者教育,以提高防騙意識,冀公眾對投資虛擬資產的潛在風險有更多認識。
證監會發牌科總監兼金融科技組主管黃樂欣表示,今次JPEX事件也顯示,證監會可加強包括「無牌公司及可疑網站名單」、發出警告,以及投資者教育在內的信息發布方式,以幫助投資大眾更加理解可疑網站或虛擬資產平台所帶來的潛在風險。若先前被當作獲發牌的虛擬資產平台的牌照,無論申請被批准、撤回或拒絕,證監會將把該平台的名稱,轉移至「持牌虛擬資產交易平台名單」或「結業的虛擬資產交易平台名單」中。
林健鋒:宣傳訊息冀更貼地
除了證監會出招外,JPEX涉嫌詐騙案亦將提交到立法會討論。立法會財經事務委員會將於10月9日,討論虛擬資產平台的規管,委員會主席林健鋒指,已邀得證監會主席雷添良、梁鳳儀親身出席,就事件為公眾解畫。他期望,證監會日後能盡快公布可疑機構名單,並推出貼地的宣傳手法,令投資者及時防範,同時推動行業向前發展。
林健鋒表示,JPEX事件反映相關的監管機構及政府部門,在規管及宣傳教育上有所不足。對於梁鳳儀昨日宣布4招加強虛資平台監管,林健鋒形容,這是「遲來的春天」,相信新安排能夠加強市場透明度和投資者信心,令投資者有更具體和清晰的資訊,亦有利於傳媒及公眾的監察。
他認為,證監會未來應以更貼地的方式,向公眾宣傳訊息,包括舉行記者會、運用社交平台及時更新資訊等,特別是遇到類似今次的突發事件,應加強即時處理和危機處理效能。
被指執法反應慢 證監稱去年已調查JPEX
虛擬資產交易平台JPEX涉嫌詐騙,涉款逾14億元,轟動全港。對於有意見認為,證監會當初落實提供1年過渡期,讓在港營運的虛擬資產平台繼續無牌經營,成為了監管的漏洞,證監會行政總裁梁鳳儀昨日回應指,過渡期是基於市場情況而設立,也是個必要過程,並非縱容不法分子。她表示,今次事件反映監管對推動行業發展的重要性,而制訂虛擬資產監管規定的原意,是提供一個受監管的渠道,讓投資者的資產受到保護。
監管對行業發展更顯重要性
證監會發牌科總監兼金融科技組主管黃樂欣補充說,設立過渡期是為了讓已在港經營的平台,有合理時間申請牌照、改善內部監控和遵守監管法規,以及讓無意領取牌照的平台,能夠有序地結束在港業務,並且停止其推廣行為,強調早已向業界清楚表達有關要求。她續稱,無論有否設立過渡期,不法分子依舊會繼續做違法行為,她提醒大眾要保持警惕。
新例生效後才有更全面權力
被問及證監會今次的執法行動,反應是否太慢,梁鳳儀重申,自從今年6月1日虛擬資產相關的監管法例生效,證監會能取得更全面的權力,調查違法的宣傳後,過去3個月已不斷對JPEX案搜集證據。但她強調,調查需要一定的時間,亦要讓調查目標回應,強調一直就懷疑欺詐的案件與警方溝通。
證監會法規執行部執行董事魏弘福表示,證監會在2022年已發覺JPEX有可疑之處,包括JPEX對外聲稱取得部分牌照,但證監會調查後發現他們並未取得相關牌照,到今年的4月至5月,證監會更陸續接到投資者的投訴,其後注意到他們推出息率高達近20厘的投資產品,並邀請KOL大肆宣傳,向投資者推銷其高息產品及由該平台發行的虛擬貨幣。
就懷疑欺詐個案已轉介警方
他續表示,在6月1日《打擊洗錢及恐怖分子資金籌集條例》生效後,證監會才有更全面的權力,向涉嫌違法的平台展開調查。6月至9月證監會經過搜證,至9月收到懷疑欺詐個案,遂將案件轉介警方。
梁鳳儀強調,虛擬產品平台若要讓散戶投資,須經證監會審視及取得證監會的發牌,並要滿足一系列證監會的指引要求,才能獲准向散戶提供服務,強調有關條例及要求一直是清晰的。
正推出防詐騙公眾教育活動
她認為,現時保障投資者的措施已有很多,但亦無法完全排除詐騙,而最重要的是,不會因為市場出現懷疑違法行為,就改變了香港發展虛擬資產的大方向。她透露,證監會及投委會近期正推出一項關於防詐騙的公眾教育活動,並會循多渠道多方式進行投資者教育,提升大眾對虛擬資產及欺詐的認識。
(來源:香港文匯報A10:要聞 2023/09/26)
