(大公報 記者 湯嘉平)在中美科技戰中,芯片佔有非常重要的角色。而香港在微電子產業上本身具備基礎研究等諸多優勢,可以與大灣區其他城市強強聯手,發揮一加一大於二的作用。
香港科技大學(廣州)功能樞紐微電子學域主任須江教授近日接受《大公報》訪問時表示,製造芯片的產業鏈非常長,因此需要大量的土地資源,而目前沒有一個灣區城市擁有具備整條產業鏈的條件。他認為香港可以用好河套深港科技創新合作區,在科研開發領域參與大灣區微電子的建設,在大灣區其他城市建立廠房或與當地廠房合作。他指出,隨着產業鏈的興起,大灣區會湧現很多人才缺口,所以要鼓勵本港微電子人才赴灣區內地城市就業。
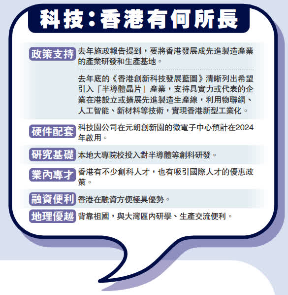
去年底發表的《香港創新科技發展藍圖》,清晰列出希望引入「半導體晶片」產業(包括芯片),支持具實力或代表的企業在港設立或擴展先進製造生產線,利用物聯網、人工智能、新材料等技術,實現香港新型工業化。
一塊芯片的誕生,除了要有先進的科研成果,還要有前端設計、中端製造和後端封裝、測試的環節。「整個微電子產業,並非是某一個具體的一兩個領域就能夠涵蓋,我們稱之為產業鏈,但其實它更像一棵產業樹,非常繁茂。」須江教授說。
統籌規劃 連結上下游
根據港深創新及科技園網頁顯示,該園區將重點關注科技研發、高等教育和文化創意板塊,其中科技研發部分將重點發展微電子領域。須江教授表示,香港有很強的科研基礎,又有「背靠祖國,面向世界」的優勢,應該用好河套深港科技創新合作區這塊土地,在科研方面繼續為國家微電子產業發光發熱。
「現在在整個大灣區範圍內,已經初步形成了八個比較大的產業鏈聚集區,主要集中在深圳、廣州和珠海。」須江教授表示,香港受制於土地資源,在搞好科研的同時,需要在大灣區內地城市建立廠房、生產線,或者與當地廠房合作。不過,現在各聚集區之間並未見到明確分工,與香港這邊更未有成熟的合作機制,這方面有待進一步統籌和規劃。
「對於一個產業來講,它的上下游和相關產業是否在某個地區相對集中,易於交換、交流,這是一個很重要的產業形成的標誌。」須江教授說。
產業鏈的興起更會大大增加就業機會。須江在位於廣州南沙的科大廣州校園做研究前,於香港清水灣校園本部擔任電子及計算機工程學系教授一職,並已在科大本部從事十幾年的研究工作,對香港和廣州的微電子生態有深入了解。
做好培訓 打造人才庫
須江教授認為,香港由於微電子產業鏈的不齊全,本地微電子人才的就業機會有限。但大灣區作為中國前三大電子產品設計和生產中心,又有許多國際級公司總部在大灣區,加上產業鏈的聚集效應,未來的人才缺口將會愈來愈大。「有統計數字顯示,中國到2025年,將會出現30萬微電子人才的缺口。」他又指出,不僅是中國有人才缺口,其他地區如美國、歐盟、韓國、日本亦有很大的微電子人才缺口,故大灣區必須重視人才的引進,與世界搶人才。
為了進一步做好人才培養和儲備工作,須江透露正向有關部門提出開設微電子學本科課程的申請,冀向社會輸送微電子本科人才,緩解人才缺口。
「教育、投資和國際交流都是香港的優勢,香港至少要在這三方面加大投入。」須江教授認為,香港在發揮自己特長的同時,與灣區各城市互補、合作,完善灣區產業鏈,方能發揮一加一大於二的效果。
突破樽頸|研發光芯片 合力追趕歐美
香港科技大學(廣州)功能樞紐微電子學域主任須江教授現時亦是香港智能晶片與系統研發中心的一員。須江透露,自己在中心正參與研發光電融合芯片(俗稱「光芯片」),這種新一代的芯片可以突破現有技術樽頸,提高計算速度和解決傳輸帶寬問題。「美國在光芯片技術上,已經在個別領域中推出了第一代,國際上正在做第二代的產品開發。我們現在希望能夠在這方面不要落後於歐美太多。」
須江教授曾在美國貝爾實驗室、NEC美國實驗室、初創公司Sandbridge Technologies(已被Qualcomm收購)任職,參與研製並成功實現了兩代智能手機的多核處理器片上系統芯片。他於2007年加入香港科技大學,研究領域為集成電路及其設計工具,已開發和開源八個集成電路設計工具。
香港曾自主設計生產芯片
對於香港的芯片研發實力,須江說香港在上世紀曾是半導體重鎮,能自主設計生產芯片,當中包括「龍珠芯片」,故香港有一定的芯片製造基礎。
因此,現在的微電子研究領域都在研發更新的芯片技術。例如須江教授參與研發的光電融合芯片。
須江表示,光芯片可以幫助未來的資訊系統變得更快、更加節省能量,同時造價也會降低。他表示:「客觀來講,在微電子領域,國家和香港較歐美而言依然是個追趕者。」
互補共贏|經港接東盟 打入國際市場
一國兩制研究中心近日與香港資訊科技協會、互聯網專業協會、廣東省粵港澳促進協作會聯合發布《發展香港先進製造業 構建大灣區世界級創科產業鏈報告》,其中在微電子製造業發展板塊,中心認為,香港與大灣區城市在產業鏈上有分工和合作的潛能,包括處於上游的研發合作、中上游的共享中試平台以及中下游的大灣區製造與香港封裝和銷售渠道相結合。
一國兩制研究中心高級研究主任朱岩向大公報記者表示,香港在微電子產業鏈方面,有諸多與大灣區合作的潛能。例如上游的研發合作方面,大灣區企業較集中在集成電路設計方面,而香港出眾的科研力量就可以與大灣區內地城市開展IC設計聯合研發。其次是共建大灣區IP核資源池。而在全產業鏈研發方面,她指香港也可以從EDA(電子設計自動化)、半導體設備、材料、封裝、測試等各環節成為內地研發部門的研究夥伴。
中上游方面,朱岩指特區政府可與大灣區內地城市政府合作,打造大灣區中試平台聯盟。對獲認可的科研機構及企業研發原型,在中試平台聯盟中開展中試給予補貼。
至於中下游,朱岩建議,經大灣區中試平台聯盟測試成功芯片技術可在大灣區內地企業量產,而政府應該鼓勵大灣區企業利用香港3D-IC的先進封裝技術。其次,她認為大灣區企業亦可充分利用香港連接東盟等國際市場的網絡渠道。
(來源:大公報A4:要聞 2023/09/19)
