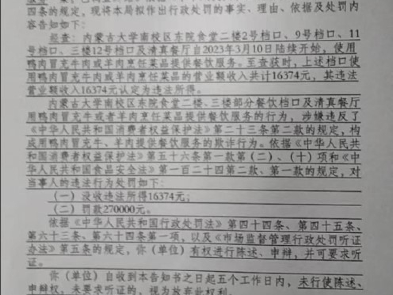
大公文匯全媒體報道,內蒙古大學南校區食堂涉嫌用鴨肉冒充牛、羊肉提供餐飲服務,被當局罰款27萬元人民幣。調查指,該食堂多個檔口及清真餐廳,自今年3月起使用鴨肉冒充牛肉或羊肉提供餐飲服務,處以沒收違法所得1萬6千多元,及罰款27萬元人民。
另外,值得一提的事,內地火鍋店頭部品牌「巴奴火鍋」近日亦被曝出在羊肉製品中添加鴨肉成分,品牌官方已做出「憑羊肉卷支付記錄領1000元」的通知,據悉此次賠償總計835.4萬元。
編輯:喬一
關鍵詞:羊肉鴨肉食品安全內蒙古
評論
查看更多評論>>
加載中……
