(香港文匯報記者 文森、金文博)超強颱風「蘇拉」來勢洶洶,天文台預測今日香港將受其影響,懸掛八號烈風或暴風信號,並有可能在稍後改發十號風球。「蘇拉」威力與2018年破壞力極強的「山竹」相若,其間風暴潮會令維港、吐露港及大澳水位大幅上漲,甚至打破「溫黛」所創的歷史紀錄。面對「山竹2.0」來襲,香港特區政府20多個部門總動員部署防風,以及作好善後預案,更罕有地提前宣布全港學校今日停課一天。特區政府政務司司長陳國基昨日在跨部門記者會上指出,倘颱風造成極端情況,例如重演「山竹」期間大量樹木倒塌的情況,使市民無法上班,政府會適時建議全港停工,但他個人認為:「相信在多方準備下,發生這種(全港停工)情況的機會不大。」
截至昨晚7時,「蘇拉」集結在香港之東南偏東約360公里,以時速約10公里,移向廣東東部沿岸。天文台預測,「蘇拉」今日至明天最接近香港,八號烈風或暴風信號會在今日維持,甚至可能改發十號風球。
香港對上一次掛十號風球是2018年「山竹」,天文台台長陳栢緯昨日在聯合記者會上指出,「蘇拉」的風力不亞於「山竹」,「預測它會相當接近香港或在香港以南掠過,這種情況是較差的,風暴潮的情況有機會與2018年『山竹』襲港時相若,另一個可能性是它在香港以東地區已先登陸,例如汕尾至深圳一帶,然後在香港北面掠過,屆時風暴潮的影響較小,但現時我們評估它在香港或香港以南掠過機會較大。」
陳國基:提前部署比預備不足好
「蘇拉」帶來的風暴潮會令維港、吐露港的水位大幅上漲,接近1962年「溫黛」襲港期間所創的歷史紀錄;大澳水位亦可能破2017年「天鴿」的紀錄。
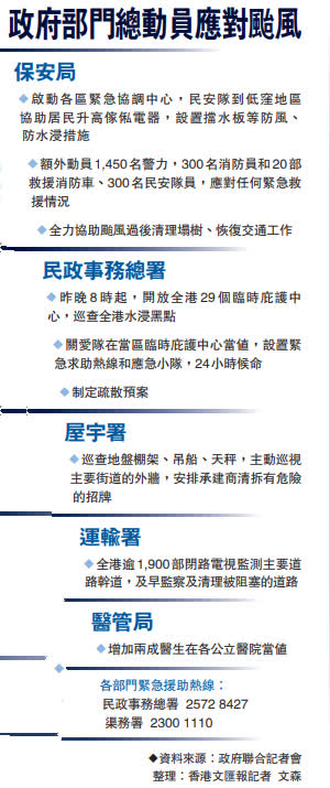
汲取「山竹」襲港的經驗,特區政府提前作好準備,昨晨召開跨部門督導委員會會議,超過20個部門參與,由陳國基統籌、保安局督導,就水浸、倒樹、救援、交通等各方面情況提前部署,制定應急和颱風過後的善後預案。
陳國基表示,「蘇拉」路線仍存在不確定性,但提前部署,總比預備不足為好。為此,警方多動員1,450名警力,消防多準備300名消防員和20部消防車,民安隊動員300名隊員,應對颱風期間的緊急情況。醫管局動員較平時多20%的醫生駐守各公立醫院,全港急症服務颱風期間24小時候命。
為預防水浸風險,民政事務總署昨晚8時起開放全港29個臨時庇護中心,供有需要市民入住,主動聯絡鯉魚門、大澳、吐露港一帶和杏花邨等較易受水浸影響地區的居民代表,呼籲居民及早防風,或到臨時庇護中心暫住。巡查全港水浸黑點地區,清理渠道,提前設置擋水板和沙包,並向當區居民派發沙包。南區和荃灣區關愛隊隊員和義工隊伍,已派員探訪當區居民,提醒他們做好防風措施和提供適切支援。
全力避免重蹈「山竹」大混亂覆轍
「山竹」當年吹襲香港期間,出現大面積倒樹,令風暴過後,香港公共交通混亂,大批市民在公路徒步,甚至攀越倒樹歷盡艱辛上班去,汲取有關經驗,政府這次動員消防、路政署、運輸署、發展局工務科等各部門應急小隊,準備大量夾斗車、鏈鋸和運輸車輛,確保風暴過後能最快速恢復公共交通服務。
陳國基將率領政府高層和專家委員會評估情況,若出現類似「山竹」期間的極端情況,政府會發出全港停工的建議。他並呼籲市民不要掉以輕心,切勿進行「追風呀、睇浪呀」等行動。
歷年襲港超強颱風中心風力 (時速)
蘇拉:185公里至210公里
山竹(2018年):175公里至250公里
天鴿(2017年):185公里
約克(1999年):130公里
愛倫(1983年):205公里
溫黛(1962年):185公里
政府未雨綢繆 宣布全港今停課
特區政府昨日召開跨部門記者會公布防風措施,並提前宣布今天全港停課。何文田創知中學校長黃晶榕昨日接受香港文匯報訪問時讚揚,特區政府是次未雨綢繆作出跨部門協調,制定各項防災措施,既體現了特區政府重視市民的生命安全,又能夠避免全港開學日出現大混亂,其工作及努力值得肯定。
教育界讚賞 讓師生更安心
黃晶榕透露,教育局相關人員其實一早有與學界緊密溝通,協商好應對方案,所以數日前學界對今天停課早已有心理準備。這次特區政府提前了大半日宣布,讓師生都更加安心,不用像以前那樣要半夜起床留意訊息,因此教育界普遍都讚賞特區政府這次的做法。
對「未開學先停課」,他認為,這無論對中學、小學或幼稚園的影響都不大,全港學校大多只是將開學禮順延至下周一(4日)才舉行,對全學年的學校教育影響微乎其微。
他以該校為例,指原定今日上午全校師生舉辦開學禮,9月4日上午讓班主任處理班務,現在則將安排合併處理,對學校整體運作「幾乎沒有影響」。
觀塘區家長教師會聯會主席畢禕昨日接受香港文匯報訪問時亦歡迎特區政府關顧社會需要,提早超過12小時宣布停課決定,可讓學生及家長,尤其是要跨境上學的學生不用「頻撲」,且安全有保障。對幼稚園及小學家長而言,更可有充足時間及早準備,例如安排託管或居家照顧等,值得給予正面評價。
畢禕提到,停課安排會對學校和老師或有較大影響,因為開學日為星期五,當天的工作需要推遲順延至星期一,可能加重老師的工作壓力,不過對於家長和學生而言,「應該不會造成什麼大問題。」
教育局通知學校詳細安排
特區政府教育局局長蔡若蓮昨日在Fb表示,在公布停課安排後,教育局已向全港學校發出電郵通知詳細安排,局方會與學校保持聯絡,提供適切的協助,又呼籲市民在風暴期間留在室內,注意個人安全,並留意最新的天氣資訊及新聞公布。
(來源:香港文匯報A01:要聞 2023/09/01)
