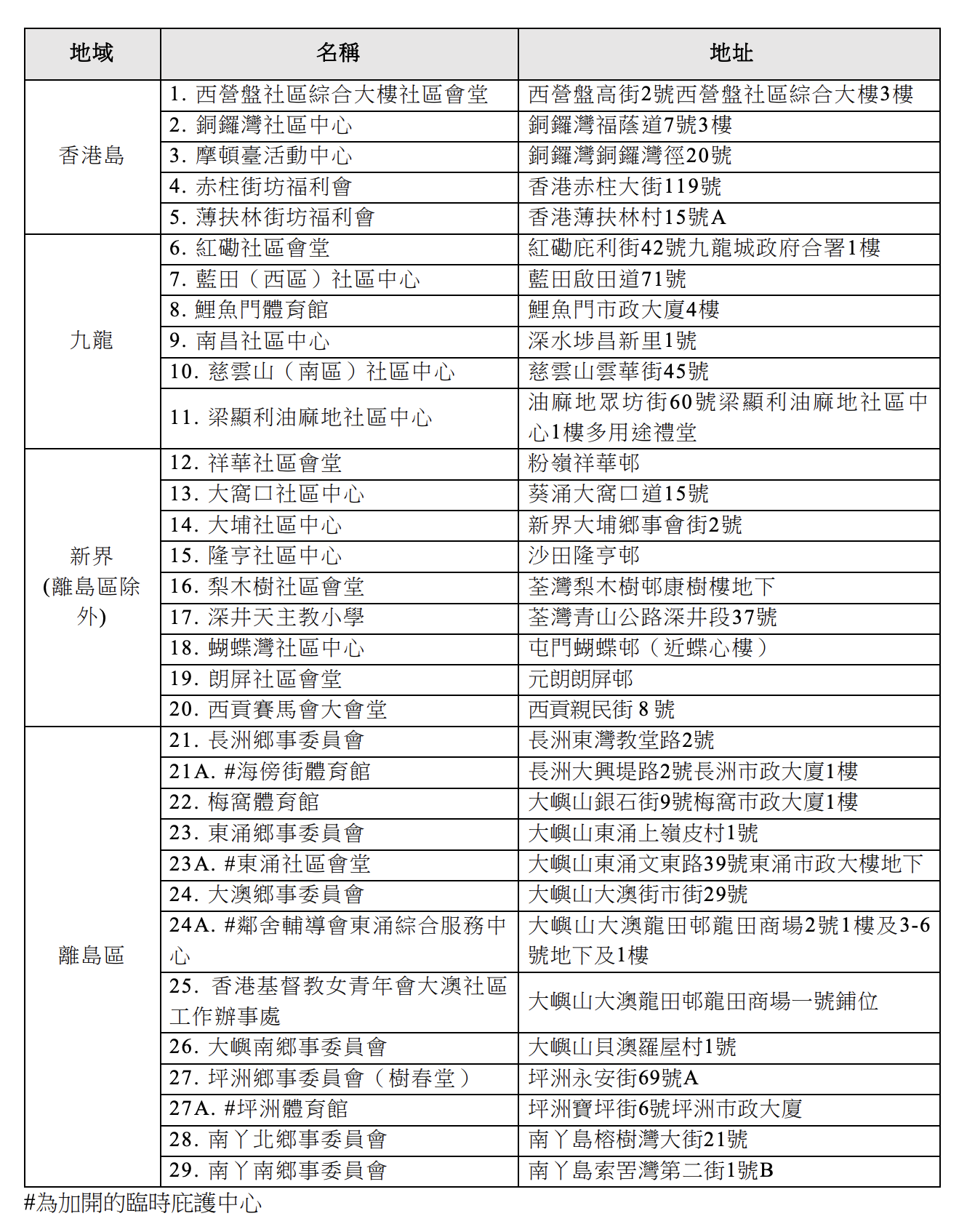
大公文匯全媒體報道,因應超強颱風蘇拉最新情況,民政事務總署今日(31日)已為有需要人士,於離島區加開4個臨時庇護中心。
四個臨時庇護中心為:海傍街體育館(長洲大興堤路2號長洲市政大廈1樓)、東涌社區會堂(大嶼山東涌文東路39號東涌市政大樓地下)、鄰舍輔導會東涌綜合服務中心(大嶼山大澳龍田邨龍田商場2號1樓及3-6號地下及1樓)及坪洲體育館(坪洲寶坪街6號坪洲巿政大廈)。
市民可致電熱線25728427查詢相關情況。
更多閱讀:
編輯:林犀
關鍵詞:颱風蘇拉庇護中心
評論
查看更多評論>>
加載中……
