(香港文匯報 記者 方俊明 珠海報道)「港車北上」政策7月1日起正式實施,當日香港單牌機動車在廣東高速公路各收費站出口通行達128車次,到「港車北上」實施首個周末(7月8日至9日)更大幅增多,港人駕駛機動車輛通行廣東日趨便捷。香港文匯報記者12日從廣東聯合電子服務股份有限公司獲悉,目前廣東全省至少174條高速公路的4,500多條混合車道已100%完成車道軟件升級部署工作。接下來,將會同廣東全省各路段加速完成「港車北上」高速公路聯網收費工作,與香港相關發行合作方溝通,做好「港車北上」ETC(電子不停車收費)發行工作,進一步便利香港居民駕車「北上」。
「『港車北上』是粵港澳大灣區互聯互通領域的一項重要政策。」廣東聯合電子服務股份有限公司有關負責人表示,作為廣東省交通集團直屬企業,該公司負責實施廣東省高速公路聯網收費和推廣「粵卡通」ETC工作。針對「港車北上」通行廣東省內高速公路相關需要,該公司多措並舉推動「港車北上」項目落實落地。其中,該公司牽頭組織召開廣東全省聯網收費路段收費系統第一季度技術專題會,明確參照「澳車北上」模式,對車道軟件做適應性升級改造,滿足「港車北上」車輛通行。
積極與香港相關發行合作方溝通
據了解,目前已完成車道軟件升級的廣東高速路段,可實現人工收費車道手動錄入「港澳車牌信息」功能,滿足港澳單牌車輛駛入高速公路需求;同時廣東各大高速公路收費站也實施自動識別設備升級改造,進一步提升自動識別港澳單牌車輛功能。
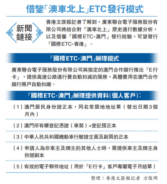
廣東聯合電子服務股份有限公司有關負責人透露,該公司參加國家交通運輸部路網監測與應急處置中心組織的「港車北上」高速公路通行工作專題會議,深入研究港澳車車牌規則與現有收費系統的兼容性,初步確認ETC發行服務監管平台的接口升級模式。目前該公司會同廣東全省各路段正加速保質保量完成「港車北上」高速公路聯網收費工作,將按照廣東省交通運輸廳「提高港澳車輛使用ETC通行省內高速扣費的便利性」的要求,積極與香港相關發行合作方溝通,做好「港車北上」ETC發行工作,為香港居民駕車「北上」提供更加高效與安全的出行服務。
車主:期待港車ETC盡快落地
香港車主陳先生告訴香港文匯報記者,他是上周五到周日首次駕車往返粵港兩地,原來身邊幾個車主朋友都擔心的港珠澳大橋收費站如何收費、口岸通關是否便捷、能否行駛上高速公路等「痛點」問題,其實都有陸續解決,比預期速度都要快。「不過相比大橋收費站可申辦使用香港快易通ETC,無需停車就可繳費通過,在廣東上其他高速公路仍需人工收費,期待『國標ETC·香港』能盡快落地,或者香港快易通ETC也可擴展到廣東高速公路網。」
「上周末駕車帶上家人到廣東度假三天,通關過程比較方便。」陳先生表示,由於港珠澳大橋收費站支持香港「快易通」ETC收費方式,因此不少港車車主都選擇使用香港快易通ETC,無需停車就可繳費通過。而在港珠澳大橋珠海口岸,由於不少澳門單牌車亦北上,因此看到港澳單牌車都在輪候通關。」他說,珠海口岸通關速度總體上還是挺快的,比以往坐穿梭巴士等方式省時了許多。經過備案的司機車輛都可以使用「一站式」系統快速通關,司機無需下車,就在駕駛室進行刷卡、撳指紋、人臉識別,「當時我不需1分鐘時間便完成了邊檢和海關的入境手續辦理」。
至於「港車」上廣東的高速公路問題,陳先生透露,他駕駛的港車在上周末多次上下高速公路都沒問題,不過識別車牌的方式在不同收費站仍有所不同。其中一個高速公路人工收費車道手動錄入「港澳車牌信息」功能,而另外一個收費站則可自動識別港澳單牌車輛後,再人工收費。「當時收費站的工作人員也稱,不同的收費站在實施自動識別設備升級改造,如出現不能自動抬桿等異常情況,可等待現場工作人員處理。」陳先生說,收費站的工作人員還透露,相關部門和技術單位正加快推進「港車北上」ETC工作,相信在借鑒「國標ETC·澳門」經驗的基礎上,很快會推出「國標ETC·香港」,屆時「港車北上」將更加方便。
(來源:香港文匯報A10:縱橫大灣區 2023/07/13)
