透析治療(洗肚)是一種腎功能替代治療,腎衰竭患者(腎友)在腎過濾率較低時利用科技改善其生活質素。現今醫療技術先進,相對舊有科技更人性化,更切合腎友需要。洗肚過程複雜,醫護人員透過與患者及其照顧者溝通,一同商討合適的模式後,才會讓腎友在適當的時機開始洗肚。除了接受一連串訓練課程外,更重要的是醫護人員悉心跟進,逐步將洗肚融入腎友生活中,讓腎友適應新生活。
透析治療之目的包括:
一、排出身體內的毒素和水分,減低腎病症狀。
二、維持腎友的正常生活,並提高其生活質素。
三、減低生活上的不便和壓力,促進身心健康。
四、維持剩餘腎功能,是進行腎臟移植手術前的過渡期。
個案分享:向腎友提供優化透析治療的建議
一、及早計劃透析治療
慢性腎病第三期開始計劃洗肚會帶來以下好處:
- 避免尿毒症,並減輕尿毒症病徵
- 維持正常血小版功能,減少出血風險和促進傷口癒合
- 避免緊急手術帶來的風險及術後併發症,減少額外醫療程序和發生細菌感染及敗血症機會
- 給予腎友充裕時間作心理準備,安排日後透析治療的時間表
- 安排接受治療後的出院時間,可縮短住院時間
- 最重要的是,及時開始透析治療有助保護剩餘腎功能
為優化洗肚腎友的透析治療,建議洗肚腎友可個人化透析療程,選擇合適的洗肚水和濃度,以及留置方式。透過提升透析模式的彈性,因應生活需要而選擇使用「手洗」或「機洗」。
二、保護剩餘腎功能
對於保護剩餘腎功能有以下建議:
- 節制每日飲水量,並實行「低鈉、低磷」飲食方式
- 服用降血壓/糖藥物,控制血壓/血糖水平,並降低體內尿蛋白
- 如須進行磁力共振、電腦斷層掃描或「通波仔」手術,請告知醫護人員有慢性腎病
- 選擇合適的生物相容洗肚水
- 建議腎友儘早接種流感、新冠疫苗
- 進行適量運動,保持身心健康
- 合適的洗肚方式及洗肚水
- 準確記錄透析情況
- 避免服用成分不明中西成藥及保健產品、傷害腎臟的藥物(消炎止痛藥物、顯影劑)
- 避免感染和發炎,注意換水程序及導管護理
為提高腎友生存率,必須保護其剩餘腎功能。失去剩餘腎功能會導致身體水分和鈉質過高,出現高血壓、高血鉀/磷、貧血、尿毒上升等症狀。之後,其心肌會日漸增厚,並出現心血管疾病,更讓腎友疲倦乏力、缺乏營養,無法應付日常生活。
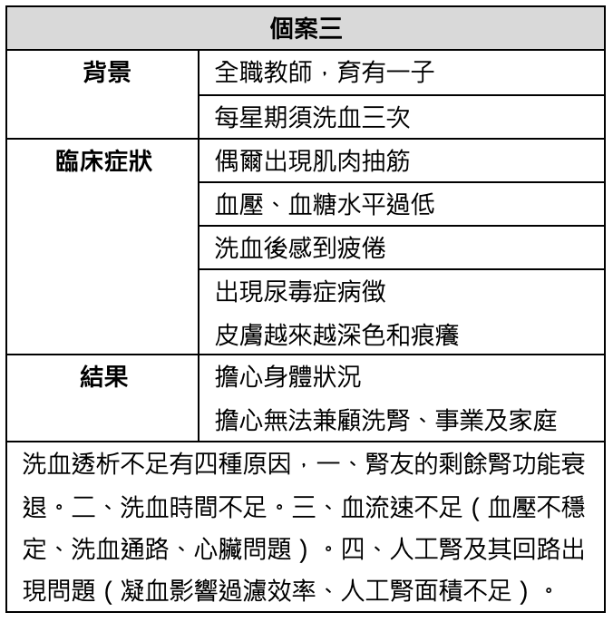
三、優化洗血治療
減輕洗血期間不適的建議:
- 減低脫水量及脫水速度
- 洗血間不宜增重>2-3 kg
- 諮詢醫護人員後,洗血當天暫停服用血壓藥、血糖藥或/和胰島素,從而減低洗血期間出現低血壓及低血糖的機會
- 控制進食鉀、鈉、磷份量,按指示服用降磷藥
- 勤潤膚,減低皮膚痕癢
進行夜間家居血液透析,在隔晚睡覺時進行洗血為腎友帶來好處:
- 維持日間全職的工作/學業
- 透析時間和密度提高令透析量大增,改善尿毒症病徴
- 對於血壓、貧血、電解質(鉀及磷)、水份、睡眠窒息、心肌增厚等有正面影響
- 女性可保持其生育能力
- 家居洗血專用機的體積較小,接駁程序簡單
但其程序複雜,腎友需要透過事前訓練課程,了解洗血步驟,家居環境亦需要進行簡單改裝。在洗血過程當中嚴格跟從消毒程序及洗血步驟,更要清楚紀錄洗血過程(血壓、體重、動靜脈壓力),同時留意洗血通路護理,預防細菌感染。在其他改善透析治療的方案,還有透過延展性血液透析(HDx)*,利用特製濾膜增加中分子和大分子透析。以及透過血液透析濾過(HDF)*,同時進行透析及濾過而增加中分子和大分子過濾。
(*方案因人而異,醫生會根據個別腎友的狀況決定適合的治療)
四、解決瘻管血管瘤問題
動靜脈瘻管護理建議:
- 避免使用造瘻管一方量血壓、抽血
- 避免在上臂種「鹽水豆」
- 避免壓住瘻管、側向瘻管一方睡覺
- 經常留意動靜脈瘻管有否出現震顫,定期檢查瘻管
預防形成血管瘤:
- 應避免重覆穿刺同一位置,給予傷口足夠的癒合時間
- 止血時準確按壓入針位置
- 給予足夠時間和施加壓力止血
腎友應定期自我檢查洗血通路,如有懷疑可利用超聲波和血管造影檢查洗血通路。及早發現及處理問題,有助延長洗血通路可用時間。如有需要,可作出血管介入治療(「通波仔」、放入血管支架、血栓溶化技術)。同時,腎友亦應注意洗血導管的保護,保持導管傷口乾爽清潔,而且不可浸浴;接觸傷口前,請清潔雙手;避免拉扯導管;穿着鬆身衣服;確保導管蓋蓋好;若導管傷口或通路有紅腫痛或出現分泌物,須盡快求醫。
你講我講 - 問與答
1. 問:可否自行決定使用洗肚水濃度或/和次數?
答:應使用醫生建議的透析方法;透析治療須考慮出水量,亦要考慮毒素過濾效果。
2. 問:洗肚與洗血,哪個透析方法更好?
答:「沒有最好,只有最適合。」,透析方法須根據腎友的身體狀況和生活習慣而選擇最適合的治療方法;家居透析彈性較高,尤其適合疫情爆發時使用。
3. 問:「每周3次,每次4小時」與「每周2次,每次5.5小時」,哪個透析模式更好?
答:透析模式應因人而異,按腎友身體狀況,個人生活習慣和個人接受程度而訂。
4. 問:為什麼洗血治療會導致食慾不振?
答:因為洗血在短時間內排出大量水分,身體需要時間恢復,胃口亦會不佳,所以腎友需注意洗血間增重問題。
5. 問:對於腎友,最重要的是什麼?
答:第一,自律,控制自己的生活方式和飲食習慣;第二,接受自己的身體狀況,將生活配合透析治。
相關連結:
