(大公報記者 賴振雄 王亞毛)日本政府開始向福島第一核電站核污染水排海隧道注入海水,準備為排放核廢水做準備。環境及生態局局長謝展寰今日在《大公報》撰文(全文刊A4),他表示,食品安全是民生大事,為保障市民健康,特區政府已經成立跨部門專責小組,只要日本排放福島核廢水,會即時採取措施,包括禁止福島一帶沿岸高風險縣份的水產品進口香港,及對其他有風險縣份的水產品實施嚴厲進口管制。他又提醒食品進口商和餐飲業界,要預早作出安排。
有餐飲業界表示,已制訂應變方案,包括要求受影響日本食材進口商縮短合約期、減少售賣相關產品、採購來自日本其他縣市的產品作為替代,挽回顧客信心。
日本政府不顧國民和國際社會的強烈反對,確定今年夏季開始,將超過125萬噸儲存在福島第一核電站的核廢水,經稀釋處理後排放到太平洋,並將持續30年,事件引起全球關注,擔心釀成生態大災難。
環境及生態局局長謝展寰今日在《大公報》撰文指出,食品安全是關乎市民身體健康的民生大事,政府有責任確保在香港出售的食物都是安全和適宜食用。為應對日本核廢水排放,環境局已經與食安中心、漁護署、香港天文台、衞生署及政府化驗所等相關政府部門成立跨部門專責小組,提早作出準備。
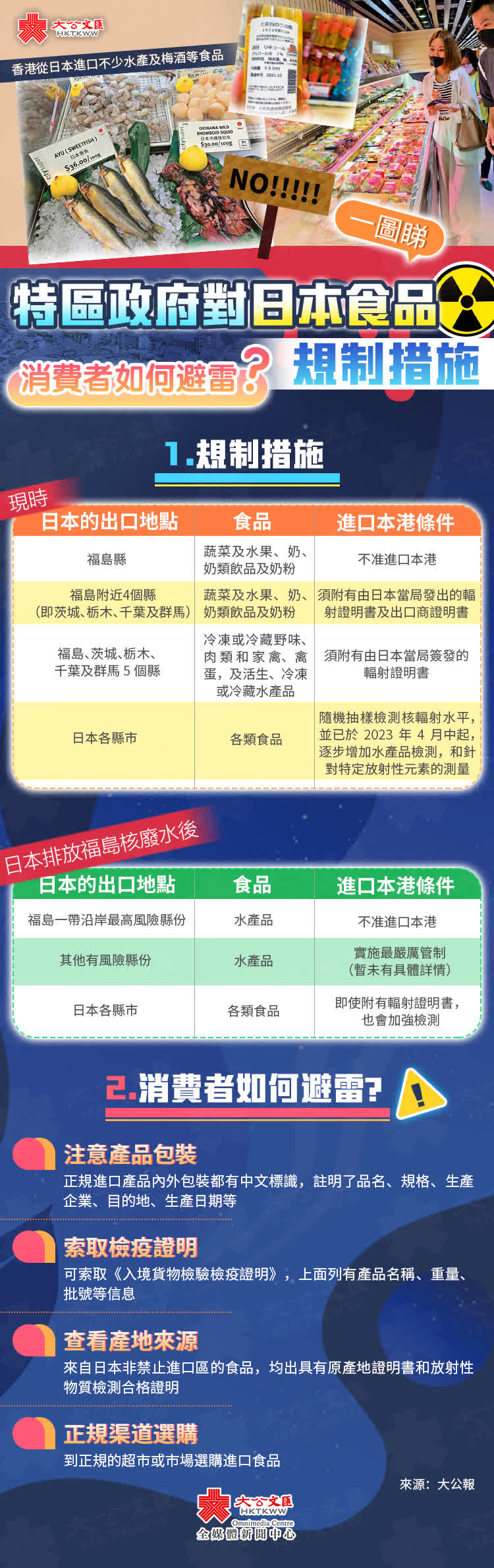
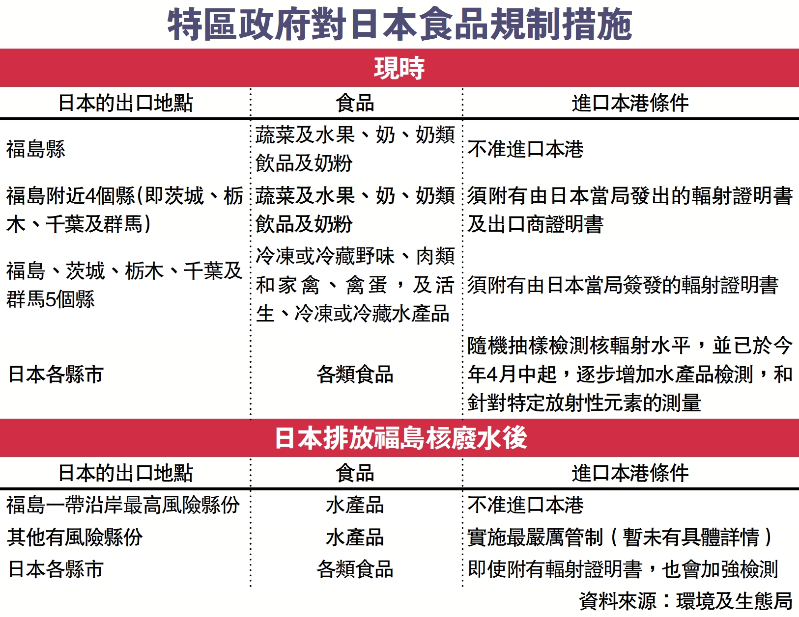
福島五類食品仍禁輸港
日本福島核電事故後,全球55個國家及地區向日本食品進口實施禁令,目前尚餘12個國家及地區,當中包括香港,仍有不同程度的進口限制:來自福島縣的蔬菜及水果、奶、奶類飲品及奶粉,一律不准進口本港,附近四個縣(即茨城、栃木、千葉及群馬)的蔬菜及水果、奶、奶類飲品及奶粉,必須附有由日本當局發出的輻射證明書及出口商證明書。
不過,現時上述五個產地,包括福島縣在內,活生、冷凍或冷藏水產品,以及冷凍或冷藏野味、肉類和家禽、禽蛋,只要附有由日本當局簽發的輻射證明書,仍然可以進口香港。
謝展寰強調,一旦日本開始排放廢水,特區政府即時採取措施,包括禁止福島一帶沿岸最高風險縣份的水產品的進口,以及對其他有風險縣份水產品的進口實施嚴厲管制。
他又提到,對於仍然可以進口的相關日本食品,即使附有輻射證明書,政府亦會加強檢測,雙重保險,以保障食品安全和維持市民的信心,食安中心已由四月中起,逐步加強對日本進口食品的輻射檢測,特別增加水產品檢測,和針對特定放射性素的測量,每個月發布有關監測數據。
謝展寰又透露,已經與日本食品進口業界和餐飲業界等溝通,因應可能推出的進口管制措施,提示業界在訂購食材等方面,預早作出安排。
有商家已減售賣相關產品
香港日本食品及料理業協會創會會長黃傑龍表示,此次事件對本港食品安全的影響有多大,仍要等待國際原子能機構的報告結果,業界早前已跟特區政府開會討論,有一定的心理準備。他相信,福島核廢水一旦流入大海,將會對本港部分超級市場或經營水產生意的商家構成影響,有商家已早作準備,包括提前縮短產品合約期,減少售賣相關產品,或選擇日本其他不受影響縣份的產品作為替代。
日本政府聲稱核污染水經過「處理」後已經安全,不會造成生態災難云云。立法會議員葛珮帆指出,有關說法在多個場合上均受到國際社會的質疑和反駁。由於日本食品受到港人歡迎,她促請特區政府增加人手加強檢測,並考慮禁止福島周邊地區的海產入口,保障市民健康。
話你知:輻射污染食物可致癌 牛奶蔬果高危
長期食用受輻射污染的食物,有機會增加患癌風險。福島第一核電站港灣內上月捕獲的一條輻射魚「許氏平鮋」,體內放射性元素「銫」超標180倍。「銫」的半衰期較長,由兩年至三十年不等,可隨海洋水流遠渡重洋,禍患可持續長時間及更遙遠。
另外,放射性物質會在空氣中或隨雨水沉降,令水果和蔬菜等食物的表面或動物飼料帶放射性,一般而言,供新鮮食用的食物,例如牛奶,在核事故發生後較容易首先受污染。
港多次向日本表達關注 謝展寰質問日領事
日本政府在眾多選擇下仍決意直接向太平洋排放所謂經稀釋處理的核廢水。環境及生態局局長謝展寰表示,曾經親自反問日本駐港領事,若日本政府對經處理的核廢水安全有信心,理應將在稀釋處理後的核廢水,在日本用於灌溉或其他用途,而不是排入公海。
福島核廢水曾用於冷卻2011年核洩漏事故而熔化的核反應堆,所以比一般核電廠產生的核廢水含有的放射性物質,不僅種類更多,而且放射性更高。
謝展寰表示,曾就核廢水排放計劃對食安的影響,多次向日本當局和日本駐港領事表達極度關注,表明在國際社會未有共識前,日本當局不應單方面將核廢水排放至海洋,以免對環境造成不可逆轉的影響,「我告訴日本駐港領事,香港特區政府正計劃為經淨化的生活污水尋找用途,例如為花木灌溉或清潔地方等;若日本政府對經處理的核廢水安全有信心,理應在本國尋求如灌溉或其他用途,而不是排入公海,引起大範圍食物安全的風險。」
香港中文大學生物醫學學院副院長徐國榮教授表示,核廢水會影響周邊地區的生態鏈,以日前在福島核電廠港灣內捕獲的海魚「許氏平鮋」為例,體內放射性元素「銫」超標180倍,人類進食後的影響,必未即時在身體呈現,但持續進食增加患癌風險,特別是肝臟。徐國榮強調,香港與日本距離甚遠,估計香港一帶水域受核廢水直接影響的風險極微,市民無需過分擔心,來自其他地方的海產仍然安全,可以放心食用。
(來源:大公報A2:要聞 2023/06/08)
