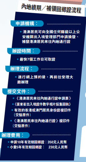
(大公報記者 石華、蔣煌基、蘇榕蓉、賴振雄)國家出入境管理局此前宣布,5月8日起,延長2020年及之後到期的回鄉證,即港澳居民來往內地通行證的有效期至今年年底。5月8日是政策實施第一天,大公報記者在多地出入境大廳看到,當日辦理回鄉證換證的港澳居民不多,大概十分鐘就能辦完一個業務,七個工作日後可取證。前來辦證的港青及澳青都不約而同稱讚此番延期政策貼心暖心,也減輕了香港和澳門的換證壓力,給港澳鄉親很多便利。
8日下午,記者在深圳市羅湖區出入境辦事大廳看到,換發補發回鄉證業務在大廳9號窗口辦理,現場秩序平穩,約十分鐘左右即可辦結一個業務。在諮詢台一側,豎有出入境便民服務的展板,「新申辦或補換證只跑1次,可選擇郵寄」,但是不少港人都選擇自己前來大廳領取。據工作人員介紹,當天港人辦理回鄉證的業務有所增加。
港人王先生夫婦回鄉證在今年7月份才到期,為避免受到影響,當天來到羅湖辦理了換發回鄉證業務。王先生告訴記者,預約號源很方便,當天預約當天就可來現場辦理,因要打印資料,整個流程在半小時內可以完成,很順利。
過往必須回香港辦理
截止到8日晚18時,記者登錄「深圳公安」官網發現,深圳共有11個出入境大廳可辦理回鄉證業務,除了南山出入境(深圳灣服務中心)號源略有緊張外,其餘出入大廳均有一定數量的號源,並且在周六也可以辦理業務。
深圳公安官網提示,因近期深圳處於辦證高峰,系統已開放全市30日內的可預約時段供選擇,福田、羅湖、南山、寶安等出入境大廳辦證人員較多,請預約其他大廳(鹽田、坪山、大鵬預約號相對充足)或其他時段。
香港深圳青年總會副主席郭曉星告訴記者,在新政之前,香港居民在內地遇到回鄉證過期或丟失的情況時,只能在回港前先到內地公安機關或者深圳中旅社辦理臨時證件,回港後再到中旅社辦理正式回鄉證。對於長期在內地居住的香港人,尤其是行動不便的長者,做法費時費力。
方便探親旅遊電子支付
「回鄉證有效期延長至今年年底,着實方便了港澳居民往來內地,感謝中央政府對港澳同胞的關照。」就讀華僑大學大二的學生林同學8日下午在福建省泉州市公安局鯉城分局出入境辦證大廳辦理更換回鄉證時說。林同學家在澳門,祖籍廣東中山,2020年赴華僑大學讀書,回鄉證今年4月20日到期。「剛好今天下午有空,就來辦理回鄉證更換。」林同學笑言並沒注意到原來今天是延期辦理的第一天。林同學在諮詢台諮詢清楚回鄉證換證流程後,即按照要求填表、採集人像、遞交材料等,全程大概十分鐘,就完成證件更換程序。
「我的回鄉證在7月底就要過期了,上周在小紅書看到5月8日起延長港澳居民回鄉證有效期,今天我就來辦理回鄉證續期手續了。」港青鄭忠誠告訴大公報,香港與內地通關後,很多人都趕着回鄉探親或者北上旅遊,不少人預約換領回鄉證都已經排至九月。他說,一旦回鄉證過期沒有及時換領,在內地使用微信、支付寶等電子軟件或會受到影響。「新政解決了港人的顧慮,也減輕了香港的換證壓力,很便利,港人都感到很暖心,也很安心。」鄭忠誠說。
回鄉證過期照常返內地
•2023年5月8日起,延長回鄉證有效期至2023年12月31日
•涵蓋證件有效期限截止日期為2020年1月1日至2023年12月30日的回鄉證
•持期限內有效回鄉證可正常辦理出入境手續來往內地
•入境內地,可前往就近縣級以上公安機關出入境管理部門申請換發回鄉證
回鄉證5月到期 購高鐵票順利北上
8日起,持延期回鄉證的港澳居民可如常購買高鐵車票、過關北上。年過七旬的香港長者黃伯伯開心地告訴大公報,他妹妹回鄉證原本5月過期,因為政府的惠民安排,讓妹妹即使持過期回鄉證也可照常北上,十分便利。黃伯伯胞妹回鄉證過期,4月已於手機上申請到香港中旅預約辦理。「整體預約界面非常清晰,流程也很簡單。但無奈要辦理續期的人太多,最快到要到7月底。」
「妹妹之前還常擔心回鄉證要到7月才能辦,上來廣州不方便,現在通通都迎刃而解了。」黃伯伯表示,證件延期也可照常使用,妹妹因此亦更加方便到廣州參與和廣州的家人團聚。「我們見面就更方便了。她也計劃提前來廣州參觀考察老人院,收集資料,行程很豐富。」
黃伯伯是在廣州生活的退休港人,不時也會粵港兩地走動。政府此次送上回鄉證「自由行」,讓來往兩地港人有更加充足的時間安排行程,解決了兩地交通、居住、就診等民生事項,覺得十分感恩。
另一名在廣東創業的港人張浩然回鄉證也臨近延期,計劃到期前一個月辦理回鄉證續期。「看到這次政府安排感到分外暖心。」張浩然說,這次安排深深感受兩地政府對香港居民的關心,延期的回鄉證暫時也可使用,對於頻繁來往粵港的創業者來說少了一個後顧之憂,也更加心安。
港人如願 赴湘出席姨甥女婚禮
新安排8日實施,不少市民已急不及待,攜同延長有效期的回鄉證,前往西九龍站購買高鐵車票。市民陳先生表示,湖南的姨甥女即將在本月中舉辦婚宴,但太太和女兒的回鄉證分別於2022年3月及2020年3月到期,原以為無法趕赴婚宴祝賀,新安排下失而復得,已購買5月17日往長沙及5月22日的返港的車票。
工聯會立法會議員梁子穎表示,由於香港近月換領回鄉證的名額爆滿,不少須換證的市民選擇透過申請一次性通行證,到內地辦理換證,但須額外手續費,回鄉證有效期暫時延長後,毋須額外支付費用便可到內地換證,大大方便香港市民。
梁子穎指出,全廣東省的換證中心每日提供合共700至1000個名額,供香港市民到當地換證,相信可以滿足需求,近日已收到不少市民查詢,關於往內地辦理換證手續的程序,他提醒市民,出發前一定要提前做好預約。
回鄉證逾期的市民,除了可以到西九龍高鐵站櫃位購票,也可以經中國鐵路12306網站、手機應用程式以及指定代理購票;至於在深圳火車站使用過期回鄉證,亦可在自助購票機買車票。
立法會議員張欣宇表示,估計有逾百萬港人的回鄉證在疫情期間過期,新政策下可以即時過關和乘坐高鐵往返內地,購票程序亦與以往相同,無需親身到高鐵站現場購票,相信高鐵的客流量將會明顯增長。
(來源:大公報A5:要聞 2023/05/09)
