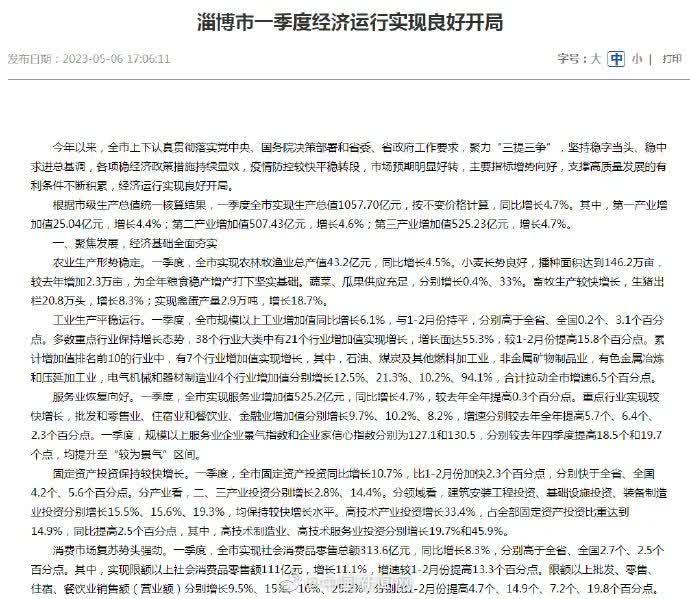
據中新網報道,淄博市統計局近日發布數據顯示,根據市級生產總值統一核算結果,一季度全市實現生產總值1057.70億元,按不變價格計算,同比增長4.7%。其中,限額以上批發、零售、住宿、餐飲業銷售額(營業額)分別增長9.5%、15%、16%、25.2%,分別比1-2月份提高4.7個、14.9個、7.2個、19.8個百分點。
編輯:林犀
關鍵詞:淄博GDP
評論
查看更多評論>>
加載中……
